【Manning新书】掌握流式处理系统(Streaming-Systems)-实时事件处理

2022 年 3 月 24 日 专知

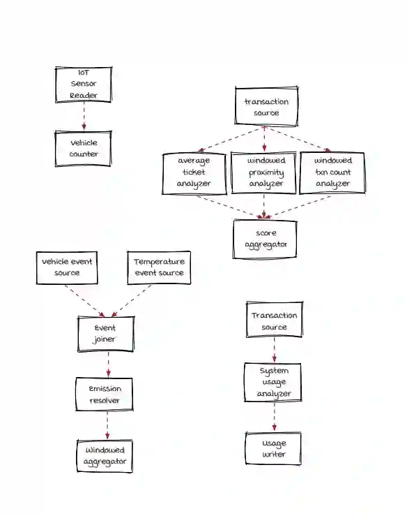
Grokking流媒体系统引入了实时事件流应用程序的清晰,读者友好的语言。这本引人入胜的书阐述了数据并行化、事件窗口和反压力等核心概念,而没有陷入特定于框架的细节。在您的过程中,您将从头开始构建自己的简单流工具,以确保所有的想法和技术都能坚持下去。当你处理相关的例子,如实时信用卡欺诈检测和监测物联网服务时,有用的和有趣的插图使流媒体系统变得生动起来。

https://www.manning.com/books/grokking-streaming-systems

这是一个友好的、与框架无关的教程,将帮助您了解流系统是如何工作的——以及如何构建自己的流系统!

在Grokking流媒体系统中,你将学习如何:

  • 执行流系统并排除故障

  • 为复杂的功能设计流系统

  • 评估并行化需求

  • 发现网络瓶颈并解决反压力

  • 高性能系统的分组数据

  • 在实时系统中处理延迟事件



专知便捷查看

便捷下载,请关注专知公众号(点击上方蓝色专知关注)

  • 后台回复“REPS” 就可以获取【Manning新书】掌握流式处理系统(Streaming-Systems)-实时事件处理》专知下载链接

请扫码加入专知人工智能群(长按二维码),或者加专知小助手微信(zhuanzhi02),加入专知主题群(请备注主题类型:AI、NLP、CV、 KG、论文等)交流~

专知,专业可信的人工智能知识分发 ,让认知协作更快更好!欢迎注册登录专知www.zhuanzhi.ai,获取70000+AI主题干货知识资料!
欢迎微信扫一扫加入专知人工智能知识星球群,获取最新AI专业干货知识教程资料和与专家交流咨询
点击“ 阅读原文 ”,了解使用 专知 ,查看获取70000+AI主题知识资源
登录查看更多
8

相关内容

【Manning新书】自然语言处理实战:深度学习应用,337页pdf,
【Manning新书】TensorFlow机器学习,454页pdf
专知会员服务
104+阅读 · 2021年11月14日
【Manning新书】高级算法与数据结构,769页pdf
专知会员服务
193+阅读 · 2021年11月12日
【Manning新书】对话人工智能聊天机器人,319页pdf
专知会员服务
90+阅读 · 2021年11月8日
【2020新书】高级Python编程,620页pdf
专知会员服务
240+阅读 · 2020年7月31日
【Manning新书】现代Java实战,592页pdf
专知会员服务
101+阅读 · 2020年5月22日
【实用书】流数据处理,Streaming Data,219页pdf
专知会员服务
78+阅读 · 2020年4月24日
【Manning新书】TensorFlow机器学习,第二版
专知
4+阅读 · 2021年11月14日
【Manning新书】高级算法与数据结构,769页pdf
国家自然科学基金
1+阅读 · 2014年12月31日
国家自然科学基金
0+阅读 · 2014年12月31日
国家自然科学基金
2+阅读 · 2013年12月31日
国家自然科学基金
0+阅读 · 2013年12月31日
国家自然科学基金
2+阅读 · 2012年12月31日
国家自然科学基金
0+阅读 · 2012年12月31日
国家自然科学基金
4+阅读 · 2012年12月31日
国家自然科学基金
1+阅读 · 2011年12月31日
国家自然科学基金
0+阅读 · 2011年12月31日
国家自然科学基金
0+阅读 · 2010年12月31日
Arxiv
1+阅读 · 2022年4月20日
Arxiv
35+阅读 · 2021年1月27日
VIP会员
相关VIP内容
【Manning新书】自然语言处理实战:深度学习应用,337页pdf,
【Manning新书】TensorFlow机器学习,454页pdf
专知会员服务
104+阅读 · 2021年11月14日
【Manning新书】高级算法与数据结构,769页pdf
专知会员服务
193+阅读 · 2021年11月12日
【Manning新书】对话人工智能聊天机器人,319页pdf
专知会员服务
90+阅读 · 2021年11月8日
【2020新书】高级Python编程,620页pdf
专知会员服务
240+阅读 · 2020年7月31日
【Manning新书】现代Java实战,592页pdf
专知会员服务
101+阅读 · 2020年5月22日
【实用书】流数据处理,Streaming Data,219页pdf
专知会员服务
78+阅读 · 2020年4月24日
相关基金
国家自然科学基金
1+阅读 · 2014年12月31日
国家自然科学基金
0+阅读 · 2014年12月31日
国家自然科学基金
2+阅读 · 2013年12月31日
国家自然科学基金
0+阅读 · 2013年12月31日
国家自然科学基金
2+阅读 · 2012年12月31日
国家自然科学基金
0+阅读 · 2012年12月31日
国家自然科学基金
4+阅读 · 2012年12月31日
国家自然科学基金
1+阅读 · 2011年12月31日
国家自然科学基金
0+阅读 · 2011年12月31日
国家自然科学基金
0+阅读 · 2010年12月31日
Top
微信扫码咨询专知VIP会员