Nature子刊:入侵物种难消灭?1000种入侵物种基因组计划揭示其中缘由

2019 年 10 月 11 日 生物探索
近日,浙江大学昆虫科学研究所李飞教授研究团队联合国内外20余家科研机构,成功完成了苹果蠹蛾这一入侵物种的基因组组装,揭示了苹果蠹蛾在入侵过程中的寄主适应性进化和抗药性的分子机制,取得了“IAS1000(1000种入侵物种基因组计划)”的首个合作成果,在Nature Communications发表了题为“A chromosome-level genome assembly of Cydia pomonella provides insights into chemical ecology and insecticide resistance”的研究论文。安诺基因承担了该研究中的二代、三代测序、以及Hi-C辅助组装等相关实验和信息分析工作。



苹果蠹蛾(Cydia pomonella),俗称食心虫,属鳞翅目卷蛾科,可蛀食苹果、梨等仁果类水果,在我国新疆、甘肃等部分地区多有分布。苹果蠹蛾幼虫会蛀食果实,并向外排出虫粪,不但会降低果品质量,还会引起落果,导致果树减产,造成严重的经济损失。目前,主要通过施用性诱剂、杀虫剂等控制其传播。但随着杀虫剂的广泛施用,苹果蠹蛾对杀虫剂的抗性逐渐增强。目前尚不清楚苹果蠹蛾如何感知化学信号、抵抗杀虫剂毒性。基于此,该研究通过多种技术平台组装获得了一套高质量的苹果蠹蛾基因组,并进一步探究了苹果蠹蛾的嗅觉感知和抗杀虫剂等环境适应机制。



实验材料选择


苹果蠹蛾(Cydia pomonella


主要研究结果


基因组组装及质量评估

该研究利用Illumina(390X)和PacBio(86X)测序,组装获得了大小为772.89 Mb的苹果蠹蛾基因组,并利用Hi-C辅助组装,将1,108条scaffolds锚定到了27条常染色体和2条性染色体(Z和W)上,挂载率高达97%。通过BUSCO评估,发现组装基因组中有98.5%的节肢动物门(Arthropoda)直系同源基因。与此同时,Nanopore测序中99%的reads能够比对到组装基因组,表明组装基因组具有较好的完整性和准确性,可用于后续研究。


表1. 苹果蠹蛾基因组的染色体水平组装


基因组注释及进化分析

利用OMIGA对组装的基因组进行功能注释,初步获得了16,997个蛋白编码基因,在此基础上进一步通过人工比对,对已知与昆虫适应性相关的基因家族进行了功能注释,去冗余后,共获得蛋白编码基因17,184个。将苹果蠹蛾基因组与鳞翅目、双翅目等7个目中的19种昆虫进行同源比对,共获得了2,124个单拷贝和2,051个多拷贝同源基因。进化分析发现,苹果蠹蛾大约是在141百万年前与鳞翅目obtectomeran发生分歧。


图1. 苹果蠹蛾基因组特征及进化分析


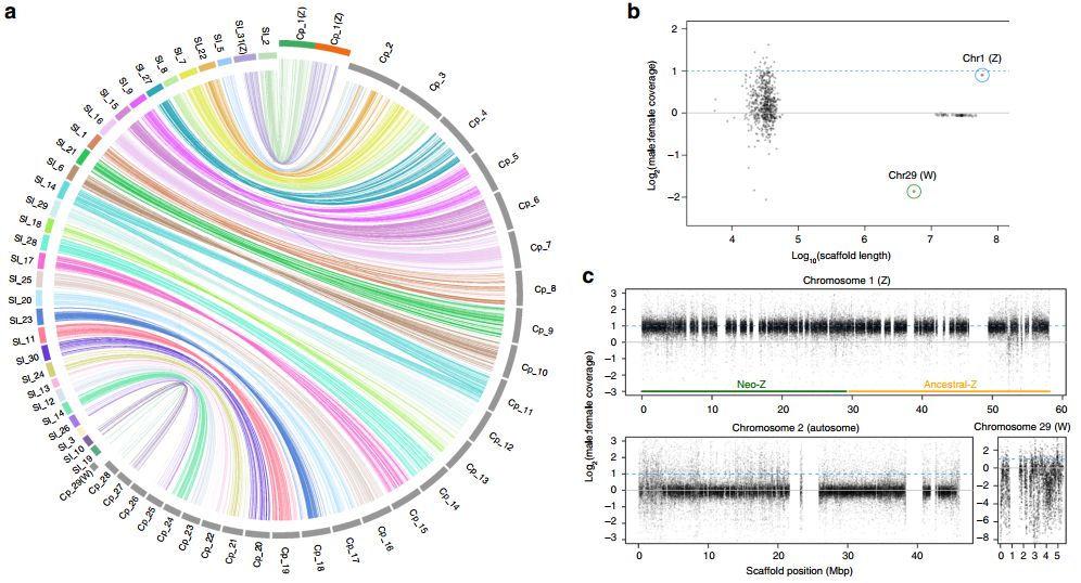
共线性、核型及性染色体进化分析


苹果蠹蛾与鳞翅目的斜纹夜蛾具有高水平的共线性。苹果蠹蛾有27条常染色体和2条性染色体,组装基因组中虽含有Z染色体和部分W染色体,但W染色体片段发生了丢失或几乎完全退化。除TEs外,W染色体上没有任何蛋白编码基因分布。此外,W染色体具有较高的长末端重复序列和DNA转座子,并且其中至少有两个重复序列在雌性中显著富集。


图2. 苹果蠹蛾基因组共线性及染色体进化分析


嗅觉受体编码基因OR3的复制增强了苹果蠹蛾寻找食物和配偶的能力


化学感应系统在昆虫寻找食物、配偶等过程中扮演了重要角色。 植物产生的挥发性梨酯会引起雄性苹果蠹蛾对可得蒙(性诱剂,雌性产生的主要性信息素物质)的响应。 该研究发现信息素受体编码基因 OR3 在苹果蠹蛾中发生了扩张,其两个拷贝序列( CpomOR3a CpomOR3b )在染色体上形成了串联重复。 此外, CpomOR3a CpomOR3b 的表达虽具有一定的组织特异性,但二者在雌性和雄性苹果蠹蛾成虫触角中均具有较高的表达水平。 并且,二者与 ORs 基因的特异性受体CpomORco在成虫触角出现了共表达现象。 进行共表达和基因敲除发现, CpomOR3a CpomOR3b 会在不同程度上对梨酯作出响应。 因而认为 CpomOR3a CpomOR3b 可能经历了新的功能分化,具有不同的基因功能。


图3. CpomOR3aCpomOR3b在染色体体上的分布


GWAS分析鉴定到杀虫剂抗性相关SNPs


施加杀虫剂是防治苹果蠹蛾的有效方式,P450水解程度会影响苹果蠹蛾对杀虫剂的抗性。组装基因组中共发现了146个P450编码基因,其中含有3个或以上P450编码基因的基因簇16个,最大的一个基因簇有11个P450编码基因,表明苹果蠹蛾可能具有较强的抵抗化学或合成毒素的能力。随后,研究人员对1个杀虫剂敏感种群和2个杀虫剂抗性种群进行了GWAS分析。在杀虫剂抗性种群的耐药相关基因的外显子区鉴定到18个SNPs,其中7个SNPs在杀虫剂敏感与抗性种群间存在固定差异。在P450基因的启动子区域,有9~10个SNPs在杀虫剂敏感与抗性种群间存在差异,其中有3个SNPs分布在杀虫剂抗性种群的CYP6B2启动子区。CYP6B2参与调控了苹果蠹蛾抵抗杀虫剂毒性的关键过程,可见这3个SNPs在苹果蠹蛾适应杀虫剂毒性中起到了重要作用。


图4. 杀虫剂抗性响应基因中SNPs分布



文章总结


该研究组装获得了准确度高、完整性好的苹果蠹蛾基因组,系统进化分析发现苹果蠹蛾大约在141百万年前与鳞翅目发生分歧。 基于组装完成的参考基因组,该研究对苹果蠹蛾感受化学信号、抵抗杀虫剂毒性的机制进行了深入研究,发现嗅觉受体基因 OR3 的复制增强了苹果蠹蛾寻找食物和配偶的能力, CYP6B2 在苹果蠹蛾抵抗甲基谷硫磷和溴氰菊酯这两种广谱性杀虫剂毒性的过程中起到了关键作用。 该研究不但为开展苹果蠹蛾适应机制研究奠定了遗传学基础,还为制定可持续的虫害防治策略提供了科学依据。

End

参考文献:
Wan F, Yin C, Tang R, et al. A chromosome-level genome assembly of Cydia pomonella provides insights into chemical ecology and insecticide resistance[J]. Nature Communications, 2019, 10(1): 1-14

往期精选


围观

刚刚!“氧感知通路”获2019年诺贝尔生理学或医学奖

热文

实锤!医院贪图节能竟让洗衣机成为病原体的藏身所


热文

PNAS:被生活压榨的社畜,你的一颗“玻璃心”变形了吗?

热文

帕金森、克罗恩病和麻风病背后主使居然是同一个基因?

热文

Science子刊:肥胖,会直接损伤血管!

医药

免疫疗法 | 生物仿制药 | 疫苗 | 耐药性 | 药物靶点 | 健康生活 | 药企新闻 | 药物盘点 | 制药技术 | 药物副作用


基础研究/转化医学

白血病 | 肺癌 | 胃癌 | 结直肠癌 | 肝癌 | 乳腺癌 | 胰腺癌 | 心血管疾病 | 神经退行性疾病 | 肠道微生物


医疗器械/生物技术

体外诊断 | 医疗器械 | 生物纳米 | 3D打印 | 基因检测 | 单细胞测序 | 基因编辑 | 辅助生殖 | 人工智能 | 精准医学


政策

抗癌药 | 4+7带量采购 | 耗材 | 备案制 | 注册人制度 | 健康中国 | 新版基药目录 | AI医疗器械 | 远程医疗 | 同股不同权


市场/资本

IPO | 融资 | 合作 | 基金 | 港交所 | 科创板 | 创业板 | 研发投入 | 收购 | 市场&消费



点击“阅读原文”,了解更多资讯~
登录查看更多
0

相关内容

Cydia - Wikipedia Cydia (pron.: /sɪˈdi.ə/) is a software application for iOS that enables a user to find and install software packages on jailbroken iOS Apple devices such as the iPhone. It also refers to digital distribution platform for software on iOS accessed through Cydia software Some of the software packages available through Cydia are free, and some require purchasing.
专知会员服务
29+阅读 · 2020年3月6日
【学科交叉】抗生素发现的深度学习方法
专知会员服务
25+阅读 · 2020年2月23日
Nature 一周论文导读 | 2019 年 8 月 1 日
科研圈
8+阅读 · 2019年8月11日
Nature 一周论文导读 | 2019 年 6 月 27 日
科研圈
8+阅读 · 2019年7月7日
Nature 一周论文导读 | 2019 年 6 月 6 日
科研圈
7+阅读 · 2019年6月16日
Nature 一周论文导读 | 2019 年 5 月 30 日
科研圈
15+阅读 · 2019年6月9日
Science 一周论文导读 | 2019年4月26日
科研圈
3+阅读 · 2019年5月5日
Science:脂肪细胞外泌体对巨噬细胞发挥调节功能
外泌体之家
19+阅读 · 2019年3月7日
Nature 一周论文导读 | 2018 年 5 月 24 日
科研圈
11+阅读 · 2018年5月27日
Scale-Aware Trident Networks for Object Detection
Arxiv
4+阅读 · 2019年1月7日
Zero-Shot Object Detection
Arxiv
9+阅读 · 2018年7月27日
Arxiv
14+阅读 · 2018年4月18日
Arxiv
7+阅读 · 2017年12月28日
VIP会员
相关VIP内容
专知会员服务
29+阅读 · 2020年3月6日
【学科交叉】抗生素发现的深度学习方法
专知会员服务
25+阅读 · 2020年2月23日
Top
微信扫码咨询专知VIP会员