AutoML - 遗传算法与网络结构搜索

2020 年 9 月 22 日 AINLP

兴趣所致,关注了一些AutoML的知识,主要是AutoML中的网络结构搜索的部分,特记录下来希望能形成体系。以下是要写的文章列表。

进化算法

关于进化算法,也称为遗传算法。是一种解决最优化的搜索算法。具体算法如下:

  • 选择初始生命种群
  • 循环
    • 评价种群中的个体适应度
    • 以比例原则(分数高的挑中几率也较高)选择产生下一个种群(轮盘法(roulette wheel selection)、竞争法(tournament selection)及等级轮盘法(Rank Based Wheel Selection))。不仅仅挑分数最高的的原因是这么做可能收敛到局部的最佳点,而非整体的。
    • 改变该种群(交叉和变异)
  • 直到停止循环的条件满足.

而进化次数则受限于:

  • 计算耗费的资源限制(例如计算时间、计算占用的内存等);
  • 一个个体已经满足最优值的条件,即最优值已经找到;
  • 适应度已经达到饱和,继续进化不会产生适应度更好的个体;
  • 人为干预;
  • 以及以上两种或更多种的组合。

更多细节可以参考维基百科.

那么既然是搜索算法,当然也能够用到网络结构搜索这个问题上来了。

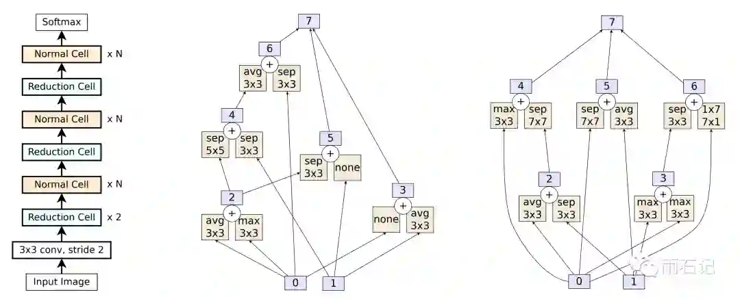
搜索空间

对于搜索问题,首先我们要关注的就是搜索空间,在论文中使用的搜索空间跟《强化学习网络结构搜索(二)》是一样的,我们再来简单回顾一下:

如下图所示:

  • (左图)大模型是由多个Normal Cell和Reduction Cell组成的,其中Reduction Cell会使得输出的size变小为原来的1/2。
  • (中图)Normal Cell之间还可能会有skip connection。
  • (右图)一个具体的Normal Cell或者Reduction Cell。输入有两个0和1,分别来自于上一个Cell的输出还有skip connection。一个Normal Cell的构建过程则是:
    • 从当前状态集(初始为0,1)中选出两个(可以重复选择),
    • 然后对于每个状态,选择一个操作。
    • 对于两个状态经过操作的输出,选择一个合并操作。
    • 输出加入到状态集中以供选择
    • 以上步骤重复五次,虚线框出来的是一次步骤。

另外,控制一个网络结构中有多少个Normal Cell和Reduction Cell的参数变量是超参数。

进化算法之结构搜索

论文提出的在结构搜索上的进化算法流程如下:

有三个超参数,P,C,S。其中P是初始的不同网络结构的集合。S是每次从P中选择出来的个数。C是所有训练过的模型的数目。C的大小其实和时间很相关,训练时间长,C就会大。

  • 在开始的时候,随机的方式生成P个Normal/Reduction Cell结构
  • 然后每次从集合中拿出来S个,
  • 找出S个中最好的模型进行修改
  • 训练修改后的新模型
  • 把新模型加入到集合中
  • 从集合中移除最老的一个结构
    • 这里有论文的创新点,如果是移除掉最差的模型,那么就是普通的遗传算法。
    • 相对于普通的遗传算法,本算法没有交叉操作。

在训练完成后,选择最好的模型。

进化算法之模型修改

在这个算法中,模型的修改分为两个部分,状态修改和操作修改。如下图所示:

状态修改就是修改状态输入给哪个操作。操作的修改就是去更改一个操作。当然,这两个操作都需要先选择是Normal Cell还是Reduction Cell,然后再选择是构建Cell的五个步骤中的哪一个。然后再选择状态或者操作。

为什么要移除最老的模型?

  • 在网络搜索过程中,往往训练的时间越长,效果会越好,如果每次去除最差的,那么可能比较新的模型会被去除掉,这样就限制了算法的探索能力。
    • 如果去掉的是差的模型,那么会导致lucky noise的出现,即有一个结构表现较好,所以会一直存在于集合中。
    • 去掉最老的,意味着在集合里的候选模型都是比较新的,保证了算法的探索能力。
  • 在使用去除最老模型的方法之后,一个模型想要长期存在集合中,就必须具有可扩展性,即在模型上做几次修改仍然是好的模型。这样就使得搜索算法专注在结构上。而不会过拟合在lucky noise上。
  • 另外一个附加影响则是,这样做了之后,因为每个模型训练时间相当于就是固定的了,这样,收敛速度快,或者说比较高效的模型就容易脱颖而出。

实验

在实验过程中,为了加快速度,会先在小模型上训练,然后在大模型上训练。小模型指的是Normal Cell和Reduction Cell的个数少。

不同方法的训练时间和达到的最好效果如上图,可以看到,进化算法比RL算法要快。

而得到的模型的计算量和准确率如下图。

可以看到,进化算法倾向于得到计算量小的模型。最后得到的网络如下图:

在imageNet数据上的效果如下:

在搜索过程中,每个探索到的模型需要训练25个epoch,每个实验都需要探索20k个模型,在450块 K40的GPU上,每个实验需要7天才能完成。

计算量还是很大的,没错,是有钱人的游戏!可是思维还是值得学!

思考与总结

这篇文献是第一篇将遗传算法应用到模型结构搜索上来的论文。论文的要点就是对遗传算法的改进:

  • 没有交叉,只有变异
  • 把每次去掉最差的改为每次去掉最老的。

勤思考, 多提问是Engineer的良好品德。

问题如下:

  1. 如果用这个算法去学习Transformer,试设计一个搜索空间?


回答后续公布,欢迎关注公众号【雨石记】。

参考文献

[1]. Real E, Aggarwal A, Huang Y, et al. Regularized evolution for image classifier architecture search[C]//Proceedings of the AAAI Conference on Artificial Intelligence. 2019, 33: 4780-4789.





说个正事哈





由于微信平台算法改版,公号内容将不再以时间排序展示,如果大家想第一时间看到我们的推送,强烈建议星标我们和给我们多点点【在看】。星标具体步骤为:

(1)点击页面最上方"AINLP",进入公众号主页。

(2)点击右上角的小点点,在弹出页面点击“设为星标”,就可以啦。

感谢支持,比心



欢迎加入AINLP技术交流群
进群请添加AINLP小助手微信 AINLPer(id: ainlper),备注NLP技术交流


推荐阅读

这个NLP工具,玩得根本停不下来

征稿启示| 200元稿费+5000DBC(价值20个小时GPU算力)

完结撒花!李宏毅老师深度学习与人类语言处理课程视频及课件(附下载)

从数据到模型,你可能需要1篇详实的pytorch踩坑指南

如何让Bert在finetune小数据集时更“稳”一点

模型压缩实践系列之——bert-of-theseus,一个非常亲民的bert压缩方法

文本自动摘要任务的“不完全”心得总结番外篇——submodular函数优化

Node2Vec 论文+代码笔记

模型压缩实践收尾篇——模型蒸馏以及其他一些技巧实践小结

中文命名实体识别工具(NER)哪家强?

学自然语言处理,其实更应该学好英语

斯坦福大学NLP组Python深度学习自然语言处理工具Stanza试用

关于AINLP

AINLP 是一个有趣有AI的自然语言处理社区,专注于 AI、NLP、机器学习、深度学习、推荐算法等相关技术的分享,主题包括文本摘要、智能问答、聊天机器人、机器翻译、自动生成、知识图谱、预训练模型、推荐系统、计算广告、招聘信息、求职经验分享等,欢迎关注!加技术交流群请添加AINLPer(id:ainlper),备注工作/研究方向+加群目的。


阅读至此了,分享、点赞、在看三选一吧🙏

登录查看更多
4

相关内容

最新《神经架构搜索NAS》教程,33页pdf
专知会员服务
27+阅读 · 2020年12月2日
【CIKM2020】利用自注意力网络使搜索结果多样化
专知会员服务
13+阅读 · 2020年11月6日
【NeurIPS 2020 】神经网络结构生成优化
专知会员服务
21+阅读 · 2020年10月24日
《神经架构搜索NAS》最新进展综述
专知会员服务
57+阅读 · 2020年8月12日
专知会员服务
50+阅读 · 2020年6月14日
【强化学习】深度强化学习初学者指南
专知会员服务
183+阅读 · 2019年12月14日
概述自动机器学习(AutoML)
人工智能学家
19+阅读 · 2019年8月11日
精选论文 | 网络结构搜索-单目标跟踪【附打包下载】
人工智能前沿讲习班
3+阅读 · 2019年7月2日
图像分类:常用分类网络结构(附论文下载)
极市平台
13+阅读 · 2019年4月8日
《常用算法之智能计算 (四) 》:遗传算法
数盟
4+阅读 · 2018年12月21日
神经网络架构搜索(NAS)综述 | 附AutoML资料推荐
AutoML 和神经架构搜索初探
雷锋网
5+阅读 · 2018年8月1日
Arxiv
6+阅读 · 2020年10月8日
Deflecting Adversarial Attacks
Arxiv
8+阅读 · 2020年2月18日
AutoML: A Survey of the State-of-the-Art
Arxiv
74+阅读 · 2019年8月14日
Sparse Sequence-to-Sequence Models
Arxiv
5+阅读 · 2019年5月14日
Deep Learning for Generic Object Detection: A Survey
Arxiv
14+阅读 · 2018年9月6日
Neural Architecture Optimization
Arxiv
8+阅读 · 2018年9月5日
VIP会员
相关VIP内容
最新《神经架构搜索NAS》教程,33页pdf
专知会员服务
27+阅读 · 2020年12月2日
【CIKM2020】利用自注意力网络使搜索结果多样化
专知会员服务
13+阅读 · 2020年11月6日
【NeurIPS 2020 】神经网络结构生成优化
专知会员服务
21+阅读 · 2020年10月24日
《神经架构搜索NAS》最新进展综述
专知会员服务
57+阅读 · 2020年8月12日
专知会员服务
50+阅读 · 2020年6月14日
【强化学习】深度强化学习初学者指南
专知会员服务
183+阅读 · 2019年12月14日
相关资讯
概述自动机器学习(AutoML)
人工智能学家
19+阅读 · 2019年8月11日
精选论文 | 网络结构搜索-单目标跟踪【附打包下载】
人工智能前沿讲习班
3+阅读 · 2019年7月2日
图像分类:常用分类网络结构(附论文下载)
极市平台
13+阅读 · 2019年4月8日
《常用算法之智能计算 (四) 》:遗传算法
数盟
4+阅读 · 2018年12月21日
神经网络架构搜索(NAS)综述 | 附AutoML资料推荐
AutoML 和神经架构搜索初探
雷锋网
5+阅读 · 2018年8月1日
相关论文
Arxiv
6+阅读 · 2020年10月8日
Deflecting Adversarial Attacks
Arxiv
8+阅读 · 2020年2月18日
AutoML: A Survey of the State-of-the-Art
Arxiv
74+阅读 · 2019年8月14日
Sparse Sequence-to-Sequence Models
Arxiv
5+阅读 · 2019年5月14日
Deep Learning for Generic Object Detection: A Survey
Arxiv
14+阅读 · 2018年9月6日
Neural Architecture Optimization
Arxiv
8+阅读 · 2018年9月5日
Top
微信扫码咨询专知VIP会员