成为VIP会员查看完整内容
VIP会员码认证
首页
主题
发现
会员
服务
注册
·
登录
0
详解首批商品期货ETF:合约表、收益来源和套利机制
2019 年 9 月 11 日
私募工场
私募工场(Funds-Works),规划财产、诊断私募、把脉投资。
文:唐军、陈俊伟 中泰金工 |
合作联系:
15034081448(果老大) |
投资要点
商品期货ETF作为新的ETF品种将成为大类资产配置的重要工具,其与股票、债券等其他资产类别的相关性较低,为大类资产配置提供了新的风险分散工具。
此外其T+0、全现金替代申赎机制和标的指数合约的期货属性使得其有不同于股票ETF短期交易机会和各种价差套利策略。
商品ETF发展前景广阔
从海外经验来看,美国商品ETF整体规模快速提升,总管理规模已达到600亿美元,但占ETF总规模的比例还只有2%。
国内商品ETF发展较晚,已经上市的仅有4只实物支持的黄金ETF,管理规模已经迅速上升到100亿以上。
本次获批的三个商品期货ETF是无实物支持的商品ETF,持有商品期货合约。
此外有不少尚在申报的商品ETF,品种包括铜、白糖、白银和黄金等。
首批商品期货ETF详解
首批获批的商品期货ETF共有三只,均是无杠杆式期货ETF,持有期货合约价值在基金净值的90%-110%之间,其余80-90%资金投资货币市场工具。
申赎方式均是全额现金替代申购赎回,交易规则为T+0交易。
华夏豆粕ETF跟踪的商品是豆粕,占我国植物性蛋白粕消费的70%以上,主要用于畜肉养殖。
因此豆粕与肉蛋等农产品价格以及CPI关系紧密,是配置农产品和对冲通胀风险的理想工具。
大成有色金属ETF持有铜、铝、锌、铅、锡和镍等主要的有色金属品种的期货合约,这些品种均是重要的工业金属,价格主要受全球供需格局影响,与全球宏观经济紧密相关,是重要的资产配置工具。
建信易盛能化ETF持有PTA、甲醇、动力煤和玻璃期货合约,4个品种在我国化工和能源领域占据重要地位,其中PTA是纺织服装主要上游产品,动力煤是我国重要能源。
商品期货ETF具有重要配置价值
商品期货ETF具有长期配置价值,商品指数与股、债、货币和黄金等大类资产间的相关性低,可提供额外的风险分散功能。
通过对期货ETF收益分解发现其收益可由现货价格变动、基差收益和杠杆收益三部分构成。
杠杆收益稳定为正,而基差收益也一般为正,所以持有期货ETF收益要高于持有现货收益。
商品类股票对基本面反应不够灵敏,不能作为商品资产的替代品。
商品期货ETF套利机制
商品期货ETF的申购赎回均是以期货结算价计算,并且其申购赎回均以全额现金替代,所以其折溢价套利相比普通ETF折价套利稍微复杂些。
如果其申购赎回对价是以净值来计算,那么其存在折溢价套利机制,如果其申购赎回是以T+1日的代买代卖价格计算,可用ETF和期货的价差进行统计套利。
风险提示:
1)商品期货ETF是新上市品种,实际情况可能有差别;
2)套利机制是基于一定假设前提下的理论分析,不作具体操作建议
1
商品ETF发展及现状
1.1 商品ETF简介
商品ETF是以商品类指数为跟踪标的的ETF基金产品,以市场某一商品指数为基准,通过复制指数的方法建立一篮子商品组合。
根据运作方式的不同,商品ETF可进一步细分为实物支持ETF和非实物支持ETF两类。
实物支持ETF是指通过持有实物资产或者仓单的方式运作的ETF;
非实物支持的商品ETF就是商品期货ETF。
商品期货ETF是指以持有商品期货合约为主要策略,以跟踪商品期货价格指数为目标的ETF。
相比实物支持的商品ETF,商品期货ETF不直接持有实物资产,避免了仓储费用。
另外期货与现货之间存在基差,而套保需求的存在使得现货价格一般高于期货价格,所以基差收益一般为正。
最后,期货是保证金交易,而国内商品ETF持有的合约价值在基金净资产的90-110%,因此其没有杠杆属性,剩余的80-90%资金可以投入货币市场工具获得杠杆收益。
在交易和申赎规则上,商品期货ETF和股票ETF有所不同。
商品期货ETF的申赎均是以现金替代方法进行,也就是不能用期货合约去申购ETF,也不能通过赎回ETF获得期货合约;
另外商品期货ETF的估值均是以期货的结算价计算而非期货交易价,这会产生套利机会。
1.2 成熟市场商品ETF规模上涨但占比仍小
以国外成熟ETF市场美国为例,商品ETF资产的管理规模整体有了大幅的上涨,目前管理规模在600亿美元左右,但是相比其他类资产,商品ETF的占比仍比较小,目前只有2%左右。
在商品ETF中,以实物支持的贵金属品种仍然占据着总规模的绝大多数,其余是商品期货ETF。
1.3 国内商品ETF发展较晚但前景乐观
相比国外市场,国内商品ETF发展相对较晚,目前仅有4只黄金ETF,均是以黄金现货为标的的实物支持ETF。
这4只ETF最早发行时间是2013年,不过2016年以来,随着全球经济的动荡和股票市场的巨幅波动,黄金ETF的总规模也迅速上升,目前4只黄金ETF的总管理规模在100亿以上,这说明投资者对商品类资产的配置意识有所提升。
在4只黄金ETF中,华安黄金ETF的份额占比最高达到53%。
8月27日华夏饲料豆粕期货ETF、建信易盛郑商所能源化工期货ETF、大成有色金属期货ETF获得中国证监会准予注册的批复,将在深交所发行上市。
这是中国首批商品期货ETF,标的指数均是以相关期货合约为主要持仓。
三个指数分别是三个商品交易所的农产品、有色金属和能源化工品种。
除了已经通过审批即将上市的3只商品期货ETF之外,还有数只仍在申报的商品期货ETF值得期待,品种包括黄金、白银、白糖和铜等。
2
首批商品ETF详解
2.1 华夏饲料豆粕期货ETF
华夏饲料豆粕期货ETF是唯一的单品种期货ETF,标的指数持有豆粕主力合约,并在新主力合约出现后进行5日展期。
基金管理费率较低,仅0.5%。
从跟踪指数标的来讲,豆粕是最优秀的植物性蛋白原料,是饲料蛋白质的主要来源。
在蛋白粕类的消费中,豆粕占到70%以上,占据绝对主导地位。
国内80%以上的豆粕都被用于家禽(44%)和猪(37%)的饲养。
畜肉类占CPI权重最大,因此豆粕与CPI有稳定的相关关系,可以用来对抗通货膨胀。
2.2 大成有色金属期货ETF
大成有色金属期货ETF标的指数是上期有色金属指数,该指数最早持有品种铜、铝、锌、铅四类基本金属,后来经过调整加入了锡和镍两个金属。
该指数通过持仓量加权比较能够反映工业的需求情况,管理费0.6%,基金经理李绍是期货投资部总监,有18年证券期货从业经历。
上期有色金属指数中包含的几类基本金属,是经济活动不可或缺的工业金属。
其中铜主要用在电线电缆等上,铝主要用在建筑、电力设备、铝材等用品上,锌主要用来制造镀锌合金和电池,铅主要用在铅蓄电池等,锡主要用在焊料、镀锡板,镍则用在不锈钢和电池等领域。
另外我国有色金属矿产储备少,大部分需要从国外进口矿资源,因此供给容易受到国外企业的影响,比如05年的铜上涨,19年镍上涨等都是国外供给收缩导致国内产品价格上涨,配置上期有色金属指数可以获取这一收益。
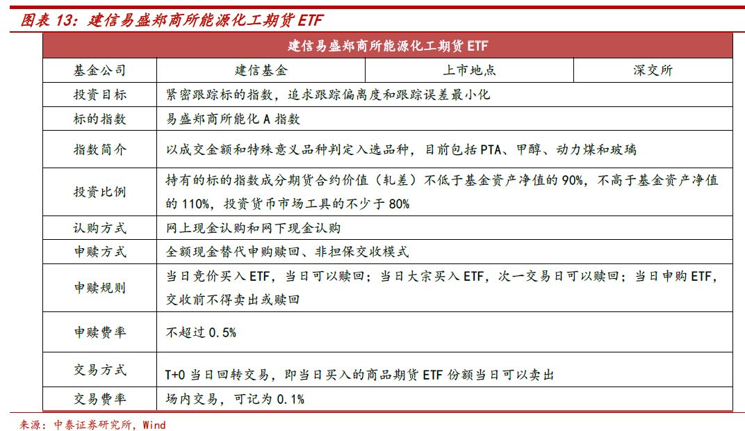
2.3 建信易盛郑商所能源化工期货ETF
易盛能化A指数选取能源化工中成交活跃的品种,当前持仓为PTA、甲醇、动力煤和玻璃。
PTA可以生产涤纶,是纺织行业的上游产品。
甲醇是工业酒精,可以用来生产农药、甲醛等产品。
我国属于多煤少油缺气的能源格局,煤炭是我国重要能自主提供的能量来源。
玻璃则广泛用于建筑领域。
3
商品ETF期货具有重要配置价值
3.1 与其他资产相关性低可分散风险
股、债、商品、货币和黄金等是不同的大类资产,在做资产配置时考虑到分散风险的需要一般会在不同资产上分散配置,但是由于国内商品基金发展较慢,过去仅黄金ETF和部分QDII基金配置商品资产,所以国内大类资产配置常常缺少商品资产。
而商品期货ETF的出现弥补了这一缺陷,国内FOF管理者可以通过商品期货ETF获取商品资产的风险暴露。
从相关性角度来看,商品类资产也可以分散风险,以2005年至今的日频收益率计算,我们发现三个商品期货ETF标的指数与股、债、货币和黄金间的相关性都非常低,而且这三个商品除了有色金属与能化之间相关性为0.51稍高之外,互相之间的相关性也都比较低。
而分散投资之后,通过再平衡可以提高组合的年化收益率,另外可以降低组合的波动从而提高组合的夏普比率。
3.2 收益来源中基差收益和杠杆收益较稳定
商品期货ETF通过持有期货来获取商品资产的收益,这相比直接持有现货有着更高的收益,对现货收益和期货收益进行分解如下:
持有现货收益=现货价格变动-仓储费用。
持有期货收益=现货价格变化+基差收益+杠杆收益
我们下面逐个分析期货收益的拆解收益来说明持有期货比持有现货收益高,期货收益和现货收益的主要差别在基差收益和杠杆收益。
基差收益:
是指当期货合约价格低于现货价格时所获得的额外收益,假设初始期货价格为F,现货价格为S,其中F<S,持有至到期,此时期现收敛F1=S1,则基差收益=(F-F1)-(S-S1)=S0-F0>0。
大部分情况下由于产业客户套保需求的存在,商品的基差都是负的,所以大多数时候基差收益都是正的。
当然在特殊情况下,基差也可能出现为正的情况,不过正值不会过大,若正基差过大,投资者可以在现货市场买入现货同时在期货市场卖出合约,最后用现货交割的期现套利方法获得无风险收益,所以正基差一般不会超过仓储费用和交割费用。
杠杆收益:
由于期货都是保证金交易,而且商品期货ETF持有的合约价值和基金净值接近,所以多余的资金可以存在货币市场,商品期货ETF规则也规定投资货币市场工具的不少于80%,以目前货币基金的平均年化收益率计算,该部分收益可以覆盖基金管理费和认购费用。
现货价格变动:
现货价格变化是商品期货ETF净值波动的主要决定因素,对相应品种现货价格走势的判断是配置商品期货ETF的主要依据。
通常来讲,商品现货都具有一定的资源属性,具有抵御通货膨胀的作用。
3.3 商品期货ETF相对周期类股票具有很多优势
商品期货ETF直接跟踪商品价格,对基本面反应更直接。
在缺乏商品ETF这一配置工具时,投资者通常会用周期类股票作为替代,但实际上股票的中短期表现受估值变化和市场情绪影响很大,对基本面的反应可能并不直接。
以螺纹钢为例,供给侧改革以来螺纹钢价格从2016年1月的1860涨到2019年9月的3690,涨幅为98.3%,而中信钢铁行业指数仅从1260涨到1326,涨幅仅5.2%。
可见,对应的股票指数并不能很好的替代商品ETF的配置价值。
商品对基本面的变化反应迅速,能带来很多事件型的交易机会。
以豆粕和菜粕为例,豆粕原料大豆主要从北美和南美进口,菜粕主要从加拿大进口,过去两年,每次贸易谈判出现曲折之时,豆粕和菜粕价格都会迅速反应。
因此商品期货ETF将使得参与一些事件性的交易机会非常便利。
4
商品期货ETF套利机制
商品期货ETF首次获批上市,其交易规则与其他ETF基金有所不同,目前有几个规则会影响其套利策略。
首先是T+0交易,当日买入的ETF当日可以卖出。
其次商品期货ETF的估值均是以期货的结算价计算而非期货的收盘价(期货结算价是指期货合约当日成交价格按照成交量的加权平均价)。
另外申购赎回是以全额现金进行,申购赎回对价是T+1日期货的代买代卖价格。
最后期货有夜盘交易,而ETF交易没有,这样在早盘ETF交易价格会出现较大波动,容易出现套利机会。
4.1 商品期货ETF申赎机制的特殊
商品期货ETF的申赎与股票ETF的申赎有很大区别,这也影响了其申赎套利策略的进行。
股票ETF的申购赎回均是以一篮子股票进行申购赎回,申购时以一篮子股票获得ETF份额,赎回时获得一篮子股票,所以本质上股票ETF的申购赎回对价就是其IOPV。
商品期货ETF则有所不同,从大成有色金属期货ETF的招募说明书中,我们可以看到该商品期货ETF是以全现金替代方式进行申购赎回,然后基金管理人进行代买代卖。
对T日的申购申请,投资者首先支付替代金额,并实时收到ETF份额,而管理人在T+1日代理投资者买入期货合约,并将实际购入成本(包括买入价格与交易费用)作为投资者申购ETF的成本金额,与投资者清算实际购入成本与替代金额间的现金差额。
所以投资者的申购对价是以T+1日买入期货合约的成本计算的。
而对T日的赎回申请,基金管理人在T+1日内,根据所卖出的被替代期货合约的实际卖出金额(扣除相关费用)作为ETF的赎回对价。
这种模式下那么商品期货ETF的申购赎回对价均是由T+1日的代买代卖成本决定的,与T日净值有所差别,因此其折溢价套利就会比较复杂而且风险稍高。
4.2 ETF折溢价套利
若商品期货ETF的申赎对价均是以T日的净值计算,则ETF存在折溢价套利模式。
假设初始情况下ETF的价格为P,ETF的模拟净值为IOPV,其由期货的结算价计算获得,期货的交易价格为F。
赎回套利成本=ETF交易费率+ETF赎回费率+期货交易费率。
折价套利:
当盘中出现P<F-赎回套利成本时,可以P价格买入一手ETF,并以F价格做空等量期货。
在收盘时,设期货收盘价为F1,结算价为IOPV1,此时赎回套利收益=F-P-赎回套利成本+(IOPV1-F1);
由于IOPV是期货结算价也就是F成交加权均价,所以理论上会存在T+N日IOPV1-F1>0的情况,此时套利收益加总为正。
溢价套利是指当ETF价格高于其实际价值时卖出ETF并申购ETF获利,所以要求初始投资者有ETF持仓。
初始时投资者持有一手ETF和等价值的期货空单,这样期货的波动会带来ETF和期货合约相反的价值波动,对投资者来说其整体资金没有波动,仅存在资金占用成本。
当市场存在溢价套利机会时,即P>F+申购套利成本时,可以把ETF在市场上卖出,同时平掉期货的空单,其中申购套利成本=申购费率+ETF交易费率+期货交易费率。
申购套利收益=P-F-申购套利成本+(F1-IOPV1)。
由于理论上会存在F1>IOPV1的情况,所以套利收益理论上存在某日大于0。
以上折溢价套利机制基于ETF按照基金净值在T日进行申购赎回这一前提,仅是理论分析,不作具体操作建议。
4.3 ETF和期货价差统计套利
从前面一节我们可以看出ETF折溢价套利机会的存在依赖于P和F之间的价差和赎回套利成本,但申购赎回的总体收益仍依赖于平仓时F1和IOPV1之间的差,而如果是代买代收模式申赎,那么ETF申购赎回的价格就不是IOPV1而是代买代卖期货时的价格,此时价差是不确定的,折溢价套利结果也就不确定。
不过我们可基于一价定律来对F和P进行统计套利,这样就避免了申购赎回对价对期货平仓时的价差影响。
首先计算ETF和期货价差P-F,理论上P-F在一定范围内稳定波动,当P-F下跌超过这一范围之后可买入ETF并卖出期货,等待价差回归后卖掉ETF并平掉期货空仓。
当P-F上涨超过这一范围之后可卖出ETF并买入期货,当价差回归后可买入ETF,并开期货空仓。
这里进行统计套利的好处是由于折溢价申购赎回套利的存在,其价差不会变动过大,因此策略的最大损失有限。
另外不需要进行申购赎回,这避免了代买代卖模式下申赎对价的不确定。
还有仅通过场内交易,交易费率较低远低于申购赎回费率。
但是统计套利仅依赖于价差历史数据,不能保证价差一定会收敛,因此仅是理论分析,不作具体操作建议。
风险提示:
1)商品期货ETF是新上市品种,实际情况可能有差别;
2)套利机制是基于一定假设前提下的理论分析,不作具体操作建议
登录查看更多
点赞并收藏
0
暂时没有读者
1
权益说明
本文档仅做收录索引使用,若发现您的权益受到侵害,请立即联系客服(微信: zhuanzhi02,邮箱:bd@zhuanzhi.ai),我们会尽快为您处理
相关内容
属性
关注
1
一个具体事物,总是有许许多多的性质与关系,我们把一个事物的性质与关系,都叫作事物的属性。 事物与属性是不可分的,事物都是有属性的事物,属性也都是事物的属性。 一个事物与另一个事物的相同或相异,也就是一个事物的属性与另一事物的属性的相同或相异。 由于事物属性的相同或相异,客观世界中就形成了许多不同的事物类。具有相同属性的事物就形成一类,具有不同属性的事物就分别地形成不同的类。
AI创新者:破解项目绩效的密码
专知会员服务
35+阅读 · 2020年6月21日
【德勤】新基建战略规划及投资新机会,16页pdf,新型基础建设投资机遇的初步解读
专知会员服务
98+阅读 · 2020年5月18日
麻省理工学院MIT马丁信托创业中心创业知识库,218页干货内容教你创业三十六计
专知会员服务
52+阅读 · 2020年4月30日
阿里巴巴达摩院发布「2020十大科技趋势」
专知会员服务
108+阅读 · 2020年1月2日
【德勤】中国人工智能产业白皮书,68页pdf
专知会员服务
309+阅读 · 2019年12月23日
【大数据白皮书 2019】中国信息通信研究院
专知会员服务
138+阅读 · 2019年12月12日
【AAAI2020论文】多轮对话系统中的历史自适应知识融合机制, 中科院信工所孙雅静等
专知会员服务
60+阅读 · 2019年11月23日
《工业互联网平台白皮书》(2019讨论稿),80页PDF,工业互联网产业联盟编
专知会员服务
76+阅读 · 2019年11月9日
《人工智能数据安全白皮书》(2019版)发布,51页PDF,中国信息通信研究院编
专知会员服务
149+阅读 · 2019年11月8日
《全球人工智能发展白皮书》(2019版)发布,94页PDF,德勤科技编
专知会员服务
230+阅读 · 2019年11月8日
2019年药品零售行业全景图
行业研究报告
31+阅读 · 2019年9月18日
【精益】精益生产与智能制造的联系和支撑
产业智能官
39+阅读 · 2019年9月14日
CTA策略获利原来是因为它?从动量的角度拆解CTA趋势策略基金收益
优矿量化实验室
12+阅读 · 2019年9月11日
【数据中台】什么是数据中台?
产业智能官
18+阅读 · 2019年7月30日
医药零售行业报告
医谷
9+阅读 · 2019年7月8日
美联储若降息意味着什么?
FT中文网
3+阅读 · 2019年6月28日
MAAS:出行服务的颠覆者
智能交通技术
16+阅读 · 2018年12月27日
2018年中国供应链金融行业研究报告
艾瑞咨询
7+阅读 · 2018年11月20日
零售商福音:用机器学习给产品定价实现收益最大化
论智
19+阅读 · 2018年9月28日
人工智能时代的量化投资策略
七月在线实验室
8+阅读 · 2017年12月19日
Attention Forcing for Sequence-to-sequence Model Training
Arxiv
7+阅读 · 2019年9月26日
Aspect-based Sentiment Classification with Aspect-specific Graph Convolutional Networks
Arxiv
11+阅读 · 2019年9月8日
MDU-Net: Multi-scale Densely Connected U-Net for biomedical image segmentation
Arxiv
10+阅读 · 2018年12月4日
Graph2Seq: Graph to Sequence Learning with Attention-based Neural Networks
Arxiv
7+阅读 · 2018年12月3日
On The Alignment Problem In Multi-Head Attention-Based Neural Machine Translation
Arxiv
3+阅读 · 2018年9月11日
Seq2Seq2Sentiment: Multimodal Sequence to Sequence Models for Sentiment Analysis
Arxiv
5+阅读 · 2018年8月6日
Aspect Based Sentiment Analysis with Gated Convolutional Networks
Arxiv
12+阅读 · 2018年5月18日
NDDR-CNN: Layer-wise Feature Fusing in Multi-Task CNN by Neural Discriminative Dimensionality Reduction
Arxiv
15+阅读 · 2018年1月25日
Neural Attentive Session-based Recommendation
Arxiv
5+阅读 · 2017年11月13日
Twitter Sentiment Analysis
Arxiv
5+阅读 · 2015年9月14日
VIP会员
自助开通(推荐)
客服开通
详情
相关主题
属性
投资
源领域
产品
分解
类别
相关VIP内容
AI创新者:破解项目绩效的密码
专知会员服务
35+阅读 · 2020年6月21日
【德勤】新基建战略规划及投资新机会,16页pdf,新型基础建设投资机遇的初步解读
专知会员服务
98+阅读 · 2020年5月18日
麻省理工学院MIT马丁信托创业中心创业知识库,218页干货内容教你创业三十六计
专知会员服务
52+阅读 · 2020年4月30日
阿里巴巴达摩院发布「2020十大科技趋势」
专知会员服务
108+阅读 · 2020年1月2日
【德勤】中国人工智能产业白皮书,68页pdf
专知会员服务
309+阅读 · 2019年12月23日
【大数据白皮书 2019】中国信息通信研究院
专知会员服务
138+阅读 · 2019年12月12日
【AAAI2020论文】多轮对话系统中的历史自适应知识融合机制, 中科院信工所孙雅静等
专知会员服务
60+阅读 · 2019年11月23日
《工业互联网平台白皮书》(2019讨论稿),80页PDF,工业互联网产业联盟编
专知会员服务
76+阅读 · 2019年11月9日
《人工智能数据安全白皮书》(2019版)发布,51页PDF,中国信息通信研究院编
专知会员服务
149+阅读 · 2019年11月8日
《全球人工智能发展白皮书》(2019版)发布,94页PDF,德勤科技编
专知会员服务
230+阅读 · 2019年11月8日
热门VIP内容
开通专知VIP会员 享更多权益服务
NeurIPS 2025 | 自动化所新作速览(一)
大型语言模型(LLM)赋能的知识图谱构建:综述
NeurIPS 2025 | 自动化所新作速览(二)
领域特定文本分类中的预训练语言模型新进展:系统综述
相关资讯
2019年药品零售行业全景图
行业研究报告
31+阅读 · 2019年9月18日
【精益】精益生产与智能制造的联系和支撑
产业智能官
39+阅读 · 2019年9月14日
CTA策略获利原来是因为它?从动量的角度拆解CTA趋势策略基金收益
优矿量化实验室
12+阅读 · 2019年9月11日
【数据中台】什么是数据中台?
产业智能官
18+阅读 · 2019年7月30日
医药零售行业报告
医谷
9+阅读 · 2019年7月8日
美联储若降息意味着什么?
FT中文网
3+阅读 · 2019年6月28日
MAAS:出行服务的颠覆者
智能交通技术
16+阅读 · 2018年12月27日
2018年中国供应链金融行业研究报告
艾瑞咨询
7+阅读 · 2018年11月20日
零售商福音:用机器学习给产品定价实现收益最大化
论智
19+阅读 · 2018年9月28日
人工智能时代的量化投资策略
七月在线实验室
8+阅读 · 2017年12月19日
相关论文
Attention Forcing for Sequence-to-sequence Model Training
Arxiv
7+阅读 · 2019年9月26日
Aspect-based Sentiment Classification with Aspect-specific Graph Convolutional Networks
Arxiv
11+阅读 · 2019年9月8日
MDU-Net: Multi-scale Densely Connected U-Net for biomedical image segmentation
Arxiv
10+阅读 · 2018年12月4日
Graph2Seq: Graph to Sequence Learning with Attention-based Neural Networks
Arxiv
7+阅读 · 2018年12月3日
On The Alignment Problem In Multi-Head Attention-Based Neural Machine Translation
Arxiv
3+阅读 · 2018年9月11日
Seq2Seq2Sentiment: Multimodal Sequence to Sequence Models for Sentiment Analysis
Arxiv
5+阅读 · 2018年8月6日
Aspect Based Sentiment Analysis with Gated Convolutional Networks
Arxiv
12+阅读 · 2018年5月18日
NDDR-CNN: Layer-wise Feature Fusing in Multi-Task CNN by Neural Discriminative Dimensionality Reduction
Arxiv
15+阅读 · 2018年1月25日
Neural Attentive Session-based Recommendation
Arxiv
5+阅读 · 2017年11月13日
Twitter Sentiment Analysis
Arxiv
5+阅读 · 2015年9月14日
大家都在搜
PINN
事件相机
2025最新文献
NTU博士论文
扩散模型
WOS
蓝牙安全攻防
突防
国防科技创新
滴滴司机调度系统实践
Top
提示
微信扫码
咨询专知VIP会员与技术项目合作
(加微信请备注: "专知")
微信扫码咨询专知VIP会员
Top