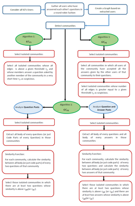
Stack Overflow incentive system awards users with reputation scores to ensure quality. The decentralized nature of the forum may make the incentive system prone to manipulation. This paper offers, for the first time, a comprehensive study of the reported types of reputation manipulation scenarios that might be exercised in Stack Overflow and the prevalence of such reputation gamers by a qualitative study of 1,697 posts from meta Stack Exchange sites. We found four different types of reputation fraud scenarios, such as voting rings where communities form to upvote each other repeatedly on similar posts. We developed algorithms that enable platform managers to automatically identify these suspicious reputation gaming scenarios for review. The first algorithm identifies isolated/semi-isolated communities where probable reputation frauds may occur mostly by collaborating with each other. The second algorithm looks for sudden unusual big jumps in the reputation scores of users. We evaluated the performance of our algorithms by examining the reputation history dashboard of Stack Overflow users from the Stack Overflow website. We observed that around 60-80% of users flagged as suspicious by our algorithms experienced reductions in their reputation scores by Stack Overflow.


翻译:暂无翻译

0
下载
关闭预览

相关内容

Stack Overflow 是一个程序设计领域的问答网站,隶属于 Stack Exchange 网络。
Linux导论,Introduction to Linux,96页ppt
专知会员服务
82+阅读 · 2020年7月26日
FlowQA: Grasping Flow in History for Conversational Machine Comprehension
专知会员服务
34+阅读 · 2019年10月18日
Stabilizing Transformers for Reinforcement Learning
专知会员服务
60+阅读 · 2019年10月17日
《DeepGCNs: Making GCNs Go as Deep as CNNs》
专知会员服务
31+阅读 · 2019年10月17日
Keras François Chollet 《Deep Learning with Python 》, 386页pdf
专知会员服务
163+阅读 · 2019年10月12日
【SIGGRAPH2019】TensorFlow 2.0深度学习计算机图形学应用
专知会员服务
41+阅读 · 2019年10月9日
Hierarchically Structured Meta-learning
CreateAMind
27+阅读 · 2019年5月22日
Transferring Knowledge across Learning Processes
CreateAMind
29+阅读 · 2019年5月18日
强化学习的Unsupervised Meta-Learning
CreateAMind
18+阅读 · 2019年1月7日
Unsupervised Learning via Meta-Learning
CreateAMind
43+阅读 · 2019年1月3日
A Technical Overview of AI & ML in 2018 & Trends for 2019
待字闺中
18+阅读 · 2018年12月24日
disentangled-representation-papers
CreateAMind
26+阅读 · 2018年9月12日
STRCF for Visual Object Tracking
统计学习与视觉计算组
15+阅读 · 2018年5月29日
Hierarchical Imitation - Reinforcement Learning
CreateAMind
19+阅读 · 2018年5月25日
Focal Loss for Dense Object Detection
统计学习与视觉计算组
12+阅读 · 2018年3月15日
IJCAI | Cascade Dynamics Modeling with Attention-based RNN
KingsGarden
13+阅读 · 2017年7月16日
国家自然科学基金
13+阅读 · 2017年12月31日
国家自然科学基金
3+阅读 · 2016年12月31日
国家自然科学基金
0+阅读 · 2015年12月31日
国家自然科学基金
2+阅读 · 2015年12月31日
国家自然科学基金
1+阅读 · 2014年12月31日
国家自然科学基金
0+阅读 · 2014年12月31日
国家自然科学基金
5+阅读 · 2014年12月31日
国家自然科学基金
0+阅读 · 2014年12月31日
国家自然科学基金
2+阅读 · 2014年12月31日
Arxiv
76+阅读 · 2022年3月26日
An Overview on Machine Translation Evaluation
Arxiv
14+阅读 · 2022年2月22日
Arxiv
10+阅读 · 2021年11月10日
Arxiv
28+阅读 · 2021年9月18日
On Feature Normalization and Data Augmentation
Arxiv
15+阅读 · 2020年2月25日
Arxiv
26+阅读 · 2019年11月24日
Arxiv
17+阅读 · 2019年3月28日
Arxiv
26+阅读 · 2018年9月21日
Arxiv
10+阅读 · 2017年12月29日
VIP会员
相关VIP内容
相关资讯
Hierarchically Structured Meta-learning
CreateAMind
27+阅读 · 2019年5月22日
Transferring Knowledge across Learning Processes
CreateAMind
29+阅读 · 2019年5月18日
强化学习的Unsupervised Meta-Learning
CreateAMind
18+阅读 · 2019年1月7日
Unsupervised Learning via Meta-Learning
CreateAMind
43+阅读 · 2019年1月3日
A Technical Overview of AI & ML in 2018 & Trends for 2019
待字闺中
18+阅读 · 2018年12月24日
disentangled-representation-papers
CreateAMind
26+阅读 · 2018年9月12日
STRCF for Visual Object Tracking
统计学习与视觉计算组
15+阅读 · 2018年5月29日
Hierarchical Imitation - Reinforcement Learning
CreateAMind
19+阅读 · 2018年5月25日
Focal Loss for Dense Object Detection
统计学习与视觉计算组
12+阅读 · 2018年3月15日
IJCAI | Cascade Dynamics Modeling with Attention-based RNN
KingsGarden
13+阅读 · 2017年7月16日
相关论文
Arxiv
76+阅读 · 2022年3月26日
An Overview on Machine Translation Evaluation
Arxiv
14+阅读 · 2022年2月22日
Arxiv
10+阅读 · 2021年11月10日
Arxiv
28+阅读 · 2021年9月18日
On Feature Normalization and Data Augmentation
Arxiv
15+阅读 · 2020年2月25日
Arxiv
26+阅读 · 2019年11月24日
Arxiv
17+阅读 · 2019年3月28日
Arxiv
26+阅读 · 2018年9月21日
Arxiv
10+阅读 · 2017年12月29日
相关基金
国家自然科学基金
13+阅读 · 2017年12月31日
国家自然科学基金
3+阅读 · 2016年12月31日
国家自然科学基金
0+阅读 · 2015年12月31日
国家自然科学基金
2+阅读 · 2015年12月31日
国家自然科学基金
1+阅读 · 2014年12月31日
国家自然科学基金
0+阅读 · 2014年12月31日
国家自然科学基金
5+阅读 · 2014年12月31日
国家自然科学基金
0+阅读 · 2014年12月31日
国家自然科学基金
2+阅读 · 2014年12月31日
Top
微信扫码咨询专知VIP会员