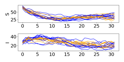
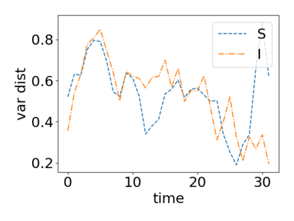
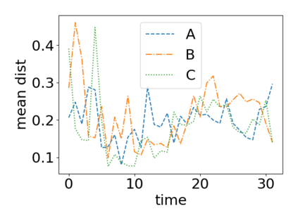
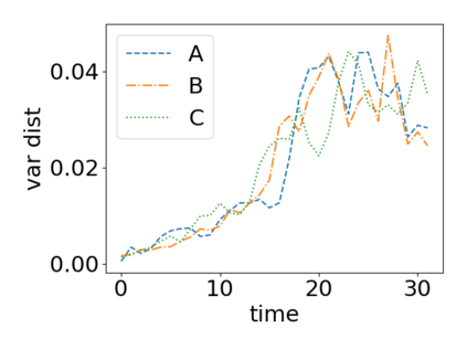
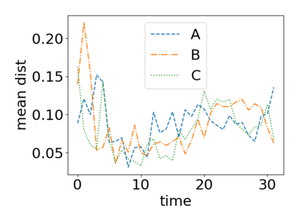
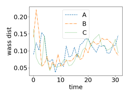
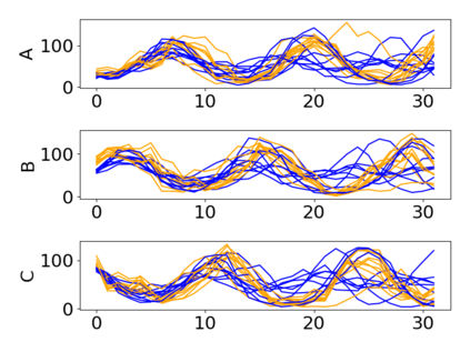
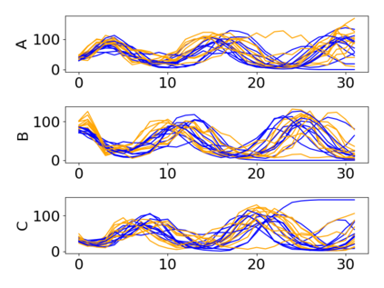
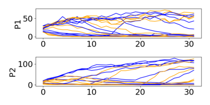
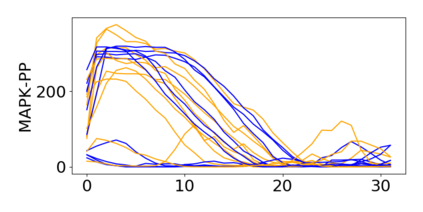
Markov Population Models are a widespread formalism used to model the dynamics of complex systems, with applications in Systems Biology and many other fields. The associated Markov stochastic process in continuous time is often analyzed by simulation, which can be costly for large or stiff systems, particularly when a massive number of simulations has to be performed (e.g. in a multi-scale model). A strategy to reduce computational load is to abstract the population model, replacing it with a simpler stochastic model, faster to simulate. Here we pursue this idea, building on previous works and constructing a generator capable of producing stochastic trajectories in continuous space and discrete time. This generator is learned automatically from simulations of the original model in a Generative Adversarial setting. Compared to previous works, which rely on deep neural networks and Dirichlet processes, we explore the use of state of the art generative models, which are flexible enough to learn a full trajectory rather than a single transition kernel.


翻译:Markov人口模型是一种广泛的形式主义,用来模拟复杂系统的动态,在系统生物学和其他许多领域应用。相关的Markov连续时间的随机过程经常通过模拟进行分析,对于大型或硬体系统来说,这种模拟成本很高,特别是在需要进行大量模拟时(例如在多尺度模型中)。减少计算负荷的战略是抽取人口模型,用更简单的随机模型取而代之,以更快的模拟速度。我们在此探讨这一想法,在以往的工程的基础上,在连续空间和离散时间建造一个能够产生随机轨迹的生成器。这一生成器是自动从基因模拟的自动学习的。与以前依靠深层神经网络和Drichlet过程的工程相比,我们探索使用艺术基因化模型的状况,这些模型非常灵活,足以学习完整的轨迹而不是单一的过渡内核。

0
下载
关闭预览

相关内容

ACM/IEEE第23届模型驱动工程语言和系统国际会议,是模型驱动软件和系统工程的首要会议系列,由ACM-SIGSOFT和IEEE-TCSE支持组织。自1998年以来,模型涵盖了建模的各个方面,从语言和方法到工具和应用程序。模特的参加者来自不同的背景,包括研究人员、学者、工程师和工业专业人士。MODELS 2019是一个论坛,参与者可以围绕建模和模型驱动的软件和系统交流前沿研究成果和创新实践经验。今年的版本将为建模社区提供进一步推进建模基础的机会,并在网络物理系统、嵌入式系统、社会技术系统、云计算、大数据、机器学习、安全、开源等新兴领域提出建模的创新应用以及可持续性。 官网链接:http://www.modelsconference.org/
【干货书】机器学习速查手册,135页pdf
专知会员服务
127+阅读 · 2020年11月20日
最新【深度生成模型】Deep Generative Models,104页ppt
专知会员服务
71+阅读 · 2020年10月24日
Linux导论,Introduction to Linux,96页ppt
专知会员服务
82+阅读 · 2020年7月26日
【Google】平滑对抗训练,Smooth Adversarial Training
专知会员服务
49+阅读 · 2020年7月4日
强化学习最新教程,17页pdf
专知会员服务
182+阅读 · 2019年10月11日
Unsupervised Learning via Meta-Learning
CreateAMind
43+阅读 · 2019年1月3日
A Technical Overview of AI & ML in 2018 & Trends for 2019
待字闺中
18+阅读 · 2018年12月24日
disentangled-representation-papers
CreateAMind
26+阅读 · 2018年9月12日
【SIGIR2018】五篇对抗训练文章
专知
12+阅读 · 2018年7月9日
Hierarchical Imitation - Reinforcement Learning
CreateAMind
19+阅读 · 2018年5月25日
Hierarchical Disentangled Representations
CreateAMind
4+阅读 · 2018年4月15日
论文浅尝 | Distant Supervision for Relation Extraction
开放知识图谱
4+阅读 · 2017年12月25日
【论文】变分推断(Variational inference)的总结
机器学习研究会
39+阅读 · 2017年11月16日
Adversarial Variational Bayes: Unifying VAE and GAN 代码
CreateAMind
7+阅读 · 2017年10月4日
Auto-Encoding GAN
CreateAMind
7+阅读 · 2017年8月4日
Arxiv
11+阅读 · 2018年3月23日
Arxiv
5+阅读 · 2018年1月30日
Arxiv
9+阅读 · 2018年1月4日
VIP会员
相关VIP内容
相关资讯
Unsupervised Learning via Meta-Learning
CreateAMind
43+阅读 · 2019年1月3日
A Technical Overview of AI & ML in 2018 & Trends for 2019
待字闺中
18+阅读 · 2018年12月24日
disentangled-representation-papers
CreateAMind
26+阅读 · 2018年9月12日
【SIGIR2018】五篇对抗训练文章
专知
12+阅读 · 2018年7月9日
Hierarchical Imitation - Reinforcement Learning
CreateAMind
19+阅读 · 2018年5月25日
Hierarchical Disentangled Representations
CreateAMind
4+阅读 · 2018年4月15日
论文浅尝 | Distant Supervision for Relation Extraction
开放知识图谱
4+阅读 · 2017年12月25日
【论文】变分推断(Variational inference)的总结
机器学习研究会
39+阅读 · 2017年11月16日
Adversarial Variational Bayes: Unifying VAE and GAN 代码
CreateAMind
7+阅读 · 2017年10月4日
Auto-Encoding GAN
CreateAMind
7+阅读 · 2017年8月4日
Top
微信扫码咨询专知VIP会员