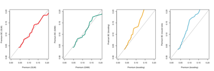
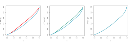
Boosting techniques and neural networks are particularly effective machine learning methods for insurance pricing. Often in practice, there are nevertheless endless debates about the choice of the right loss function to be used to train the machine learning model, as well as about the appropriate metric to assess the performances of competing models. Also, the sum of fitted values can depart from the observed totals to a large extent and this often confuses actuarial analysts. The lack of balance inherent to training models by minimizing deviance outside the familiar GLM with canonical link setting has been empirically documented in W\"uthrich (2019, 2020) who attributes it to the early stopping rule in gradient descent methods for model fitting. The present paper aims to further study this phenomenon when learning proceeds by minimizing Tweedie deviance. It is shown that minimizing deviance involves a trade-off between the integral of weighted differences of lower partial moments and the bias measured on a specific scale. Autocalibration is then proposed as a remedy. This new method to correct for bias adds an extra local GLM step to the analysis. Theoretically, it is shown that it implements the autocalibration concept in pure premium calculation and ensures that balance also holds on a local scale, not only at portfolio level as with existing bias-correction techniques. The convex order appears to be the natural tool to compare competing models, putting a new light on the diagnostic graphs and associated metrics proposed by Denuit et al. (2019).


翻译:激励技术和神经网络是保险定价方面特别有效的机械学习方法。 通常在实践中,对于如何选择用于培训机器学习模式的正确损失功能,以及评估竞争模式绩效的适当衡量标准,人们辩论无休止地讨论如何选择正确的损失功能,以培训机器学习模式,以及评估竞争模式绩效的适当衡量标准。此外,适应价值的总和可能在很大程度上偏离所观察到的总和,这往往混淆了精算分析师。通过尽量减少熟悉的GLM外的偏离和卡通联系设置,使培训模式内在的不平衡性最小化,这在W\"uthurich (2019,2020年) 中已有经验记录,后者将其归因于在模型安装的梯度下降方法中的早期停止规则。本文件旨在通过尽量减少 Tweedie deviance 学习收益来进一步研究这一现象。 事实表明,尽可能减少偏离价值的总和,这需要权衡较低部分时间的加权差异和特定尺度的偏差。 然后提出“自动校正”作为补救的一种新模式。这种纠正偏差的新方法为分析增加了当地GLM的一步。 理论上,它表明,它只是将自动校正比值概念放在纯粹的比值上。

0
下载
关闭预览

相关内容

机器学习(Machine Learning)是一个研究计算学习方法的国际论坛。该杂志发表文章,报告广泛的学习方法应用于各种学习问题的实质性结果。该杂志的特色论文描述研究的问题和方法,应用研究和研究方法的问题。有关学习问题或方法的论文通过实证研究、理论分析或与心理现象的比较提供了坚实的支持。应用论文展示了如何应用学习方法来解决重要的应用问题。研究方法论文改进了机器学习的研究方法。所有的论文都以其他研究人员可以验证或复制的方式描述了支持证据。论文还详细说明了学习的组成部分,并讨论了关于知识表示和性能任务的假设。 官网地址:http://dblp.uni-trier.de/db/journals/ml/
专知会员服务
51+阅读 · 2020年12月14日
【干货书】真实机器学习,264页pdf,Real-World Machine Learning
Stabilizing Transformers for Reinforcement Learning
专知会员服务
60+阅读 · 2019年10月17日
Keras François Chollet 《Deep Learning with Python 》, 386页pdf
专知会员服务
160+阅读 · 2019年10月12日
【哈佛大学商学院课程Fall 2019】机器学习可解释性
专知会员服务
105+阅读 · 2019年10月9日
Multi-Task Learning的几篇综述文章
深度学习自然语言处理
15+阅读 · 2020年6月15日
Transferring Knowledge across Learning Processes
CreateAMind
29+阅读 · 2019年5月18日
强化学习的Unsupervised Meta-Learning
CreateAMind
18+阅读 · 2019年1月7日
Unsupervised Learning via Meta-Learning
CreateAMind
43+阅读 · 2019年1月3日
A Technical Overview of AI & ML in 2018 & Trends for 2019
待字闺中
18+阅读 · 2018年12月24日
Hierarchical Disentangled Representations
CreateAMind
4+阅读 · 2018年4月15日
【论文】图上的表示学习综述
机器学习研究会
15+阅读 · 2017年9月24日
Andrew NG的新书《Machine Learning Yearning》
我爱机器学习
11+阅读 · 2016年12月7日
Arxiv
36+阅读 · 2021年8月2日
Arxiv
6+阅读 · 2019年12月30日
Arxiv
45+阅读 · 2019年12月20日
Arxiv
26+阅读 · 2019年11月24日
Arxiv
18+阅读 · 2019年1月16日
Logically-Constrained Reinforcement Learning
Arxiv
3+阅读 · 2018年12月6日
Learning From Positive and Unlabeled Data: A Survey
Arxiv
5+阅读 · 2018年11月12日
VIP会员
相关资讯
Multi-Task Learning的几篇综述文章
深度学习自然语言处理
15+阅读 · 2020年6月15日
Transferring Knowledge across Learning Processes
CreateAMind
29+阅读 · 2019年5月18日
强化学习的Unsupervised Meta-Learning
CreateAMind
18+阅读 · 2019年1月7日
Unsupervised Learning via Meta-Learning
CreateAMind
43+阅读 · 2019年1月3日
A Technical Overview of AI & ML in 2018 & Trends for 2019
待字闺中
18+阅读 · 2018年12月24日
Hierarchical Disentangled Representations
CreateAMind
4+阅读 · 2018年4月15日
【论文】图上的表示学习综述
机器学习研究会
15+阅读 · 2017年9月24日
Andrew NG的新书《Machine Learning Yearning》
我爱机器学习
11+阅读 · 2016年12月7日
Top
微信扫码咨询专知VIP会员