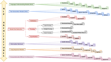
In recent years, Natural Language Processing (NLP) models have achieved phenomenal success in linguistic and semantic tasks like text classification, machine translation, cognitive dialogue systems, information retrieval via Natural Language Understanding (NLU), and Natural Language Generation (NLG). This feat is primarily attributed due to the seminal Transformer architecture, leading to designs such as BERT, GPT (I, II, III), etc. Although these large-size models have achieved unprecedented performances, they come at high computational costs. Consequently, some of the recent NLP architectures have utilized concepts of transfer learning, pruning, quantization, and knowledge distillation to achieve moderate model sizes while keeping nearly similar performances as achieved by their predecessors. Additionally, to mitigate the data size challenge raised by language models from a knowledge extraction perspective, Knowledge Retrievers have been built to extricate explicit data documents from a large corpus of databases with greater efficiency and accuracy. Recent research has also focused on superior inference by providing efficient attention to longer input sequences. In this paper, we summarize and examine the current state-of-the-art (SOTA) NLP models that have been employed for numerous NLP tasks for optimal performance and efficiency. We provide a detailed understanding and functioning of the different architectures, a taxonomy of NLP designs, comparative evaluations, and future directions in NLP.


翻译:近年来,自然语言处理(NLP)模式在文字分类、机器翻译、认知对话系统、通过自然语言理解(NLU)信息检索和自然语言生成(NLG)等语言和语义任务方面取得了惊人的成功,这主要归功于开创性变异器结构,导致诸如BERT、GPT(I、II、III)等设计。虽然这些大型模型取得了前所未有的绩效,但它们的计算成本却很高。因此,最近的国家语言处理(NLP)结构中的一些结构利用了转让学习、修剪、量化和知识蒸馏的概念,实现了中度模型规模,同时保持了与其前身几乎相似的业绩。此外,为了减轻语言模型从知识提取角度提出的数据规模挑战,建立了知识检索器,以便以更高的效率和准确性从大型数据库中提取清晰的数据文件。最近的研究还侧重于通过高效关注更长时间的投入序列来提高判断力。在本文中,我们总结和审查当前的NP(SO)状态模式,并研究了目前对NP-L(SO)系统运作中的最佳做法结构进行一项不同的业绩评估。

1
下载
关闭预览

相关内容

NLP:自然语言处理
最新《Transformers模型》教程,64页ppt
专知会员服务
324+阅读 · 2020年11月26日
Stabilizing Transformers for Reinforcement Learning
专知会员服务
60+阅读 · 2019年10月17日
Keras François Chollet 《Deep Learning with Python 》, 386页pdf
专知会员服务
161+阅读 · 2019年10月12日
[综述]深度学习下的场景文本检测与识别
专知会员服务
78+阅读 · 2019年10月10日
RoBERTa中文预训练模型:RoBERTa for Chinese
PaperWeekly
57+阅读 · 2019年9月16日
BERT/Transformer/迁移学习NLP资源大列表
专知
19+阅读 · 2019年6月9日
Hierarchically Structured Meta-learning
CreateAMind
27+阅读 · 2019年5月22日
Call for Participation: Shared Tasks in NLPCC 2019
中国计算机学会
5+阅读 · 2019年3月22日
Unsupervised Learning via Meta-Learning
CreateAMind
43+阅读 · 2019年1月3日
A Technical Overview of AI & ML in 2018 & Trends for 2019
待字闺中
18+阅读 · 2018年12月24日
干货|从LSTM到Seq2Seq
全球人工智能
15+阅读 · 2018年1月9日
【推荐】自然语言处理(NLP)指南
机器学习研究会
35+阅读 · 2017年11月17日
最佳实践:深度学习用于自然语言处理(三)
待字闺中
3+阅读 · 2017年8月20日
Arxiv
0+阅读 · 2021年6月13日
Arxiv
0+阅读 · 2021年5月31日
Arxiv
9+阅读 · 2021年5月17日
VIP会员
相关资讯
RoBERTa中文预训练模型:RoBERTa for Chinese
PaperWeekly
57+阅读 · 2019年9月16日
BERT/Transformer/迁移学习NLP资源大列表
专知
19+阅读 · 2019年6月9日
Hierarchically Structured Meta-learning
CreateAMind
27+阅读 · 2019年5月22日
Call for Participation: Shared Tasks in NLPCC 2019
中国计算机学会
5+阅读 · 2019年3月22日
Unsupervised Learning via Meta-Learning
CreateAMind
43+阅读 · 2019年1月3日
A Technical Overview of AI & ML in 2018 & Trends for 2019
待字闺中
18+阅读 · 2018年12月24日
干货|从LSTM到Seq2Seq
全球人工智能
15+阅读 · 2018年1月9日
【推荐】自然语言处理(NLP)指南
机器学习研究会
35+阅读 · 2017年11月17日
最佳实践:深度学习用于自然语言处理(三)
待字闺中
3+阅读 · 2017年8月20日
Top
微信扫码咨询专知VIP会员