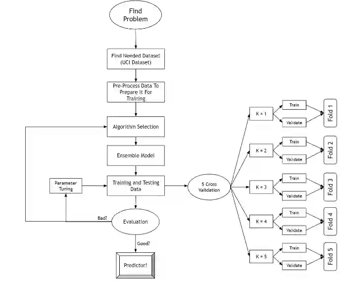
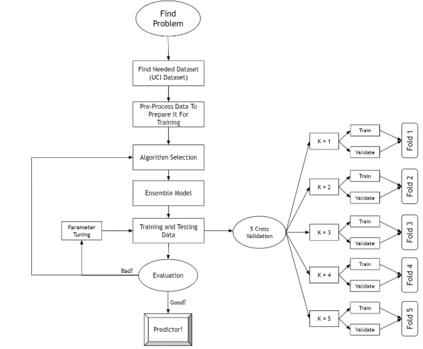
The four essential chambers of one's heart that lie in the thoracic cavity are crucial for one's survival, yet ironically prove to be the most vulnerable. Cardiovascular disease (CVD) also commonly referred to as heart disease has steadily grown to the leading cause of death amongst humans over the past few decades. Taking this concerning statistic into consideration, it is evident that patients suffering from CVDs need a quick and correct diagnosis in order to facilitate early treatment to lessen the chances of fatality. This paper attempts to utilize the data provided to train classification models such as Logistic Regression, K Nearest Neighbors, Support Vector Machine, Decision Tree, Gaussian Naive Bayes, Random Forest, and Multi-Layer Perceptron (Artificial Neural Network) and eventually using a soft voting ensemble technique in order to attain as many correct diagnoses as possible.


翻译:在胸腔中,心脏的四个基本细胞细胞对于一个人的生存至关重要,但具有讽刺意味的是,这证明是最脆弱的。 心血管疾病(CVD)也通常被称为心脏病(CVD)在过去几十年中稳步发展成为人类死亡的首要原因。考虑到有关统计数字的考虑,很明显,患有心血管疾病的人需要快速、正确的诊断,以便于早期治疗,减少死亡的可能性。本文试图利用所提供的数据来培训分类模型,如物流回归、近距离最近的邻居、支持媒介、决定树、高山幼蜂、随机森林和多层感官(人工神经网络),并最终使用软投票混合技术,以尽可能多地获得正确的诊断。

0
下载
关闭预览

相关内容

最新《联邦学习Federated Learning》报告,Federated Learning
专知会员服务
91+阅读 · 2020年12月2日
专知会员服务
162+阅读 · 2020年1月16日
FlowQA: Grasping Flow in History for Conversational Machine Comprehension
专知会员服务
34+阅读 · 2019年10月18日
《DeepGCNs: Making GCNs Go as Deep as CNNs》
专知会员服务
31+阅读 · 2019年10月17日
【哈佛大学商学院课程Fall 2019】机器学习可解释性
专知会员服务
105+阅读 · 2019年10月9日
Transferring Knowledge across Learning Processes
CreateAMind
29+阅读 · 2019年5月18日
逆强化学习-学习人先验的动机
CreateAMind
16+阅读 · 2019年1月18日
Unsupervised Learning via Meta-Learning
CreateAMind
43+阅读 · 2019年1月3日
A Technical Overview of AI & ML in 2018 & Trends for 2019
待字闺中
18+阅读 · 2018年12月24日
Machine Learning:十大机器学习算法
开源中国
21+阅读 · 2018年3月1日
【推荐】决策树/随机森林深入解析
机器学习研究会
5+阅读 · 2017年9月21日
【推荐】GAN架构入门综述(资源汇总)
机器学习研究会
10+阅读 · 2017年9月3日
人工智能之机器学习算法体系汇总
深度学习世界
4+阅读 · 2017年8月11日
强化学习族谱
CreateAMind
26+阅读 · 2017年8月2日
Andrew NG的新书《Machine Learning Yearning》
我爱机器学习
11+阅读 · 2016年12月7日
Arxiv
15+阅读 · 2020年12月17日
Arxiv
6+阅读 · 2019年12月30日
Learning From Positive and Unlabeled Data: A Survey
Arxiv
5+阅读 · 2018年11月12日
Arxiv
3+阅读 · 2018年10月11日
Arxiv
11+阅读 · 2018年7月31日
VIP会员
相关VIP内容
相关资讯
Transferring Knowledge across Learning Processes
CreateAMind
29+阅读 · 2019年5月18日
逆强化学习-学习人先验的动机
CreateAMind
16+阅读 · 2019年1月18日
Unsupervised Learning via Meta-Learning
CreateAMind
43+阅读 · 2019年1月3日
A Technical Overview of AI & ML in 2018 & Trends for 2019
待字闺中
18+阅读 · 2018年12月24日
Machine Learning:十大机器学习算法
开源中国
21+阅读 · 2018年3月1日
【推荐】决策树/随机森林深入解析
机器学习研究会
5+阅读 · 2017年9月21日
【推荐】GAN架构入门综述(资源汇总)
机器学习研究会
10+阅读 · 2017年9月3日
人工智能之机器学习算法体系汇总
深度学习世界
4+阅读 · 2017年8月11日
强化学习族谱
CreateAMind
26+阅读 · 2017年8月2日
Andrew NG的新书《Machine Learning Yearning》
我爱机器学习
11+阅读 · 2016年12月7日
相关论文
Top
微信扫码咨询专知VIP会员