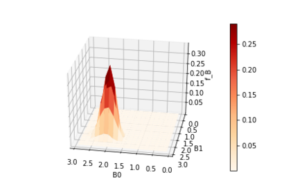
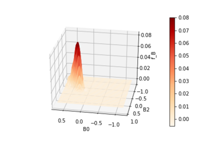
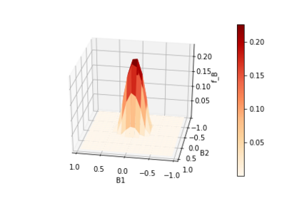
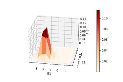
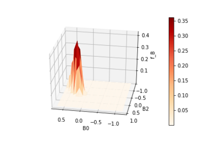
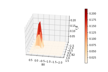
We present $\textbf{PyRMLE}$, a Python module that implements Regularized Maximum Likelihood Estimation for the analysis of Random Coefficient models. $\textbf{PyRMLE}$ is simple to use and readily works with data formats that are typical to Random Coefficient problems. The module makes use of Python's scientific libraries $\textbf{NumPy}$ and $\textbf{SciPy}$ for computational efficiency. The main implementation of the algorithm is executed purely in Python code which takes advantage of Python's high-level features.


翻译:我们展示了$\textbf{PyRMLE}$\ textbf{PyRMLE}, 这是用于分析随机节能模型的固定最大可能性估计的 Python 模块。 $\ textbf{PyRMLE}$\ textbf{PyRMLE} 简单易用, 并使用随机节能问题所特有的数据格式。 该模块利用 Python 的科学图书馆$\ textbf{NumPy} $ 和$\ textbf{SciPy} 来计算效率。 算法的主要实施纯粹在利用 Python 高级功能的 Python 代码中进行 。

0
下载
关闭预览

相关内容

可靠深度异常检测,34页ppt,Google Balaji Lakshminarayanan讲解
专知会员服务
42+阅读 · 2021年4月2日
Python分布式计算,171页pdf,Distributed Computing with Python
专知会员服务
108+阅读 · 2020年5月3日
强化学习最新教程,17页pdf
专知会员服务
182+阅读 · 2019年10月11日
已删除
将门创投
5+阅读 · 2019年6月28日
LeetCode的C++ 11/Python3 题解及解释
专知
16+阅读 · 2019年4月13日
人工智能 | ISAIR 2019诚邀稿件(推荐SCI期刊)
Call4Papers
6+阅读 · 2019年4月1日
(Python)3D人脸处理工具Face3d
AI研习社
7+阅读 · 2019年2月10日
A Technical Overview of AI & ML in 2018 & Trends for 2019
待字闺中
18+阅读 · 2018年12月24日
【学习】(Python)SVM数据分类
机器学习研究会
6+阅读 · 2017年10月15日
【推荐】Python机器学习生态圈(Scikit-Learn相关项目)
机器学习研究会
6+阅读 · 2017年8月23日
【推荐】(Keras)LSTM多元时序预测教程
机器学习研究会
24+阅读 · 2017年8月14日
用 Python 进行贝叶斯模型建模(1)
Python开发者
3+阅读 · 2017年7月11日
Arxiv
0+阅读 · 2021年10月12日
Arxiv
3+阅读 · 2018年2月24日
VIP会员
相关资讯
已删除
将门创投
5+阅读 · 2019年6月28日
LeetCode的C++ 11/Python3 题解及解释
专知
16+阅读 · 2019年4月13日
人工智能 | ISAIR 2019诚邀稿件(推荐SCI期刊)
Call4Papers
6+阅读 · 2019年4月1日
(Python)3D人脸处理工具Face3d
AI研习社
7+阅读 · 2019年2月10日
A Technical Overview of AI & ML in 2018 & Trends for 2019
待字闺中
18+阅读 · 2018年12月24日
【学习】(Python)SVM数据分类
机器学习研究会
6+阅读 · 2017年10月15日
【推荐】Python机器学习生态圈(Scikit-Learn相关项目)
机器学习研究会
6+阅读 · 2017年8月23日
【推荐】(Keras)LSTM多元时序预测教程
机器学习研究会
24+阅读 · 2017年8月14日
用 Python 进行贝叶斯模型建模(1)
Python开发者
3+阅读 · 2017年7月11日
Top
微信扫码咨询专知VIP会员