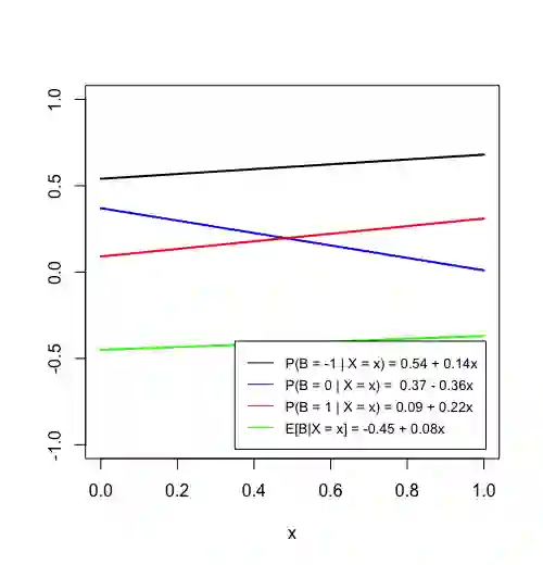
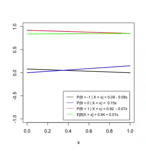
Prediction algorithms that quantify the expected benefit of a given treatment conditional on patient characteristics can critically inform medical decisions. Quantifying the performance of such metrics is an active area of research. A recently proposed metric, the concordance statistic for benefit (cfb), evaluates the discriminatory ability of a treatment benefit predictor by directly extending the concept of the concordance statistic from a risk model for a binary outcome to a model for treatment benefit. In this work, we scrutinize cfb on multiple fronts. Through numerical examples and theoretical developments, we show that cfb is not a proper scoring rule. We also show that it is sensitive to the unestimable correlation between counterfactual outcomes, as well as to the matching algorithms for creating pairs. We argue that measures of statistical dispersion applied to predicted benefit do not suffer from these issues and can be an alternative metric for the discriminatory performance of treatment benefit predictors.


翻译:将特定治疗的预期利益量化的预测算法,如果以病人的特性为条件,就能为医疗决定提供关键的信息。量化这类衡量标准的业绩是一个积极的研究领域。最近提出的一个衡量标准,即 " 协调效益统计 " (cfb),通过将协调统计概念从二元结果的风险模型直接扩大到治疗效益模型,评估治疗福利预测者的歧视性能力。在这项工作中,我们从多个方面仔细查看了分类。通过数字实例和理论发展,我们显示,cfb不是恰当的评分规则。我们还表明,它敏感地认识到反事实结果之间难以估量的相互关系,以及创造配对的匹配算法。我们指出,用于预测效益的统计分散性计量办法不会因这些问题而受到影响,而且可以作为治疗福利预测者歧视性表现的替代指标。

0
下载
关闭预览

相关内容

NeurlPS 2022 | 自然语言处理相关论文分类整理
专知会员服务
51+阅读 · 2022年10月2日
【哈佛大学商学院课程Fall 2019】机器学习可解释性
专知会员服务
105+阅读 · 2019年10月9日
【ICIG2021】Check out the hot new trailer of ICIG2021 Symposium9
中国图象图形学学会CSIG
0+阅读 · 2021年12月17日
【ICIG2021】Check out the hot new trailer of ICIG2021 Symposium6
中国图象图形学学会CSIG
2+阅读 · 2021年11月12日
【ICIG2021】Check out the hot new trailer of ICIG2021 Symposium5
中国图象图形学学会CSIG
1+阅读 · 2021年11月11日
【ICIG2021】Check out the hot new trailer of ICIG2021 Symposium4
中国图象图形学学会CSIG
0+阅读 · 2021年11月10日
【ICIG2021】Check out the hot new trailer of ICIG2021 Symposium3
中国图象图形学学会CSIG
0+阅读 · 2021年11月9日
【ICIG2021】Check out the hot new trailer of ICIG2021 Symposium2
中国图象图形学学会CSIG
0+阅读 · 2021年11月8日
【ICIG2021】Check out the hot new trailer of ICIG2021 Symposium1
中国图象图形学学会CSIG
0+阅读 · 2021年11月3日
Hierarchically Structured Meta-learning
CreateAMind
27+阅读 · 2019年5月22日
A Technical Overview of AI & ML in 2018 & Trends for 2019
待字闺中
18+阅读 · 2018年12月24日
【论文】变分推断(Variational inference)的总结
机器学习研究会
39+阅读 · 2017年11月16日
国家自然科学基金
0+阅读 · 2014年12月31日
国家自然科学基金
0+阅读 · 2013年12月31日
国家自然科学基金
0+阅读 · 2013年12月31日
国家自然科学基金
0+阅读 · 2012年12月31日
国家自然科学基金
0+阅读 · 2011年12月31日
国家自然科学基金
0+阅读 · 2009年12月31日
国家自然科学基金
0+阅读 · 2008年12月31日
Arxiv
0+阅读 · 2022年10月17日
VIP会员
相关VIP内容
NeurlPS 2022 | 自然语言处理相关论文分类整理
专知会员服务
51+阅读 · 2022年10月2日
【哈佛大学商学院课程Fall 2019】机器学习可解释性
专知会员服务
105+阅读 · 2019年10月9日
相关资讯
【ICIG2021】Check out the hot new trailer of ICIG2021 Symposium9
中国图象图形学学会CSIG
0+阅读 · 2021年12月17日
【ICIG2021】Check out the hot new trailer of ICIG2021 Symposium6
中国图象图形学学会CSIG
2+阅读 · 2021年11月12日
【ICIG2021】Check out the hot new trailer of ICIG2021 Symposium5
中国图象图形学学会CSIG
1+阅读 · 2021年11月11日
【ICIG2021】Check out the hot new trailer of ICIG2021 Symposium4
中国图象图形学学会CSIG
0+阅读 · 2021年11月10日
【ICIG2021】Check out the hot new trailer of ICIG2021 Symposium3
中国图象图形学学会CSIG
0+阅读 · 2021年11月9日
【ICIG2021】Check out the hot new trailer of ICIG2021 Symposium2
中国图象图形学学会CSIG
0+阅读 · 2021年11月8日
【ICIG2021】Check out the hot new trailer of ICIG2021 Symposium1
中国图象图形学学会CSIG
0+阅读 · 2021年11月3日
Hierarchically Structured Meta-learning
CreateAMind
27+阅读 · 2019年5月22日
A Technical Overview of AI & ML in 2018 & Trends for 2019
待字闺中
18+阅读 · 2018年12月24日
【论文】变分推断(Variational inference)的总结
机器学习研究会
39+阅读 · 2017年11月16日
相关基金
国家自然科学基金
0+阅读 · 2014年12月31日
国家自然科学基金
0+阅读 · 2013年12月31日
国家自然科学基金
0+阅读 · 2013年12月31日
国家自然科学基金
0+阅读 · 2012年12月31日
国家自然科学基金
0+阅读 · 2011年12月31日
国家自然科学基金
0+阅读 · 2009年12月31日
国家自然科学基金
0+阅读 · 2008年12月31日
Top
微信扫码咨询专知VIP会员