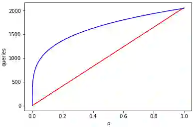
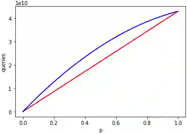
We study sorting and searching in rounds, motivated by a cake cutting problem. The search problem we consider is: we are given an array $x = (x_1, \ldots, x_n)$ and an element $z$ promised to be in the array. We have access to an oracle that answers comparison queries: "How is $x_i$ compared to $x_j$?", where the answer can be "$<$", "$=$", or "$>$". The goal is to find the location of $z$ with success probability at least $p \in [0,1]$ in at most $k$ rounds of interaction with the oracle. The problem is called ordered or unordered search, depending on whether the array $x$ is sorted or unsorted, respectively. For ordered search, we show the expected query complexity of randomized algorithms is $\Theta\bigl(k\cdot p \cdot n^{1/k}\bigr)$ in the worst case. In contrast, the expected query complexity of deterministic algorithms searching for a uniformly random element is $\Theta\bigl(k\cdot p^{1/k} \cdot n^{1/k}\bigr)$. The uniform distribution is the worst case for deterministic algorithms. For unordered search, the expected query complexity of randomized algorithms is $np\bigl(\frac{k+1}{2k}\bigr) \pm 1$ in the worst case, while the expected query complexity of deterministic algorithms searching for a uniformly random element is $np \bigl(1 - \frac{k-1}{2k}p \bigr) \pm 1$. We also discuss the connections of these search problems to the rank query model, where the array $x$ can be accessed via queries of the form "Is rank$(x_i) \leq k$?". Unordered search is equivalent to Select with rank queries (given $q$, find $x_i$ with rank $q$) and ordered search to Locate with rank queries (given $x_i$, find its rank). We show an equivalence between sorting with rank queries and proportional cake cutting with contiguous pieces for any number of rounds, as well as an improved lower bound for deterministic sorting in rounds with rank queries.


翻译:以一个蛋糕切削问题为动机, 我们研究如何在回合中排序和搜索 。 我们考虑的搜索问题是: 我们得到一个数列 $$ = (x_ 1,\rdots, x_n) 美元, 而一个元素 $ 承诺在阵列中。 我们能够访问一个能解答比较查询的星座 : “ 如何x_ 美元相对于 $_j美元? ”, 答案可以是“ $ < 美元”、“ $ =美元 ”, 或“ $ > 。 目标是找到一个以美元为单位, 以美元为单位, 以美元为单位, 以美元为单位, 以美元为单位, 以美元为单位, 以美元为单位, 以美元为单位, 以美元为单位, 以美元为单位, 以美元为单位, 以美元为单位, 以美元为单位, 以美元为单位, 以美元为单位, 以美元为单位, 以美元为单位, 以美元 。

0
下载
关闭预览

相关内容

专知会员服务
51+阅读 · 2020年12月14日
如何撰写好你的博士论文?CMU-Priya博士这30页ppt为你指点
专知会员服务
58+阅读 · 2020年10月30日
Fariz Darari简明《博弈论Game Theory》介绍,35页ppt
专知会员服务
112+阅读 · 2020年5月15日
Hierarchically Structured Meta-learning
CreateAMind
27+阅读 · 2019年5月22日
Call for Participation: Shared Tasks in NLPCC 2019
中国计算机学会
5+阅读 · 2019年3月22日
强化学习的Unsupervised Meta-Learning
CreateAMind
18+阅读 · 2019年1月7日
Unsupervised Learning via Meta-Learning
CreateAMind
43+阅读 · 2019年1月3日
disentangled-representation-papers
CreateAMind
26+阅读 · 2018年9月12日
Hierarchical Imitation - Reinforcement Learning
CreateAMind
19+阅读 · 2018年5月25日
PRL导读-2018年120卷15期
中科院物理所
4+阅读 · 2018年4月23日
【推荐】免费书(草稿):数据科学的数学基础
机器学习研究会
20+阅读 · 2017年10月1日
【学习】Hierarchical Softmax
机器学习研究会
4+阅读 · 2017年8月6日
强化学习 cartpole_a3c
CreateAMind
9+阅读 · 2017年7月21日
Arxiv
0+阅读 · 2021年1月14日
Arxiv
0+阅读 · 2021年1月13日
Arxiv
0+阅读 · 2021年1月13日
Arxiv
3+阅读 · 2018年2月24日
VIP会员
相关资讯
Hierarchically Structured Meta-learning
CreateAMind
27+阅读 · 2019年5月22日
Call for Participation: Shared Tasks in NLPCC 2019
中国计算机学会
5+阅读 · 2019年3月22日
强化学习的Unsupervised Meta-Learning
CreateAMind
18+阅读 · 2019年1月7日
Unsupervised Learning via Meta-Learning
CreateAMind
43+阅读 · 2019年1月3日
disentangled-representation-papers
CreateAMind
26+阅读 · 2018年9月12日
Hierarchical Imitation - Reinforcement Learning
CreateAMind
19+阅读 · 2018年5月25日
PRL导读-2018年120卷15期
中科院物理所
4+阅读 · 2018年4月23日
【推荐】免费书(草稿):数据科学的数学基础
机器学习研究会
20+阅读 · 2017年10月1日
【学习】Hierarchical Softmax
机器学习研究会
4+阅读 · 2017年8月6日
强化学习 cartpole_a3c
CreateAMind
9+阅读 · 2017年7月21日
Top
微信扫码咨询专知VIP会员