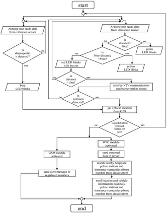
EMERGENCY alert in case of any accident is vitally necessitated to rescue the victims. And so, this paper is made to present the results of a major analysis relating to emergency alert conditions at the time of collision (automobile). In this study, the authors have investigated modern Internet of Things (IoT) and VANET (Vehicular Ad hoc Networks) technologies and developed a collection of modern and specialized techniques as well as their characteristics. It has sensors that detect unbalanced circumstances and provide with a warning to the microcontroller if a collision occurs. Additionally, the technique can be implemented in such a way that vehicles are alerted of possible closing barriers. Vehicle-to-Vehicle communication (V2V) has a huge impact since it allows vehicles to communicate with each other while in proximity and the buzzer together with the LEDs serves as a safety feature. The primary goal of the system is to carry out the microcontroller functions in every environment and moreover, the concept refers to detect and prevent the collision specially in a foggy weather as well as at night and in other odd circumstances. The Internet of Things (IoT) and the Vehicular Ad-Hoc Network (VANET) have now been merged as the fundamental and central components of Intelligent Transportation System (ITS). Furthermore, while the procedure of obtaining the insurance may be longer for certain people. On the other hand, others may avoid the law after being involved in severe collisions which makes it difficult for the authorities to discriminate between criminal and non-criminal evidence.


翻译:在发生任何事故时,紧急警报对于救援受害者至关重要。因此,本文件是为了介绍与碰撞(汽车)时紧急警报条件有关的重大分析结果。在本研究报告中,作者调查了现代Times(IoT)和VANET(VANET)互联网技术,并开发了一套现代和专门技术及其特点的集成,它有感应器,探测出不平衡的情况,并在发生碰撞时向微控制器发出警告。此外,可以采用这种技术,使车辆注意可能的封闭屏障。车辆对车辆的通讯(V2V)具有巨大影响,因为它使车辆在靠近时能够相互交流,而且与LEDs一道的嗡嗡声是安全特征。这个系统的主要目标是在每个环境中执行微控管功能,此外,这个概念是指在雾天气中以及在夜间和其他奇异的情况下特别探测和防止碰撞。

0
下载
关闭预览

相关内容

Explanation:Ad Hoc网络。 Publisher:Elsevier。 SIT: http://dblp.uni-trier.de/db/journals/adhoc/
Linux导论,Introduction to Linux,96页ppt
专知会员服务
82+阅读 · 2020年7月26日
100+篇《自监督学习(Self-Supervised Learning)》论文最新合集
专知会员服务
167+阅读 · 2020年3月18日
Keras François Chollet 《Deep Learning with Python 》, 386页pdf
专知会员服务
163+阅读 · 2019年10月12日
强化学习最新教程,17页pdf
专知会员服务
182+阅读 · 2019年10月11日
[综述]深度学习下的场景文本检测与识别
专知会员服务
78+阅读 · 2019年10月10日
【哈佛大学商学院课程Fall 2019】机器学习可解释性
专知会员服务
105+阅读 · 2019年10月9日
【SIGGRAPH2019】TensorFlow 2.0深度学习计算机图形学应用
专知会员服务
41+阅读 · 2019年10月9日
VCIP 2022 Call for Demos
CCF多媒体专委会
1+阅读 · 2022年6月6日
VCIP 2022 Call for Special Session Proposals
CCF多媒体专委会
1+阅读 · 2022年4月1日
ACM MM 2022 Call for Papers
CCF多媒体专委会
5+阅读 · 2022年3月29日
IEEE TII Call For Papers
CCF多媒体专委会
3+阅读 · 2022年3月24日
AIART 2022 Call for Papers
CCF多媒体专委会
1+阅读 · 2022年2月13日
【ICIG2021】Check out the hot new trailer of ICIG2021 Symposium4
中国图象图形学学会CSIG
0+阅读 · 2021年11月10日
【ICIG2021】Check out the hot new trailer of ICIG2021 Symposium2
中国图象图形学学会CSIG
0+阅读 · 2021年11月8日
【ICIG2021】Check out the hot new trailer of ICIG2021 Symposium1
中国图象图形学学会CSIG
0+阅读 · 2021年11月3日
Hierarchically Structured Meta-learning
CreateAMind
27+阅读 · 2019年5月22日
Transferring Knowledge across Learning Processes
CreateAMind
29+阅读 · 2019年5月18日
国家自然科学基金
8+阅读 · 2015年12月31日
国家自然科学基金
1+阅读 · 2015年12月31日
国家自然科学基金
0+阅读 · 2013年12月31日
国家自然科学基金
0+阅读 · 2013年12月31日
国家自然科学基金
0+阅读 · 2013年12月31日
国家自然科学基金
0+阅读 · 2012年12月31日
国家自然科学基金
0+阅读 · 2012年12月31日
国家自然科学基金
0+阅读 · 2012年12月31日
国家自然科学基金
0+阅读 · 2011年12月31日
国家自然科学基金
0+阅读 · 2008年12月31日
VIP会员
相关资讯
VCIP 2022 Call for Demos
CCF多媒体专委会
1+阅读 · 2022年6月6日
VCIP 2022 Call for Special Session Proposals
CCF多媒体专委会
1+阅读 · 2022年4月1日
ACM MM 2022 Call for Papers
CCF多媒体专委会
5+阅读 · 2022年3月29日
IEEE TII Call For Papers
CCF多媒体专委会
3+阅读 · 2022年3月24日
AIART 2022 Call for Papers
CCF多媒体专委会
1+阅读 · 2022年2月13日
【ICIG2021】Check out the hot new trailer of ICIG2021 Symposium4
中国图象图形学学会CSIG
0+阅读 · 2021年11月10日
【ICIG2021】Check out the hot new trailer of ICIG2021 Symposium2
中国图象图形学学会CSIG
0+阅读 · 2021年11月8日
【ICIG2021】Check out the hot new trailer of ICIG2021 Symposium1
中国图象图形学学会CSIG
0+阅读 · 2021年11月3日
Hierarchically Structured Meta-learning
CreateAMind
27+阅读 · 2019年5月22日
Transferring Knowledge across Learning Processes
CreateAMind
29+阅读 · 2019年5月18日
相关基金
国家自然科学基金
8+阅读 · 2015年12月31日
国家自然科学基金
1+阅读 · 2015年12月31日
国家自然科学基金
0+阅读 · 2013年12月31日
国家自然科学基金
0+阅读 · 2013年12月31日
国家自然科学基金
0+阅读 · 2013年12月31日
国家自然科学基金
0+阅读 · 2012年12月31日
国家自然科学基金
0+阅读 · 2012年12月31日
国家自然科学基金
0+阅读 · 2012年12月31日
国家自然科学基金
0+阅读 · 2011年12月31日
国家自然科学基金
0+阅读 · 2008年12月31日
Top
微信扫码咨询专知VIP会员