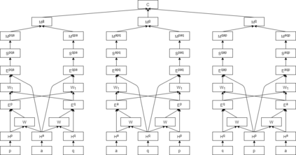
The task of multiple choice question answering (MCQA) refers to identifying a suitable answer from multiple candidates, by estimating the matching score among the triple of the passage, question and answer. Despite the general research interest in this regard, existing methods decouple the process into several pair-wise or dual matching steps, that limited the ability of assessing cases with multiple evidence sentences. To alleviate this issue, this paper introduces a novel Context-guided Triple Matching algorithm, which is achieved by integrating a Triple Matching (TM) module and a Contrastive Regularization (CR). The former is designed to enumerate one component from the triple as the background context, and estimate its semantic matching with the other two. Additionally, the contrastive term is further proposed to capture the dissimilarity between the correct answer and distractive ones. We validate the proposed algorithm on several benchmarking MCQA datasets, which exhibits competitive performances against state-of-the-arts.


翻译:多重选择问题解答(MCQA)的任务是指通过估计三进制、问答三进制之间的匹配分数,从多个候选人中找到合适的答案。尽管对此有一般的研究兴趣,但现有方法将这一过程分为几个双对或双对匹配步骤,限制了用多重证据判决评估案件的能力。为缓解这一问题,本文件引入了一种新的背景引导三对匹配算法,这是通过整合三配制模块和对立常规化实现的。前者旨在从三进制中列举一个要素作为背景背景,并估计其与另外两个的语义匹配。此外,还提出了对比性术语,以捕捉正确答案与转移注意力的不一致之处。我们验证了几个基准的MCA数据集的拟议算法,这些参数显示与最新艺术的竞争性表现。

0
下载
关闭预览

相关内容

专知会员服务
44+阅读 · 2021年5月26日
专知会员服务
58+阅读 · 2021年5月17日
【WWW2021】双曲图卷积网络的协同过滤
专知会员服务
40+阅读 · 2021年3月26日
【MIT】反偏差对比学习,Debiased Contrastive Learning
专知会员服务
91+阅读 · 2020年7月4日
最新BERT相关论文清单,BERT-related Papers
专知会员服务
53+阅读 · 2019年9月29日
【文本匹配】Question Answering论文
深度学习自然语言处理
8+阅读 · 2020年4月20日
Transferring Knowledge across Learning Processes
CreateAMind
29+阅读 · 2019年5月18日
已删除
将门创投
3+阅读 · 2018年10月11日
disentangled-representation-papers
CreateAMind
26+阅读 · 2018年9月12日
Hierarchical Disentangled Representations
CreateAMind
4+阅读 · 2018年4月15日
Capsule Networks解析
机器学习研究会
11+阅读 · 2017年11月12日
Auto-Encoding GAN
CreateAMind
7+阅读 · 2017年8月4日
Arxiv
3+阅读 · 2018年11月29日
Knowledge Based Machine Reading Comprehension
Arxiv
4+阅读 · 2018年9月12日
Learning to Focus when Ranking Answers
Arxiv
5+阅读 · 2018年8月8日
VIP会员
相关资讯
【文本匹配】Question Answering论文
深度学习自然语言处理
8+阅读 · 2020年4月20日
Transferring Knowledge across Learning Processes
CreateAMind
29+阅读 · 2019年5月18日
已删除
将门创投
3+阅读 · 2018年10月11日
disentangled-representation-papers
CreateAMind
26+阅读 · 2018年9月12日
Hierarchical Disentangled Representations
CreateAMind
4+阅读 · 2018年4月15日
Capsule Networks解析
机器学习研究会
11+阅读 · 2017年11月12日
Auto-Encoding GAN
CreateAMind
7+阅读 · 2017年8月4日
Top
微信扫码咨询专知VIP会员