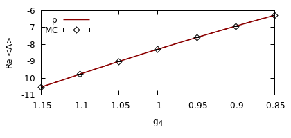
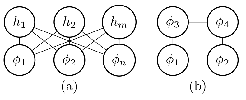
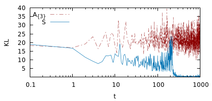
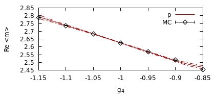
We derive machine learning algorithms from discretized Euclidean field theories, making inference and learning possible within dynamics described by quantum field theory. Specifically, we demonstrate that the $\phi^{4}$ scalar field theory satisfies the Hammersley-Clifford theorem, therefore recasting it as a machine learning algorithm within the mathematically rigorous framework of Markov random fields. We illustrate the concepts by minimizing an asymmetric distance between the probability distribution of the $\phi^{4}$ theory and that of target distributions, by quantifying the overlap of statistical ensembles between probability distributions and through reweighting to complex-valued actions with longer-range interactions. Neural networks architectures are additionally derived from the $\phi^{4}$ theory which can be viewed as generalizations of conventional neural networks and applications are presented. We conclude by discussing how the proposal opens up a new research avenue, that of developing a mathematical and computational framework of machine learning within quantum field theory.


翻译:我们从分解的欧洲域理论中得出机器学习算法,使得在量子域理论所描述的动态内进行推论和学习成为可能。 具体地说,我们证明$\phi ⁇ 4} $scalar 字段理论满足了汉默斯利-克利福德理论,因此将其重新定位为马可夫随机字段数学严谨的框架内的机器学习算法。我们通过尽量减少美元=4} 理论与目标分布的概率分布之间的不对称距离,通过量化概率分布之间的统计集合重叠,以及通过远距离互动对复杂估值行动进行重新加权,来说明这些概念。神经网络结构是另外从可被视为常规神经网络和应用的通用理论中衍生出来的。我们最后通过讨论该提案如何开辟一个新的研究途径,即根据量子域理论开发一个数学和计算机器学习的计算框架。

0
下载
关闭预览

相关内容

机器学习(Machine Learning)是一个研究计算学习方法的国际论坛。该杂志发表文章,报告广泛的学习方法应用于各种学习问题的实质性结果。该杂志的特色论文描述研究的问题和方法,应用研究和研究方法的问题。有关学习问题或方法的论文通过实证研究、理论分析或与心理现象的比较提供了坚实的支持。应用论文展示了如何应用学习方法来解决重要的应用问题。研究方法论文改进了机器学习的研究方法。所有的论文都以其他研究人员可以验证或复制的方式描述了支持证据。论文还详细说明了学习的组成部分,并讨论了关于知识表示和性能任务的假设。 官网地址:http://dblp.uni-trier.de/db/journals/ml/
专知会员服务
61+阅读 · 2020年3月19日
Stabilizing Transformers for Reinforcement Learning
专知会员服务
60+阅读 · 2019年10月17日
LibRec 精选:AutoML for Contextual Bandits
LibRec智能推荐
7+阅读 · 2019年9月19日
已删除
将门创投
4+阅读 · 2019年6月5日
Transferring Knowledge across Learning Processes
CreateAMind
29+阅读 · 2019年5月18日
强化学习的Unsupervised Meta-Learning
CreateAMind
18+阅读 · 2019年1月7日
meta learning 17年:MAML SNAIL
CreateAMind
11+阅读 · 2019年1月2日
A Technical Overview of AI & ML in 2018 & Trends for 2019
待字闺中
18+阅读 · 2018年12月24日
Disentangled的假设的探讨
CreateAMind
9+阅读 · 2018年12月10日
disentangled-representation-papers
CreateAMind
26+阅读 · 2018年9月12日
【论文】变分推断(Variational inference)的总结
机器学习研究会
39+阅读 · 2017年11月16日
Arxiv
1+阅读 · 2021年4月14日
Arxiv
18+阅读 · 2021年3月16日
Arxiv
6+阅读 · 2019年12月30日
Arxiv
26+阅读 · 2019年11月24日
Arxiv
18+阅读 · 2019年1月16日
Arxiv
5+阅读 · 2018年6月12日
Arxiv
4+阅读 · 2018年4月30日
VIP会员
相关资讯
LibRec 精选:AutoML for Contextual Bandits
LibRec智能推荐
7+阅读 · 2019年9月19日
已删除
将门创投
4+阅读 · 2019年6月5日
Transferring Knowledge across Learning Processes
CreateAMind
29+阅读 · 2019年5月18日
强化学习的Unsupervised Meta-Learning
CreateAMind
18+阅读 · 2019年1月7日
meta learning 17年:MAML SNAIL
CreateAMind
11+阅读 · 2019年1月2日
A Technical Overview of AI & ML in 2018 & Trends for 2019
待字闺中
18+阅读 · 2018年12月24日
Disentangled的假设的探讨
CreateAMind
9+阅读 · 2018年12月10日
disentangled-representation-papers
CreateAMind
26+阅读 · 2018年9月12日
【论文】变分推断(Variational inference)的总结
机器学习研究会
39+阅读 · 2017年11月16日
相关论文
Arxiv
1+阅读 · 2021年4月14日
Arxiv
18+阅读 · 2021年3月16日
Arxiv
6+阅读 · 2019年12月30日
Arxiv
26+阅读 · 2019年11月24日
Arxiv
18+阅读 · 2019年1月16日
Arxiv
5+阅读 · 2018年6月12日
Arxiv
4+阅读 · 2018年4月30日
Top
微信扫码咨询专知VIP会员