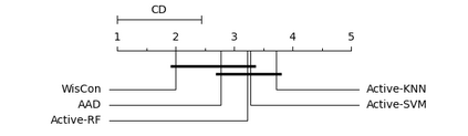
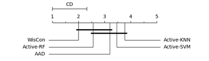
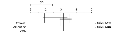
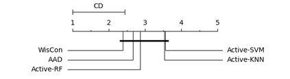
In contextual anomaly detection, an object is only considered anomalous within a specific context. Most existing methods for CAD use a single context based on a set of user-specified contextual features. However, identifying the right context can be very challenging in practice, especially in datasets, with a large number of attributes. Furthermore, in real-world systems, there might be multiple anomalies that occur in different contexts and, therefore, require a combination of several "useful" contexts to unveil them. In this work, we leverage active learning and ensembles to effectively detect complex contextual anomalies in situations where the true contextual and behavioral attributes are unknown. We propose a novel approach, called WisCon (Wisdom of the Contexts), that automatically creates contexts from the feature set. Our method constructs an ensemble of multiple contexts, with varying importance scores, based on the assumption that not all useful contexts are equally so. Experiments show that WisCon significantly outperforms existing baselines in different categories (i.e., active classifiers, unsupervised contextual and non-contextual anomaly detectors, and supervised classifiers) on seven datasets. Furthermore, the results support our initial hypothesis that there is no single perfect context that successfully uncovers all kinds of contextual anomalies, and leveraging the "wisdom" of multiple contexts is necessary.


翻译:在背景异常检测中,对象仅在特定背景下被视为异常。 大多数 CAD 现有方法都使用基于一组用户指定背景特征的单一背景。 然而, 确定正确背景在实践中可能非常具有挑战性, 特别是在数据集中, 具有大量属性。 此外, 在现实世界系统中, 在不同背景下可能出现多种异常, 因此, 需要结合几种“ 有用” 环境来揭发这些异常。 在这项工作中, 我们利用积极学习和集合来有效检测在真实背景和行为属性未知的情况下复杂的背景异常。 我们建议了一种新颖的方法, 叫做 WisCon( 环境环境环境与环境), 从而自动地从功能集中创建环境。 我们的方法根据并非所有有用环境都具有同等价值的假设, 构建了多种环境的组合。 实验显示WisCon 大大超越了不同类别( 即主动分类器、 未经超超超背景背景背景和非背景异常异常特征检测器), 监督的分类师提出了一种新颖的方法, 自动地从功能组创建环境中创建环境。 此外, 我们的多重背景环境环境背景背景环境都无法成功揭示。

0
下载
关闭预览

相关内容

集成学习是使用一系列学习器进行学习,并使用某种规则把各个学习结果进行整合从而获得比单个学习器更好的学习效果的一种机器学习方法。
100+篇《自监督学习(Self-Supervised Learning)》论文最新合集
专知会员服务
167+阅读 · 2020年3月18日
Keras François Chollet 《Deep Learning with Python 》, 386页pdf
专知会员服务
163+阅读 · 2019年10月12日
机器学习入门的经验与建议
专知会员服务
94+阅读 · 2019年10月10日
IEEE ICKG 2022: Call for Papers
机器学习与推荐算法
3+阅读 · 2022年3月30日
ACM MM 2022 Call for Papers
CCF多媒体专委会
5+阅读 · 2022年3月29日
IEEE TII Call For Papers
CCF多媒体专委会
3+阅读 · 2022年3月24日
ACM TOMM Call for Papers
CCF多媒体专委会
2+阅读 · 2022年3月23日
AIART 2022 Call for Papers
CCF多媒体专委会
1+阅读 · 2022年2月13日
Hierarchically Structured Meta-learning
CreateAMind
27+阅读 · 2019年5月22日
Unsupervised Learning via Meta-Learning
CreateAMind
43+阅读 · 2019年1月3日
A Technical Overview of AI & ML in 2018 & Trends for 2019
待字闺中
18+阅读 · 2018年12月24日
disentangled-representation-papers
CreateAMind
26+阅读 · 2018年9月12日
【推荐】YOLO实时目标检测(6fps)
机器学习研究会
20+阅读 · 2017年11月5日
国家自然科学基金
0+阅读 · 2014年12月31日
国家自然科学基金
0+阅读 · 2014年12月31日
国家自然科学基金
1+阅读 · 2013年12月31日
国家自然科学基金
0+阅读 · 2013年12月31日
国家自然科学基金
0+阅读 · 2012年12月31日
国家自然科学基金
0+阅读 · 2012年12月31日
国家自然科学基金
0+阅读 · 2012年12月31日
国家自然科学基金
0+阅读 · 2011年12月31日
Arxiv
21+阅读 · 2020年10月11日
VIP会员
相关资讯
IEEE ICKG 2022: Call for Papers
机器学习与推荐算法
3+阅读 · 2022年3月30日
ACM MM 2022 Call for Papers
CCF多媒体专委会
5+阅读 · 2022年3月29日
IEEE TII Call For Papers
CCF多媒体专委会
3+阅读 · 2022年3月24日
ACM TOMM Call for Papers
CCF多媒体专委会
2+阅读 · 2022年3月23日
AIART 2022 Call for Papers
CCF多媒体专委会
1+阅读 · 2022年2月13日
Hierarchically Structured Meta-learning
CreateAMind
27+阅读 · 2019年5月22日
Unsupervised Learning via Meta-Learning
CreateAMind
43+阅读 · 2019年1月3日
A Technical Overview of AI & ML in 2018 & Trends for 2019
待字闺中
18+阅读 · 2018年12月24日
disentangled-representation-papers
CreateAMind
26+阅读 · 2018年9月12日
【推荐】YOLO实时目标检测(6fps)
机器学习研究会
20+阅读 · 2017年11月5日
相关基金
国家自然科学基金
0+阅读 · 2014年12月31日
国家自然科学基金
0+阅读 · 2014年12月31日
国家自然科学基金
1+阅读 · 2013年12月31日
国家自然科学基金
0+阅读 · 2013年12月31日
国家自然科学基金
0+阅读 · 2012年12月31日
国家自然科学基金
0+阅读 · 2012年12月31日
国家自然科学基金
0+阅读 · 2012年12月31日
国家自然科学基金
0+阅读 · 2011年12月31日
Top
微信扫码咨询专知VIP会员