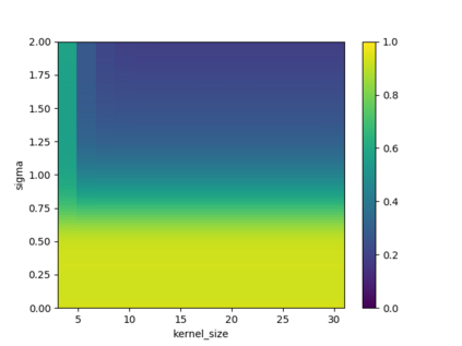
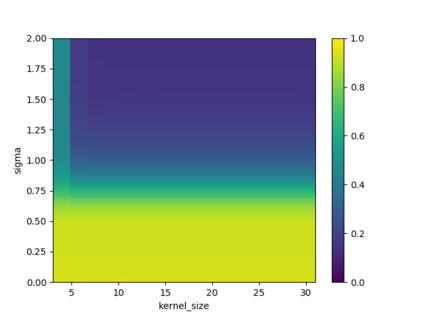
With the advent of deep learning application on edge devices, researchers actively try to optimize their deployments on low-power and restricted memory devices. There are established compression method such as quantization, pruning, and architecture search that leverage commodity hardware. Apart from conventional compression algorithms, one may redesign the operations of deep learning models that lead to more efficient implementation. To this end, we propose EuclidNet, a compression method, designed to be implemented on hardware which replaces multiplication, $xw$, with Euclidean distance $(x-w)^2$. We show that EuclidNet is aligned with matrix multiplication and it can be used as a measure of similarity in case of convolutional layers. Furthermore, we show that under various transformations and noise scenarios, EuclidNet exhibits the same performance compared to the deep learning models designed with multiplication operations.


翻译:随着在边缘装置上的深层学习应用的到来,研究人员积极试图优化其在低功率和限制内存装置上的部署。有固定的压缩方法,例如量化、剪裁和建筑搜索,利用商品硬件。除了传统的压缩算法外,还可以重新设计深层学习模式的运作,从而更有效地实施。为此,我们提议EuclidNet,一种压缩方法,设计用于硬件,用Euclidean距离(x-w)$2美元取代倍增,用Euclidean距离(x-w)$2美元。我们表明,EuclidNet与矩阵倍增量一致,在聚合层的情况下可以用作类似度的尺度。此外,我们表明,在各种变异和噪音情况下,EuclidNet与用倍增作业设计的深层学习模式相比,其性能相同。

0
下载
关闭预览

相关内容

不可错过!《机器学习100讲》课程,UBC Mark Schmidt讲授
专知会员服务
76+阅读 · 2022年6月28日
【2022新书】高效深度学习,Efficient Deep Learning Book
专知会员服务
126+阅读 · 2022年4月21日
专知会员服务
162+阅读 · 2020年1月16日
强化学习最新教程,17页pdf
专知会员服务
182+阅读 · 2019年10月11日
VCIP 2022 Call for Special Session Proposals
CCF多媒体专委会
1+阅读 · 2022年4月1日
AIART 2022 Call for Papers
CCF多媒体专委会
1+阅读 · 2022年2月13日
Hierarchically Structured Meta-learning
CreateAMind
27+阅读 · 2019年5月22日
Transferring Knowledge across Learning Processes
CreateAMind
29+阅读 · 2019年5月18日
深度自进化聚类:Deep Self-Evolution Clustering
我爱读PAMI
15+阅读 · 2019年4月13日
Unsupervised Learning via Meta-Learning
CreateAMind
43+阅读 · 2019年1月3日
A Technical Overview of AI & ML in 2018 & Trends for 2019
待字闺中
18+阅读 · 2018年12月24日
【推荐】RNN/LSTM时序预测
机器学习研究会
25+阅读 · 2017年9月8日
【推荐】图像分类必读开创性论文汇总
机器学习研究会
14+阅读 · 2017年8月15日
国家自然科学基金
1+阅读 · 2015年12月31日
国家自然科学基金
0+阅读 · 2015年12月31日
国家自然科学基金
0+阅读 · 2015年12月31日
国家自然科学基金
0+阅读 · 2014年12月31日
国家自然科学基金
0+阅读 · 2012年12月31日
国家自然科学基金
0+阅读 · 2012年12月31日
国家自然科学基金
0+阅读 · 2011年12月31日
国家自然科学基金
0+阅读 · 2009年12月31日
Arxiv
19+阅读 · 2022年7月29日
VIP会员
相关资讯
VCIP 2022 Call for Special Session Proposals
CCF多媒体专委会
1+阅读 · 2022年4月1日
AIART 2022 Call for Papers
CCF多媒体专委会
1+阅读 · 2022年2月13日
Hierarchically Structured Meta-learning
CreateAMind
27+阅读 · 2019年5月22日
Transferring Knowledge across Learning Processes
CreateAMind
29+阅读 · 2019年5月18日
深度自进化聚类:Deep Self-Evolution Clustering
我爱读PAMI
15+阅读 · 2019年4月13日
Unsupervised Learning via Meta-Learning
CreateAMind
43+阅读 · 2019年1月3日
A Technical Overview of AI & ML in 2018 & Trends for 2019
待字闺中
18+阅读 · 2018年12月24日
【推荐】RNN/LSTM时序预测
机器学习研究会
25+阅读 · 2017年9月8日
【推荐】图像分类必读开创性论文汇总
机器学习研究会
14+阅读 · 2017年8月15日
相关基金
国家自然科学基金
1+阅读 · 2015年12月31日
国家自然科学基金
0+阅读 · 2015年12月31日
国家自然科学基金
0+阅读 · 2015年12月31日
国家自然科学基金
0+阅读 · 2014年12月31日
国家自然科学基金
0+阅读 · 2012年12月31日
国家自然科学基金
0+阅读 · 2012年12月31日
国家自然科学基金
0+阅读 · 2011年12月31日
国家自然科学基金
0+阅读 · 2009年12月31日
Top
微信扫码咨询专知VIP会员