教程 | 如何使用深度学习执行文本实体提取

2018 年 4 月 8 日 机器之心

选自TowardsDataScience

作者:Dhanoop Karunakaran等

机器之心编译

参与:Tianci LIU、路


本文介绍了如何使用深度学习执行文本实体提取。作者尝试了分别使用深度学习和传统方法来提取文章信息,结果深度学习的准确率达到了 85%,远远领先于传统算法的 65%。


项目地址:https://github.com/dkarunakaran/entity_recoginition_deep_learning



引言


文本实体提取是自然语言处理(NLP)的主要任务之一。随着近期深度学习领域快速发展,我们可以将这些算法应用到 NLP 任务中,并得到准确率远超传统方法的结果。我尝试过分别使用深度学习和传统方法来提取文章信息,结果非常惊人:深度学习的准确率达到了 85%,远远领先于传统算法的 65%。


本项目的目标是把文章中的每个单词标注为以下四种类别之一:组织、个人、杂项以及其他;然后找到文中最突出的组织和名称。深度学习模型对每个单词完成上述标注,随后,我们使用基于规则的方法来过滤掉我们不想要的标注,并确定最突出的名称和组织。


在这里要感谢 Guillaume Genthial 这篇关于序列标注的文章(https://guillaumegenthial.github.io/),本项目建立在这篇文章的基础之上。


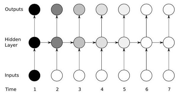
模型的高级架构


架构


上图是对每个单词进行分类标注的模型高级架构。在建模过程中,最耗时间的部分是单词分类。我将解释模型的每个组成部分,帮助读者对模型组件有一个全面的、更高层次的理解。通常,模型组件可分为三部分:


  • 单词表征:在建模第一步,我们需要做的是加载一些预训练词嵌入(GloVe)。同时,我们需要从字符中提取出一些含义。

  • 语境单词表征:我们需要利用 LSTM,对语境中的每一个单词得到一个有意义的表征。

  • 解码:当我们得到表示单词的向量后,我们就可以用它进行预测。


hot encoding(用数值表示单词)


深度学习算法只接受数值型数据作为输入,而无法处理文本数据。如果想要在大量的非数值场景下使用深度神经网络,就需要将输入数据转变数值形式。这个过程就是 hot encoding。


下面是一小段实现 hot encoding 的代码示例:


word_counts = Counter(words)
sorted_vocab = sorted(word_counts, key=word_counts.get, reverse=True)
int_to_vocab = {ii: word for ii, word in enumerate(sorted_vocab)}
vocab_to_int = {word: ii for ii, word in int_to_vocab.items()}


同样地,我们必须获取输入数据中的所有字符,然后将其转化为向量,作为字符嵌入。


单词嵌入 & 字符嵌入


单词嵌入是处理文本问题时使用的一种通过学习得到的表征方式,其中含义相同的单词表征相近。通常,我们利用神经网络来实现单词嵌入,其中使用的单词或短语来自于词库,并需要转变为实数构成的向量形式。


但是,在数据集上生成词向量计算成本很高,我们可以使用一些预训练的单词嵌入来避免这个问题:比如使用斯坦福大学的 NLP 研究者提供的 GloVe 向量。



字符嵌入是字符的向量表征,可用于推导词向量。之所以会使用字符嵌入,是因为许多实体并没有对应的预训练词向量,所以我们需要用字符向量来计算词向量。这里有一个详细介绍字符嵌入的在线资源:http://minimaxir.com/2017/04/char-embeddings/。


LSTM


传统神经网络 VS 循环神经网络(RNN)


循环神经网络(RNN)是人工神经网络的一种,用于序列数据中的模式识别,例如文本、基因组、手写笔迹、口语词汇,或者来自传感器、股市和政府机构的数值型时间序列数据。它可以「理解」文本的语境含义。


RNN 神经元


LSTM 是一种特殊的循环神经网络,相比于简单的循环神经网络,它可以存储更多的语境信息。简单的 RNN 和 LSTM 之间的主要区别在于它们各自神经元的结构不同。


对于语境中的每一个单词,我们都需要利用 LSTM 得到它在所处语境中的有意义表征。


如果你想了解更多关于 LSTM 和 RNN 的知识,可以参阅以下文章


1. http://karpathy.github.io/2015/05/21/rnn-effectiveness (http://karpathy.github.io/2015/05/21/rnn-effectiveness/)

2. https://deeplearning4j.org/lstm.html


条件随机场(CRF)


在预测标注最后的解码步骤中,我们可以使用 softmax 函数。当我们使用 softmax 函数时,它给出单词属于每个分类的概率。但这个方法给出的是局部选择;换句话说,即使我们从文本语境中提取出了一些信息,标注决策过程依然是局部的,我们在使用 softmax 激活函数时,并没有使用到邻近单词的标注决策。例如,在「New York」这个词中,我们将「York」标注为一个地方,事实上,这应该可以帮助我们确定『New』对应地方的开始。


在 CRF 中,我们的输入数据是序列数据;同时,我们在某个数据点上进行预测时,需要考虑先前文本的语境。在本项目中,我们使用的是线性链 CRF。在线性链 CRF 中,特征只依赖当前标注和之前的标注,而不是整个句子中的任意标注。


为了对这个行为建模,我们将使用特征函数,该函数包含多个输入值:


  • 句子s

  • 单词在句子中的位置i

  • 当前单词的标注 l_i 

  • 前一个单词的标注 l_i−1


接下来,对每一个特征函数 f_j 赋予权重 λ_j。给定一个句子s,现在我们可以根据下式计算s的标注l:对句子中所有单词的加权特征求和。



基于词性标注的特征函数示例


  • 如果 l_i= ADVERB,且第 i 个单词以『-ly』结尾,则 f_1(s,i,l_i,l_i−1)=1,否则取 0。如果对应的权重 λ1 为正,且非常大,那么这个特征基本上就表示我们倾向于把以『-ly』结尾的单词标注为 ADVERB。

  • 如果 i=1,l_i= VERB,且句子以问号结尾,则 f_2(s,i,l_i,l_i−1)=1,否则取 0。如果对应的权重 λ2 为正,且非常大,那么这个特征基本上就表示我们倾向于把疑问句的第一个单词标为 VERB。(例,「Is this a sentence beginning with a verb?」)

  • 如果 l_i−1= ADJECTIVE,且 l_i= NOUN,则 f_3(s,i,l_i,l_i−1)=1,否则为0。对应权重为正时,表示我们倾向于认为名词跟在形容词之后。

  • 如果 l_i−1= PREPOSITION,且 l_i= PREPOSITION,则 f_4(s,i,l_i,l_i−1)=1。此函数对应的权重 λ4 为负,表示介词不应该跟着另一个介词,因此我们应该避免这样的标注出现。


最后,我们可以通过取指数和归一化,将这些得分转换为 0~1 之间的概率 p(l|s)。



总之,要建立一个条件随机场,你只需要定义一组特征函数(可以依赖于整个句子、单词的当前位置和附近单词的标注)、赋予权重,然后加起来,最后如果有需要,转化为概率形式。简单地说,需要做两件事情:


1. 找到得分最高的标注序列;

2. 在全体标注序列上求出概率分布。


幸运的是,TensorFlow 提供了相关的库,帮助我们可以很容易地实现 CRF。


log_likelihood, transition_params=tf.contrib.crf.crf_log_likelihood(
scores, labels, sequence_lengths)


CRF r 相关阅读资料:


1. http://blog.echen.me/2012/01/03/introduction-to-conditional-random-fields/

2. http://homepages.inf.ed.ac.uk/csutton/publications/crftut-fnt.pdf


模型的运行原理


对于每一个单词,我们希望建立一个向量来捕捉其意义以及和任务相关的特征。我们将该向量构建为 GloVe 单词嵌入与包含字符级特征的向量的级联。我们还可以选择使用一些特定的神经网络,自动提取出这些特征。在本文中,我们将在字符层面上使用双向 LSTM 算法。


我们将 CONLL 数据集中的所有单词都进行 hot-encode,这些单词都在 GloVe 单词嵌入中有对应的实体。如上文所述,神经网络只接受向量,不接受文本,因此我们需要将单词转换为向量。CONLL 数据集包含单词及其对应标注。在 hot encoding 后,单词和标注都被转换成了向量。


用于 hot encoding 单词及其对应标注的代码:


with open(self.filename) as f:
words, tags = [], []
for line in f:
line = line.strip()
if (len(line) == 0 or line.startswith("-DOCSTART-")):
if len(words) != 0:
niter += 1
if self.max_iter is not None and niter > self.max_iter:
break
yield words, tags
words, tags = [], []
else:
ls = line.split(' ')
word, tag = ls[0],ls[-1]
if self.processing_word is not None:
word = self.processing_word(word)
if self.processing_tag is not None:
tag = self.processing_tag(tag)
words += [word]
tags += [tag]


用于提取单词、标注和字符向量的代码:


if vocab_chars is not None and chars == True:
char_ids = []
for char in word:
# ignore chars out of vocabulary
if char in vocab_chars:
char_ids += [vocab_chars[char]]

if lowercase:
word = word.lower()
if word.isdigit():
word = NUM

if vocab_words is not None:
if word in vocab_words:
word = vocab_words[word]
else:
if allow_unk:
word = vocab_words[UNK]
else:
print(word)
print(vocab_words)

if vocab_chars is not None and chars == True:
return char_ids, word
else:
return word


现在,我们使用 TensorFlow 内置的函数加载单词嵌入。假定 embeddings 是一个 GloVe 嵌入的 numpy 数组,其中 embeddings[i] 表示第 i 个单词的向量形式。


L = tf.Variable(embeddings, dtype=tf.float32, trainable=False)
pretrained_embeddings = tf.nn.embedding_lookup(L, word_ids)


现在,我们可以构建根据字符得到的单词嵌入。这里,我们不需要任何预训练字符嵌入。


_char_embeddings = tf.get_variable(
name="_char_embeddings",
dtype=tf.float32,
shape=[self.config.nchars, self.config.dim_char])
char_embeddings = tf.nn.embedding_lookup(_char_embeddings,
self.char_ids_tensor, name="char_embeddings")

s = tf.shape(char_embeddings)
char_embeddings = tf.reshape(char_embeddings,
shape=[s[0]*s[1], s[-2], self.config.dim_char])
word_lengths = tf.reshape(self.word_lengths_tensor, shape=[s[0]*s[1]])

cell_fw = tf.contrib.rnn.LSTMCell(self.config.hidden_size_char,
state_is_tuple=True)
cell_bw = tf.contrib.rnn.LSTMCell(self.config.hidden_size_char,
state_is_tuple=True)
_output = tf.nn.bidirectional_dynamic_rnn(
cell_fw, cell_bw, char_embeddings,
sequence_length=word_lengths, dtype=tf.float32)


一旦得到了单词表征,我们就可以直接在词向量序列上运行 bi-LSTM,得到另一个向量序列。


cell_fw = tf.contrib.rnn.LSTMCell(self.config.hidden_size_lstm)
cell_bw = tf.contrib.rnn.LSTMCell(self.config.hidden_size_lstm)
(output_fw, output_bw), _ = tf.nn.bidirectional_dynamic_rnn(
cell_fw, cell_bw, self.word_embeddings,
sequence_length=self.sequence_lengths_tensor, dtype=tf.float32)
output = tf.concat([output_fw, output_bw], axis=-1)
output = tf.nn.dropout(output, self.dropout_tensor)


现在,每个单词都和一个向量对应,其中向量记录了这个单词的含义、字符和语境。我们使用向量来做最后的预测。我们可以使用全连接神经网络求出一个向量,该向量中每个条目对应每个标注的得分。


W = tf.get_variable("W", dtype=tf.float32,
shape=[2*self.config.hidden_size_lstm, self.config.ntags])

b = tf.get_variable("b", shape=[self.config.ntags],
dtype=tf.float32, initializer=tf.zeros_initializer())

nsteps = tf.shape(output)[1]
output = tf.reshape(output, [-1, 2*self.config.hidden_size_lstm])
pred = tf.matmul(output, W) + b
self.logits = tf.reshape(pred, [-1, nsteps, self.config.ntags])


最后,我们使用 CRF 方法来计算每个单词的标注。实现 CRF 只需要一行代码!下面的代码计算出了损失,同时返回了在预测时很有用的 trans_params。


log_likelihood, _trans_params = tf.contrib.crf.crf_log_likelihood(
self.logits, self.labels_tensor, self.sequence_lengths_tensor)
self.trans_params = _trans_params
self.loss = tf.reduce_mean(-log_likelihood)


现在,我们可以定义我们的训练算子:


optimizer = tf.train.AdamOptimizer(self.lr_tensor)
self.train_op = optimizer.minimize(self.loss)


一旦我们定义好模型,在数据集上完成很少的几次迭代,就可以得到训练好的模型了。


如何使用训练好的模型


TensorFlow 提供了存储模型权重的功能,这样我们就可以在之后的场景中复原训练好的模型。无论什么时候需要进行预测,我们都可以加载模型权重,这样就不需要重新训练了。


def save_session(self):
"""Saves session = weights"""
if not os.path.exists(self.config.dir_model):
os.makedirs(self.config.dir_model)
self.saver.save(self.sess, self.config.dir_model)

def restore_session(self, dir_model):
self.saver.restore(self.sess, dir_model)


每篇文章都被分解为单词再输入到模型中,然后经过上文所述一系列过程,得到输出结果。模型最终输出结果将每个单词分为 4 类:组织、个人、杂项以及其他。这个算法通过基于规则的方法过滤结果,然后进一步正确提取出文本中最突出的名称和组织,它并没有达到 100% 的准确率。


原文链接:https://towardsdatascience.com/entity-extraction-using-deep-learning-8014acac6bb8



本文为机器之心编译,转载请联系本公众号获得授权

✄------------------------------------------------

加入机器之心(全职记者/实习生):hr@jiqizhixin.com

投稿或寻求报道:editor@jiqizhixin.com

广告&商务合作:bd@jiqizhixin.com

登录查看更多
4

相关内容

【干货书】高级应用深度学习,294页pdf
专知会员服务
154+阅读 · 2020年6月20日
干净的数据:数据清洗入门与实践,204页pdf
专知会员服务
164+阅读 · 2020年5月14日
深度学习自然语言处理概述,216页ppt,Jindřich Helcl
专知会员服务
216+阅读 · 2020年4月26日
专知会员服务
104+阅读 · 2020年3月12日
专知会员服务
201+阅读 · 2020年3月6日
2019->2020必看的十篇「深度学习领域综述」论文
专知会员服务
275+阅读 · 2020年1月1日
300页文本知识提取与推断最新教程
机器学习算法与Python学习
13+阅读 · 2018年8月28日
实践 | 如何使用深度学习为照片自动生成文本描述?
七月在线实验室
10+阅读 · 2018年5月21日
简述表征句子的3种无监督深度学习方法
数盟
4+阅读 · 2018年4月23日
【教程】如何使用深度学习为照片自动生成文本描述?
GAN生成式对抗网络
20+阅读 · 2017年11月19日
深度学习 | 利用词嵌入对文本进行情感分析
沈浩老师
11+阅读 · 2017年10月19日
Arxiv
29+阅读 · 2020年3月16日
A Survey on Deep Learning for Named Entity Recognition
Arxiv
26+阅读 · 2020年3月13日
Star-Transformer
Arxiv
5+阅读 · 2019年2月28日
Bidirectional Attention for SQL Generation
Arxiv
4+阅读 · 2018年6月21日
Arxiv
5+阅读 · 2018年1月30日
VIP会员
相关VIP内容
相关资讯
300页文本知识提取与推断最新教程
机器学习算法与Python学习
13+阅读 · 2018年8月28日
实践 | 如何使用深度学习为照片自动生成文本描述?
七月在线实验室
10+阅读 · 2018年5月21日
简述表征句子的3种无监督深度学习方法
数盟
4+阅读 · 2018年4月23日
【教程】如何使用深度学习为照片自动生成文本描述?
GAN生成式对抗网络
20+阅读 · 2017年11月19日
深度学习 | 利用词嵌入对文本进行情感分析
沈浩老师
11+阅读 · 2017年10月19日
相关论文
Arxiv
29+阅读 · 2020年3月16日
A Survey on Deep Learning for Named Entity Recognition
Arxiv
26+阅读 · 2020年3月13日
Star-Transformer
Arxiv
5+阅读 · 2019年2月28日
Bidirectional Attention for SQL Generation
Arxiv
4+阅读 · 2018年6月21日
Arxiv
5+阅读 · 2018年1月30日
Top
微信扫码咨询专知VIP会员