经典书《机器学习:概率视角》习题解答(中文),附1098页pdf下载

2020 年 11 月 21 日 专知

【导读】谷歌研究员Kevin Patrick Murphy撰写的经典机器学习图书,由MIT出版社出版,《Machine Learning: a Probabilistic Perspective》,自2012年发行以来就奉为经典机器学习书目。本书内容完整,讲解详细,便于阅读,方便工程使用。最近作者在Github上发布了关于本书的Python代码,更加方便使用!本文附带1098页pdf下载。


http://people.cs.ubc.ca/~murphyk/MLbook/


请关注专知公众号(点击上方蓝色专知关注

  • 后台回复“MLP” 就可以获取机器学习:概率视角1098页pdf下载链接~ 




机器学习:一种概率视角


简介
随着电子形式的数据量的不断增加,对数据分析的自动化方法的需求也在不断增长。机器学习的目标是开发能够自动检测数据模式的方法,然后使用未发现的模式来预测未来的数据或其他感兴趣的结果。因此,机器学习与统计和数据挖掘领域密切相关,但在其重点和术语方面略有不同。这本书提供了该领域的详细介绍,并包括从应用领域,如分子生物学,文本处理,计算机视觉和机器人的工作示例。

目标读者
本书适用于计算机科学、统计学、电子工程、计量经济学或其他任何具有适当数学背景的学科的高年级本科生和研究生。特别地,假定读者已经熟悉基本的多元微积分、概率论、线性代数和计算机编程。事先接触统计学是有帮助的,但不是必须的。

一种概率视角
本书采用了这样一种视角,即创造能从数据中学习的机器的最好方法是使用概率论的工具,几个世纪以来,概率论一直是统计学和工程学的支柱。概率论可以应用于任何涉及不确定性的问题。在机器学习中,不确定性有多种形式: 给定一些数据,什么是最好的预测(或决策)?给定数据的最佳模型是什么?接下来我应该执行什么度量?等。


概率推理系统地应用于所有的推理问题,包括统计模型的推理参数,有时被称为贝叶斯方法。然而,这个词往往会引起非常强烈的反应(积极或消极,取决于你问谁),所以我们更喜欢中性的术语“概率方法”。此外,我们将经常使用最大似然估计等技术,它们不是贝叶斯方法,但肯定属于概率范式。



这本书并没有描述一本关于不同启发式方法的烹饪书,而是强调了一种基于模型的机器学习方法。对于任何给定的模型,通常可以应用多种算法。相反,任何给定的算法通常都可以应用于各种模型。这种模块化,即模型与算法的区别,是一种很好的教学方法,也是一种很好的工程技术。


我们将经常使用图模型的语言以一种简洁和直观的方式来指定我们的模型。我们将看到,除了帮助理解之外,图结构还有助于开发有效的算法。然而,这本书主要不是关于图形模型的;它是关于概率建模的。


目录

Chapter 1: 引言 Introduction
Chapter 2: 概率 Probability
Chapter 3: 面向离散数据的生成式模型 Generative models for discrete data

Chapter 4: 高斯模型 Gaussian models

Chapter 5: 贝叶斯统计 Bayesian statistics
Chapter 6: 频率统计 Frequentist statistics
Chapter 7: 线性回归 Linear regression
Chapter 8: 逻辑回归 Logistic regression
Chapter 9: 广义线性模型和指数族 Generalized linear models and the exponential family

Chapter 10: 有向图模型(贝叶斯网络) Directed graphical models (Bayes nets)
Chapter 11: 混合模型与EM算法 Mixture models and the EM algorithm
Chapter 12: 隐式线性模型 Latent linear models
Chapter 13: 稀疏线性模型 Sparse linear models
Chapter 14: 核方法 Kernels
Chapter 15: 高斯过程 Gaussian processes

Chapter 16: 自适应基函数模型 Adaptive basis function model

Chapter 17: 马尔可夫模型和隐马尔可夫模型 Markov and hidden Markov Models
Chapter 18: 状态空间模型 State space models
Chapter 19: 无向图模型(马尔可夫随机域) Undirected graphical models (Markov random fields)

Chapter 20: 图模型精准推断 Exact inference algorithms for graphical models
Chapter 21: 变分推断 Variational inference
Chapter 22: 更进变分推断 More variational inference
Chapter 23: 蒙特卡洛推断 Monte Carlo inference algorithms
Chapter 24: 马尔科夫链蒙特卡洛推断 MCMC inference algorithms
Chapter 25: 聚类 Clustering
Chapter 26: 图模型结构学习 Graphical model structure learning
Chapter 27: 因变量 Latent variable models for discrete data
Chapter 28: 深度学习 Deep learning


Python配套代码


《机器学习:概率视角》第二版的Python 3代码。这是正在进行的工作。

https://github.com/probml/pyprobml

Foundations

  • Introduction

  • Linear algebra

  • Calculus

  • Probability

  • Information theory

  • Bayesian statistics

  • Frequentist statistics

  • Statistical models

Algorithms

  • Optimization

  • Graphical model inference

  • Variational inference

  • Monte Carlo inference

Models

  • Generalized linear models

  • Deep neural networks

  • Graphical models

  • Visible generative models

  • Latent generative models

  • Gaussian processes

  • Models for graphs, manifolds and clusters

  • Reinforcement learning


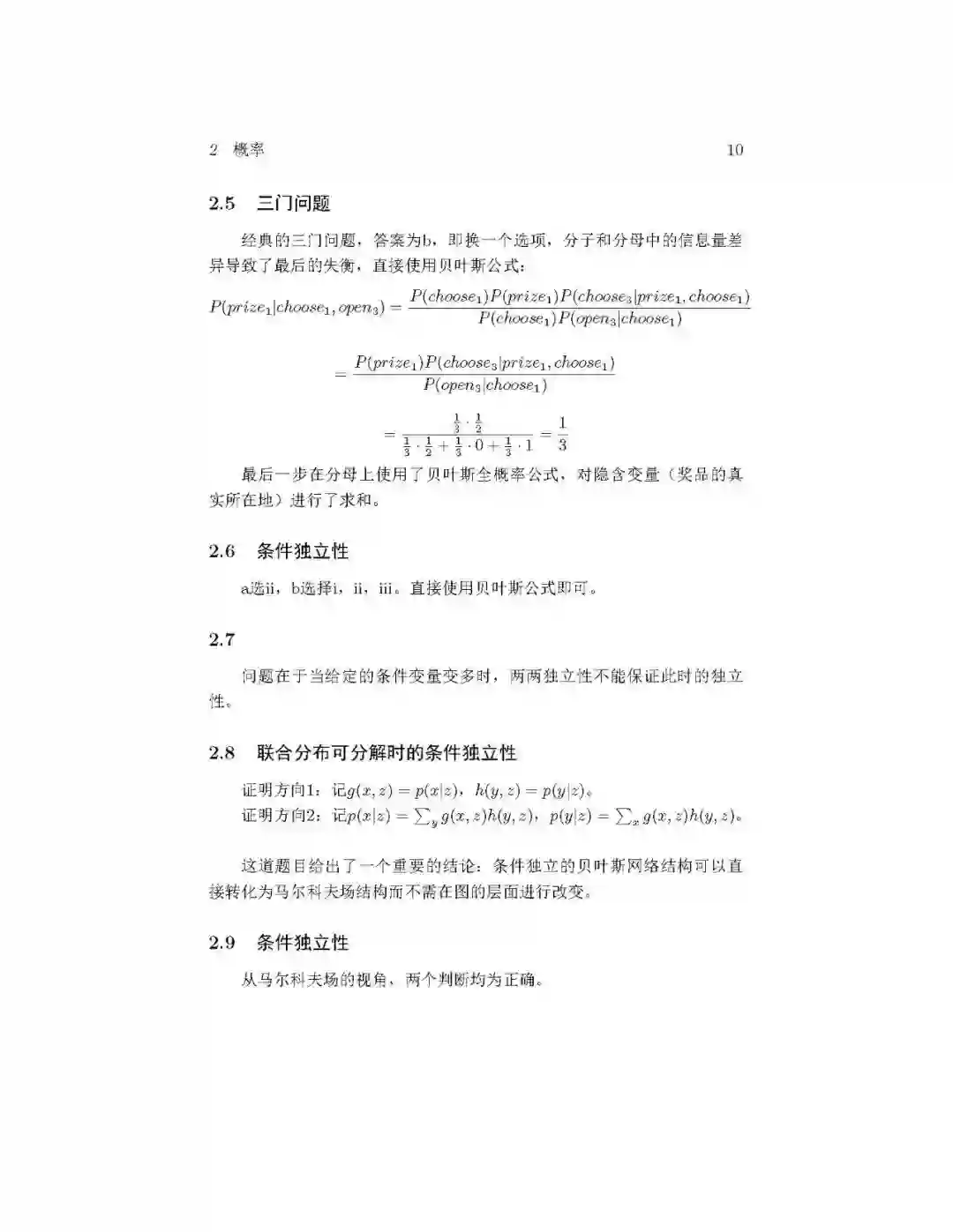
习题解答(中文版):

专知便捷查看

便捷下载,请关注专知公众号(点击上方蓝色专知关注)

  • 后台回复“ML1098” 就可以获取经典书《机器学习:概率视角》习题解答(中文),附1098页pdf下载》专知下载链接

专知,专业可信的人工智能知识分发,让认知协作更快更好!欢迎注册登录专知www.zhuanzhi.ai,获取5000+AI主题干货知识资料!
欢迎微信扫一扫加入专知人工智能知识星球群,获取最新AI专业干货知识教程资料和与专家交流咨询
点击“ 阅读原文 ”,了解使用 专知 ,查看获取5000+AI主题知识资源
登录查看更多
2

相关内容

本话题关于日常用语「概率」,用于讨论生活中的运气、机会,及赌博、彩票、游戏中的「技巧」。关于抽象数学概念「概率」的讨论,请转 概率(数学)话题。
专知会员服务
183+阅读 · 2021年1月8日
【2020新书】深度学习自然语言处理简明导论,69页pdf
专知会员服务
117+阅读 · 2020年11月7日
【经典书】操作系统导论,687页pdf
专知会员服务
179+阅读 · 2020年10月28日
【经典书】概率统计导论第五版,730页pdf
专知会员服务
249+阅读 · 2020年7月28日
专知会员服务
165+阅读 · 2020年7月26日
【干货书】《机器学习导论(第二版)》,348页pdf
专知会员服务
250+阅读 · 2020年6月16日
【干货书】用于概率、统计和机器学习的Python,288页pdf
专知会员服务
291+阅读 · 2020年6月3日
【经典书】贝叶斯编程,378页pdf,Bayesian Programming
专知会员服务
251+阅读 · 2020年5月18日
【经典书】机器学习高斯过程,266页pdf
专知会员服务
200+阅读 · 2020年5月2日
【资源】机器学习数学全书,1900页PDF下载
全球人工智能
157+阅读 · 2019年10月17日
421页《机器学习数学基础》最新2019版PDF下载
送书 | 深入浅出,一起学习贝叶斯!
AI100
10+阅读 · 2018年2月2日
Neural Response Generation with Meta-Words
Arxiv
6+阅读 · 2019年6月14日
Arxiv
5+阅读 · 2019年4月21日
Arxiv
5+阅读 · 2018年5月5日
Arxiv
7+阅读 · 2018年1月30日
Arxiv
7+阅读 · 2017年12月26日
VIP会员
相关VIP内容
专知会员服务
183+阅读 · 2021年1月8日
【2020新书】深度学习自然语言处理简明导论,69页pdf
专知会员服务
117+阅读 · 2020年11月7日
【经典书】操作系统导论,687页pdf
专知会员服务
179+阅读 · 2020年10月28日
【经典书】概率统计导论第五版,730页pdf
专知会员服务
249+阅读 · 2020年7月28日
专知会员服务
165+阅读 · 2020年7月26日
【干货书】《机器学习导论(第二版)》,348页pdf
专知会员服务
250+阅读 · 2020年6月16日
【干货书】用于概率、统计和机器学习的Python,288页pdf
专知会员服务
291+阅读 · 2020年6月3日
【经典书】贝叶斯编程,378页pdf,Bayesian Programming
专知会员服务
251+阅读 · 2020年5月18日
【经典书】机器学习高斯过程,266页pdf
专知会员服务
200+阅读 · 2020年5月2日
Top
微信扫码咨询专知VIP会员