【知识图谱】知识图谱数据构建的“硬骨头”,阿里工程师如何拿下?深度学习在知识图谱构建中的应用。

2018 年 3 月 22 日 产业智能官 阿里技术

阿里妹导读:搜索“西红柿”,你不但能知道它的营养功效、热量,还能顺带学会煲个牛腩、炒个鸡蛋!搜索引擎何时变成“暖男”了?原来背后有“知识图谱”这个强大的秘密武器。


作为近年来搜索领域和自然语言处理领域的热点,知识图谱正引领着搜索引擎向知识引擎的转变。在阿里的“神马搜索”中,知识图谱及其相关技术的广泛应用不仅能帮助用户找到最想要的信息,更能让用户有意想不到的知识收获。


背景简介


为了不断提升搜索体验,神马搜索的知识图谱与应用团队,一直在不断探索和完善图谱的构建技术。其中,开放信息抽取(Open Information Extraction),或称通用信息抽取,旨在从大规模无结构的自然语言文本中抽取结构化信息。它是知识图谱数据构建的核心技术之一,决定了知识图谱可持续扩增的能力。


“神马搜索”界面


本文聚焦于开放信息抽取中的重要子任务——关系抽取,首先对关系抽取的各种主流技术进行概述,而后结合业务中的选择与应用,重点介绍了基于DeepDive的方法,并详述它在神马知识图谱数据构建工作中的应用进展。


关系抽取概述


关系抽取技术分类


现有的关系抽取技术主要可分为三种 :


  • 有监督的学习方法 :该方法将关系抽取任务当做分类问题,根据训练数据设计有效的特征,从而学习各种分类模型,然后使用训练好的分类器预测关系。该方法的问题在于需要大量的人工标注训练语料,而语料标注工作通常非常耗时耗力。

  • 半监督的学习方法 :该方法主要采用Bootstrapping进行关系抽取。对于要抽取的关系,该方法首先手工设定若干种子实例,然后迭代地从数据从抽取关系对应的关系模板和更多的实例。

  • 无监督的学习方法 :该方法假设拥有相同语义关系的实体对拥有相似的上下文信息。因此可以利用每个实体对对应上下文信息来代表该实体对的语义关系,并对所有实体对的语义关系进行聚类。

这三种方法中,有监督学习法因为能够抽取并有效利用特征,在获得高准确率和高召回率方面更有优势,是目前业界应用最广泛的一类方法。


远程监督算法


为了打破有监督学习中人工数据标注的局限性,Mintz等人提出了远程监督(Distant Supervision)算法,该算法的核心思想是将文本与大规模知识图谱进行实体对齐,利用知识图谱已有的实体间关系对文本进行标注。远程监督基于的基本假设是:如果从知识图谱中可获取三元组R(E1,E2)(注:R代表关系,E1、E2代表两个实体),且E1和E2共现与句子S中,则S表达了E1和E2间的关系R,标注为训练正例。


远程监督算法是目前主流的关系抽取系统广泛采用的方法,也是该领域的研究热点之一。该算法很好地解决了数据标注的规模问题,但它基于的基本假设过强,会引入大量噪音数据。例如,从知识图谱获取三元组:创始人(乔布斯,苹果公司),下表句1和句2正确表达了该关系,但句3和句4并没有表达这样的关系,因此对句3和句4应用基本假设时会得到错误的标注信息。这个问题通常称为 the wrong label problem。



出现 the wrong label problem 的根本原因,是远程监督假设一个实体对只对应一种关系,但实际上实体对间可以同时具有多种关系,如上例中还存在CEO(乔布斯,苹果公司)的关系,实体对间也可能不存在通常定义的某种关系,而仅因为共同涉及了某个话题才在句中共现。


为了减小 the wrong label problem 的影响,学术界陆续提出了多种改进算法,主要包括:


  • 基于规则的方法:通过对wrong label cases的统计分析,添加规则,将原本获得正例标注的wrong label cases直接标为负例,或通过分值控制,抵消原有的正标注。

  • 基于图模型的方法:构建因子图(factor graph)等能表征变量间关联的图模型,通过对特征的学习和对特征权重的推算减小wrong label cases对全局的影响。

  • 基于多示例学习(multi-instance learning)的方法:将所有包含(E1,E2)的句子组成一个bag,从每个bag对句子进行筛选来生成训练样本。此类方法最早提出时假设如果知识图谱中存在R(E1,E2),则语料中含(E1,E2)的所有instance中至少有一个表达了关系R。一般与无向图模型结合,计算出每个包中置信度最高的样例,标为正向训练示例。该假设比远程监督的假设合理,但可能损失很多训练样本,造成有用信息的丢失和训练的不充分。为了能得到更丰富的训练样本,又提出了multi-instance multi-labels的方法。该方法的假设是,同一个包中,一个sentence只能表示(E1,E2)的一种关系,也就是只能给出一个label,但是不同的sentence可以表征(E1,E2)的不同关系,从而得到不同的label。多label标注的label值不是正或负,而是某一种关系。它为同时挖掘一个实体对的多种关系提供了可能的实现途径。另一种改进的方法是从一个包中选取多个valid sentences作为训练集,一般与深度学习方法相结合,这种方法更详细的讲解和实现会安排在后续介绍深度学习模型的章节中。


神马知识图谱构建中的关系抽取方法选择


知识图谱的数据构建,就数据源而言,分为结构化数据,半结构化数据和无结构数据三类。其中,无结构数据是最庞大、最易获取的资源,同时也是在处理和利用方面难度最大的资源。神马知识图谱构建至今,已经发展为一个拥有近5000万实体,近30亿关系的大规模知识图谱。在经历了前期以结构化和半结构化数据为主的领域图谱构建阶段,神马知识图谱的数据构建重点已经逐渐转移为如何准确高效地利用无结构数据进行实体与关系的自动识别与抽取。这一构建策略使得神马知识图谱在通用领域的建设和可持续扩增方面有很强的竞争力。


远程监督算法利用知识图谱的已有信息,使得有监督学习中所需的大规模文本标注成为可能。一方面,远程监督在很大程度上提升了有监督学习关系抽取的规模和准确率,为大规模的知识图谱数据构建和补充提供了可能;另一方面,远程监督对现有知识图谱的数据和规模有较强的依赖,丰富的标注数据对机器学习能力的提升有很大帮助。为了充分利用知识图谱规模和远程监督学习这种相辅相成的特性,在神马知识图谱的现阶段数据构建业务中,我们采用了以图谱现有的大规模实体与关系数据为依托,以远程监督算法为工具的关系抽取技术。


在上一章的综述中,我们介绍过多种基于远程监督思想的改进方法。在具体的业务实现中,我们选取了领域内与业务需求最为契合的两种代表性方法:基于DeepDive的抽取系统和基于深度学习抽取算法。两种方法相辅相成,各有优势:DeepDive系统较多依赖于自然语言处理工具和基于上下文的特征进行抽取,在语料规模的选择上更为灵活,能进行有针对性的关系抽取,且能方便地在抽取过程中进行人工检验和干预;而深度学习的方法主要应用了词向量和卷积神经网络,在大规模语料处理和多关系抽取的人物中有明显的优势。在下面的章节中,我们来更详细地了解这两种方法的实现与应用。


DeepDive系统介绍


DeepDive概述


DeepDive (http://deepdive.stanford.edu/) 是斯坦福大学开发的信息抽取系统,能处理文本、表格、图表、图片等多种格式的无结构数据,从中抽取结构化的信息。系统集成了文件分析、信息提取、信息整合、概率预测等功能。Deepdive的主要应用是特定领域的信息抽取,系统构建至今,已在交通、考古、地理、医疗等多个领域的项目实践中取得了良好的效果;在开放领域的应用,如TAC-KBP竞赛、维基百科的infobox信息自动增补等项目中也有不错的表现。


DeepDive系统的基本输入包括:


  • 无结构数据,如自然语言文本

  • 现有知识库或知识图谱中的相关知识

  • 若干启发式规则


DeepDive系统的基本输出包括:


  • 规定形式的结构化知识,可以为关系(实体1,实体2)或者属性(实体,属性值)等形式

  • 对每一条提取信息的概率预测


DeepDive系统运行过程中还包括一个重要的迭代环节,即每轮输出生成后,用户需要对运行结果进行错误分析,通过特征调整、更新知识库信息、修改规则等手段干预系统的学习,这样的交互与迭代计算能使得系统的输出不断得到改进。


DeepDive系统架构和工作流程


DeepDive的系统架构如下图所示,大致分为数据处理、数据标注、学习推理和交互迭代四个流程:



数据处理


1、 输入与切分

在数据处理流程中,DeepDive首先接收用户的输入数据,通常是自然语言文本,以句子为单位进行切分。同时自动生成文本id和每个句子在文本中的index。doc_id + sentence_index 构成了每个句子的全局唯一标识。


2、 NLP标注

对于每个切分好的句子,DeepDive会使用内嵌的Stanford CoreNLP工具进行自然语言处理和标注,包括token切分,词根还原、POS标注、NER标注、token在文本中的起始位置标注、依存文法分析等。


3、 候选实体对提取

根据需要抽取的实体类型和NER结果,首先对实体mentions进行定位和提取,而后根据一定的配对规则生成候选实体对。需要特别注意,在DeepDive中,每一个实体mention的标定都是全局唯一的,由doc_id、sentence_index以及该mention在句子中的起始和结束位置共同标识。因此,不同位置出现的同名的实体对(E1,E2)将拥有不同的(E1_id,E2_id),最终的预测结果也将不同。


4、 特征提取

该步骤的目的是将每一个候选实体对用一组特征表示出来,以便后续的机器学习模块能够学习到每个特征与所要预测关系的相关性。Deepdive内含自动特征生成模块DDlib,主要提取基于上下文的语义特征,例如两个实体mention间的token sequence、NER tag sequence、实体前后的n-gram等。Deepdive也支持用户自定义的特征提取算法。


数据标注


在数据标注阶段,我们得到了候选实体对以及它们对应的特征集合。在数据标注阶段,我们将运用远程监督算法和启发式规则,对每个候选实体对进行label标注,得到机器学习所需的正例和负例样本。


1、 远程监督

实现远程监督标注,首先需要从已知的知识库或知识图谱中获取相关的三元组。以婚姻关系为例,DeepDive从DBpedia中获取已有的夫妻实体对。若候选实体对能在已知的夫妻实体对中找到匹配映射时,该候选对标记为正例。负例的标注针对需要抽取的不同关系有不同的可选方法。例如可以将没有在知识库中出现的实体对标注为负例,但在知识库收入不完整的情况下该方法会引入噪音负例;也可以用知识库中互斥关系下的实例来做负例标注,例如父母-子女关系,兄弟姐妹关系,都与婚姻关系互斥,用于标注负例基本不会引入噪音。


2、 启发式规则

正负样本的标注还可以通过用户编写启发式规则来实现。以抽取婚姻关系为例,可以定义如下规则:


  • Candidates with person mentions that are too far apart in the sentence are marked as false.

  • Candidates with person mentions that have another person in between are marked as false.

  • Candidates with person mentions that have words like "wife" or "husband" in between are marked as true.


用户可以通过预留的user defined function接口,对启发式规则进行编写和修改。


3、 Label冲突的解决

当远程监督生成和启发式规则生成的label冲突,或不同规则生成的label产生冲突时,DeepDive采用majority vote算法进行解决。例如,一个候选对在DBpedia中找到了映射,label为1,同时又满足2中第2条规则,得到label 为-1,majority vote对所有label求和:sum = 1 - 1 = 0,最终得到的label为doubt。


学习与推理


通过数据标注得到训练集后,在学习与推理阶段,Deepdive主要通过基于因子图模型的推理,学习特征的权重,并最终得到对候选三元组为真的概率预测值。


因子图是一种概率图模型,用于表征变量和变量间的函数关系,借助因子图可以进行权重的学习和边缘概率的推算。DeepDive系统中,因子图的顶点有两种,一种是随机变量,即提取的候选实体对,另一种是随机变量的函数,即所有的特征和根据规则得到的函数,比方两个实体间的距离是否大于一定阈值等。因子图的边表示了实体对和特征及规则的关联关系。


当训练文本的规模很大,涉及的实体众多时,生成的因子图可能非常复杂庞大,DeepDive采用吉布斯采样(Gibbs sampling)进行来简化基于图的概率推算。在特征权重的学习中,采用标准的SGD过程,并根据吉布斯采样的结果预测梯度值。为了使特征权重的获得更灵活合理,除了系统默认的推理过程,用户还可以通过直接赋值来调整某个特征的权重。篇幅关系,更详细的学习与推理过程本文不做展开介绍,更多的信息可参考DeepDive的官网。


交互迭代


迭代阶段保证通过一定的人工干预对系统的错误进行纠正,从而使得系统的准召率不断提升。交互迭代一般包括以下几个步骤:


1、 准召率的快速估算

  • 准确率:在P集中随机挑选100个,看为TP的比例。

  • 召回率:在输入集中随机挑选100个positive case,看有多少个落在计算出的P集中。


2、 错误分类与归纳

将得到的每个extraction failure(包括FP和FN)按错误原因进行分类和归纳,并按错误发生的频率进行排序,一般而言,最主要错误原因包括:

  • 在候选集生成阶段没有捕获应捕获的实体,一般是token切分、token拼接或NER问题

  • 特征获取问题,没能获取到区分度高的特征

  • 特征计算问题,区分度高的特征在训练中没有获得相应的高分(包括正负高分)


3、 错误修正

根据错误原因,通过添加或修改规则、对特征进行添加或删除、对特征的权重进行调整等行为,调整系统,重新运行修改后的相应流程,得到新的计算结果。


神马知识图谱构建中的DeepDive应用与改进


在了解了DeepDive的工作流程之后,本章将介绍我们如何在神马知识图谱的数据构建业务中使用DeepDive。为了充分利用语料信息、提高系统运行效率,我们在语料处理和标注、输入规模的控制、输入质量的提升等环节,对DeepDive做了一些改进,并将这些改进成功运用到业务落地的过程中。


中文NLP标注


NLP标注是数据处理的一个重要环节。DeepDive自带的Stanford CoreNLP工具主要是针对英文的处理,而在知识图谱的应用中,主要的处理需求是针对中文的。因此,我们开发了中文NLP标注的外部流程来取代CoreNLP,主要变动如下:


  • 使用Ali分词代替CoreNLP的token切分,删除词根还原、POS标注和依存文法分析,保留NER标注和token在文本中的起始位置标注。

  • token切分由以词为单位,改为以实体为单位。在NER环节,将Ali分词切碎的token以实体为粒度重新组合。例如分词结果“华盛顿”、“州立”、“大学”将被组合为“华盛顿州立大学”,并作为一个完整的实体获得“University”的NER标签。

  • 长句的切分:文本中的某些段落可能因为缺少正确的标点或包含众多并列项等原因,出现切分后的句子长度超过一定阈值(如200个中文字符)的情况,使NER步骤耗时过长。这种情况将按预定义的一系列规则进行重新切分。


主语自动增补


数据处理环节的另一个改进是添加了主语自动补充的流程。以中文百科文本为例,统计发现,有将近40%的句子缺少主语。如下图刘德华的百科介绍,第二段中所有句子均缺少主语。



主语的缺失很多时候直接意味着候选实体对中其中一个实体的缺失,这将导致系统对大量含有有用信息的句子无法进行学习,严重影响系统的准确率和召回率。主语的自动补充涉及两方面的判断:


  • 主语缺失的判断

  • 缺失主语的添加


由于目前业务应用中涉及的绝大多数是百科文本,缺失主语的添加采用了比较简单的策略,即从当前句的上一句提取主语,如果上一句也缺失主语,则将百科标题的NER结果作为要添加的主语。主语缺失的判断相对复杂,目前主要采用基于规则的方法。假设需要提取的候选对(E1, E2)对应的实体类型为(T1, T2),则判定流程如下图所示:


具体的主语补充实例和处理过程举例如下:


以百科文本为例,经实验统计,上述主语自动补充算法的准确率大约在92%。从关系抽取的结果来看,在所有的错误抽取case中,由主语增补导致的错误比例不超过2%。


基于关系相关关键词的输入过滤


DeepDive是一个机器学习系统,输入集的大小直接影响系统的运行时间,尤其在耗时较长的特征计算和学习推理步骤。在保证系统召回率的前提下,合理减小输入集规模能有效提升系统的运行效率。


假设需要提取的三元组为R(E1, E2)且(E1, E2)对应的实体类型为(T1, T2)。DeepDive的默认运行机制是:在数据处理阶段,提取所有满足类型为(T1,T2)的实体对作为候选,不考虑上下文是否有表达关系R的可能性。例如,抽取婚姻关系时,只要一个句子中出现大于等于两个的人物实体,该句子就会作为输入参与系统整个数据处理、标注和学习的过程。以下五个例句中,除了句1,其它4句完全不涉及婚姻关系:



尤其当句中的两个人物实体无法通过远程监督获取正例或负例标签时,此类输入无法在学习环节为系统的准确率带来增益。为减小此类输入带来的系统运行时间损耗,我们提出了以下改进算法:


实验证明,利用改进算法得到的输入集规模有显著的减小,以百科文本的抽取为例,婚姻关系的输入集可缩小至原输入集的13%,人物和毕业院校关系的输入集可缩小至原输入集的36%。输入集的缩小能显著减少系统运行时间,且实验证明,排除了大量doubt标注实体候选对的干扰,系统的准确率也有较大幅度的提升。


需要指出的是,虽然在输入环节通过关系相关关键词进行过滤减小输入规模,能最有效地提高系统运行效率(因为跳过了包含特征提取在内的所有后续计算步骤),但该环节的过滤是以句子为单位,而非作用于抽取的候选实体对。来看一个婚姻关系提取的多人物示例:


  • 除了孙楠、那英等表演嘉宾盛装出席外,担任本场音乐会监制的华谊兄弟总裁王中磊先生、冯小刚导演和夫人徐帆,以及葛优、宋丹丹、李冰冰等演艺明星也一一现身红毯,到场支持此次音乐会。


因为含有婚姻关系相关的关键词“夫人”,该句子将被保留为系统输入。从该句提取的多个人物候选实体对需要依靠更完善的启发式规则来完成进一步的标注和过滤。


实体对到多实体的扩展


关系抽取的绝大部分任务仅涉及三元组的抽取。三元组一般有两种形式,一种是两个实体具有某种关系,形如R(E1, E2),例如:婚姻关系(刘德华,朱丽倩);另一种是实体的属性值,形如P(E,V),例如:身高(刘德华,1.74米)。DeepDive默认的关系抽取模式都是基于三元组的。但在实际应用中,有很多复杂的关系用三元组难以完整表达,例如,人物的教育经历,包括人物、人物的毕业院校、所学专业、取得学位、毕业时间等。这些复杂的多实体关系在神马知识图谱中用复合类型来表示。因此,为使抽取任务能兼容复合类型的构建时,我们对DeepDive的代码做了一些修改,将候选实体对的提取,扩展为候选实体组的提取。代码修改涉及主抽取模块中的app.ddlog、底层用于特征自动生成的DDlib和udf中的map_entity_mention.py、extract_relation_features.py等文件。下图展示了一个扩展后的实体组抽取实例,抽取关系为(人物、所在机构、职位):



应用DeepDive的数据构建工作


本节首先给出一个输入示例以及该示例在DeepDive运行过程中每一步的输出结果,如下图所示。通过这个示例,我们可以对DeepDive各模块的功能和输出有更直观的认识。



为了更详细地了解DeepDive的应用和改进算法的效果,以下我们给出一个具体的婚姻关系抽取任务的相关运行数据。


下表显示了该抽取任务在数据处理阶段各步骤的的耗时和产出数量:

在数据标注的远程监督阶段,我们除了使用知识图谱中已有的夫妻关系做正例标注,还使用了已有的父母-子女关系和兄弟姐妹关系做负例标注,得到正例数千个,正负标注候选实体的比例约为1:2。



在DeepDive系统中,远程监督的wrong label problem可以依靠合理编写的启发式规则得到一定程度的纠正。观察婚姻关系的wrong label样例,我们发现较大比例的wrong label是夫妻实体以某种合作形式(如合作演出、合作演唱、合作著书等)共现在一个句子中,夫妻实体有一个出现在书名号中时,也容易发生误判。例如:



类似的观察和总结可以编写成启发式规则,依靠从规则得到的负标注抵偿远程监督得到的正标注,减小系统在学习和推理时的偏差。


虽然启发式规则的编写大多依靠专家知识或人工经验完成,但规则的完善和扩充可以依靠某些自动机制来辅助实现。例如,规则定义:句中出现“P_1和P_2结婚”,则(P_1,P_2)得到正标注。根据对“和”和“结婚”等token的扩展,我们可以得到“P_1与P_2结婚”、“P_1和P2婚后”、“P_1和P_2的婚礼”等类似应该标注为正的语境。这里,token的扩展可以通过word2vec算法加人工过滤实现。下表给出了该抽取任务中用到的规则和相应的统计数据。整个数据标注过程耗为14m21s。



学习与推理过程耗时约38m50s。我们随机截取了部分知识图谱未收录的预测实体对的输出结果展示如下:



对于系统的准确率,我们取expectation为 [0.95,1][0.95,1] 区间内的输出结果进行分段统计,统计结果如下列图表所示:



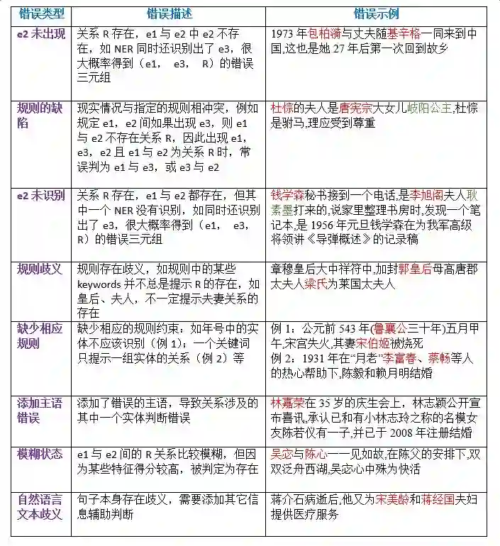
对系统预测的错误样例进行分析,我们总结了几种错误类型,下表按照出现频率从高到低,给出了错误描述和错误示例:



系统召回率的计算相比准确率的计算更为复杂,在语料规模较大的情况下,准确估算召回率将耗费大量的人力。我们采用了抽样检测的方式来估算召回率,具体实践了以下三种方法(统计中expectation均取>=0.95):


  • 抽样含有某个指定实体的所有sentences,计算召回:含实体 “杨幂” 的sentences共78例,含 (杨幂, 刘恺威)实体对的sentences共13例,人工判断其中9例描述了该实体对的婚姻关系,其中5例被召回,召回率为0.556。

  • 用于远程监督正例标注的知识图谱实体对超过4000对,统计表明,其中42.7%的实体对出现在了语料中,26.5%的实体对被召回,召回率为0.621。

  • 输入集随机挑选100例positive cases,其中49例的expectation值>=0.95, 召回率为0.49。


基于DeepDive的关系抽取研究目前已较为完整,并已经在神马知识图谱的构建业务中落地。目前在数据构建中的应用涉及人物、历史、组织机构、图书、影视等多个核心领域,已抽取关系包括人物的父母、子女、兄弟姐妹、婚姻、历史事件及人物的合称、图书的作者、影视作品的导演和演员、人物的毕业院校和就业单位等。以百科全量语料为例,每个关系抽取任务候选sentence集合的规模在80w至1000w,经改进算法过滤,输入规模在15w至200w之间,生成的候选实体对规模在30w至500w之间。系统每轮迭代运行的时间在1小时至8小时之间,约经过3-4轮迭代可产出准确率和召回率都较高的数据给运营审核环节。系统运行至今,已累计产出候选三元组近3千万。



除此之外,基于深度学习模型的关系抽取技术及其在神马知识图谱数据构建中的应用,我们也在不断探索和实践。明天,阿里妹将继续为大家介绍相关的技术进展和业务落地过程中遇到的一些挑战,敬请关注哦。


参考文献

[1]. 林衍凯、刘知远,基于深度学习的关系抽取
[2]. Daojian Zeng, Kang Liu, Yubo Chen, and Jun Zhao. 2015. Distant Supervision for Relation Extraction via Piecewise Convolutional Neural Networks. In EMNLP. 1753–1762.
[3]. Guoliang Ji, Kang Liu, Shizhu He, Jun Zhao. 2017. Distant Supervision for Relation Extraction with Sentence-Level Attention and Entity Descriptions. Proceedings of the Thirty-First AAAI Conference on Artificial Intelligence
[4]. Siliang Tang, Jinjian Zhang, Ning Zhang, Fei Wu, Jun Xiao, Yueting Zhuang. 2017. ENCORE: External Neural Constraints Regularized Distant Supervision for Relation Extraction. SIGIR'17
[5]. Zeng, D.; Liu, K.; Chen, Y.; and Zhao, J. 2015. Distant supervision for relation extraction via piecewise convolutional neural networks. EMNLP.
[6]. Riedel, S.; Yao, L.; and McCallum, A. 2010. Modeling relations and their mentions without labeled text. In Machine Learning and Knowledge Discovery in Databases. Springer. 148–163.
[7]. Ce Zhang. 2015. DeepDive: A Data Management System for Automatic Knowledge Base Construction. PhD thesis.
[8]. Hoffmann, R.; Zhang, C.; Ling, X.; Zettlemoyer, L.; and Weld, D. S. 2011. Knowledge-based weak supervision for information extraction of overlapping relations. In Proceedings of the 49th Annual Meeting of the Association for Computational Linguistics: Human Language Technologies-Volume 1, 541–550. Association for Computational Linguistics.
[9]. Surdeanu, M.; Tibshirani, J.; Nallapati, R.; and Manning, C. D. 2012. Multi-instance multi-label learning for relation extraction. In Proceedings of the 2012 Joint Conference on Empirical Methods in Natural Language Processing and Computational Natural Language Learning, 455–465. Association for Computational Linguistics.
[10]. Shingo Takamatsu, Issei Sato and Hiroshi Nakagawa. 2012. Reducing Wrong Labels in Distant Supervision for Relation Extraction. Proceedings of the 50th Annual Meeting of the Association for Computational Linguistics, pages 721–729
[11]. Zeng, D.; Liu, K.; Lai, S.; Zhou, G.; Zhao, J.; et al. 2014. Relation classification via convolutional deep neural network. In COLING, 2335–2344.
[12]. Ce zhang, Cheistopher Re; et al. 2017. Communications of the ACM CACM Homepage archive
Volume 60 Issue 5, Pages 93-102
[13]. Mintz, M.; Bills, S.; Snow, R.; and Jurafsky, D. 2009. Distant supervision for relation extraction without labeled data. In Proceedings of the Joint Conference of the 47th Annual Meeting of the ACL and the 4th International Joint Conference on Natural Language Processing of the AFNLP: Volume 2, 1003–1011. Association for Computational Linguistics.
[14]. http://deepdive.stanford.edu/




深度学习在知识图谱构建中的应用

本文转载自公众号:阿里技术



深度学习模型介绍


DeepDive系统在数据处理阶段很大程度上依赖于NLP工具,如果NLP的过程中存在错误,这些错误将会在后续的标注和学习步骤中被不断传播放大,影响最终的关系抽取效果。为了避免这种传播和影响,近年来深度学习技术开始越来越多地在关系抽取任务中得到重视和应用。本章主要介绍一种远程监督标注与基于卷积神经网络的模型相结合的关系抽取方法以及该方法的一些改进技术。


Piecewise Convolutional Neural Networks(PCNNs)模型


PCNNs模型由Zeng et al.于2015提出,主要针对两个问题提出解决方案:


  • 针对远程监督的wrong label problem,该模型提出采用多示例学习的方式从训练集中抽取取置信度高的训练样例训练模型。

  • 针对传统统计模型特征抽取过程中出现的错误和后续的错误传播问题,该模型提出用 piecewise 的卷积神经网络自动学习特征,从而避免了复杂的NLP过程。


下图是PCNNs的模型示意图:



PCNNs模型主要包括以下几个步骤:



实验证明,PCNNs + 多实例学习的方法 Top N 上平均值比单纯使用多示例学习的方法高了 5 个百分点。


Attention机制和其它改进


上述模型对于每个实体对只选用一个句子进行学习和预测,损失了大量的来自其它正确标注句子的信息。为了在滤除wrong label case的同时,能更有效地利用尽量多的正确标注的句子,Lin et al. 于2016年提出了PCNNs+Attention(APCNNs)算法。相比之前的PCNNs模型,该算法在池化层之后,softmax层之前加入了一种基于句子级别的attention机制,算法的示意图如下:




除了Attention机制外,还有一些其它的辅助信息也被加入多示例学习模型来改关系抽取的质量,例如在计算实体向量的时候加入实体的描述信息(Ji et al.,2017);利用外部神经网络获取数据的可靠性和采样的置信度等信息对模型的训练进行指导(Tang et al.,2017)。


下图显示了各模型和改进算法的准确率和召回率的对比,其中Mintz不对远程监督的wrong label problem做处理,直接用所有标注样例进行训练;MultiR和MIML是采用概率图模型进行示例筛选的两种多示例学习模型;PCNN+MIL是本章第一小节介绍的模型;APCNNs 在PCNN+MIL基础上添加了attention机制;PCNNs+D在PCNN+MIL基础上添加了对描述信息的使用;APCNNs+D在APCNNs基础上添加了对描述信息的使用。实验采用的是该领域评测中使用较广泛的New York Times(NYT)数据集(Riedel et al.,2010)。



深度学习方法在图谱构建中的应用进展


深度学习模型在神马知识图谱数据构建中的应用目前还处于探索阶段,本章将介绍当前的工作进展和业务落地过程中遇到的一些问题。


语料准备和实体向量化


深度学习模型较大程度依赖于token向量化的准确性。与基于DeepDive方法的语料准备相同,这里的token切分由以词为单位,改为以实体为单位,以NER环节识别的实体粒度为准。Word2vec生成的向量表征token的能力与语料的全面性和语料的规模都很相关,因此我们选择百科全量语料作为word2vec的训练语料,各统计数据和模型参数设置如下表所示:



为了验证词向量训练的效果,我们对word2vec的结果做了多种测试,这里给出部分实验数据。下图所示的是给定一个实体,查找最相关实体的实验:



以下是给定一个实体对和预测实体对的其中一个实体,计算预测实体对中另一个实体的实验。随机选取了五种预测关系,构造了15组给定实体对和预测实体对,预测结果如下图所示,除了飘红的两个例子,其余预测均正确:



模型选取与训练数据准备


具体应用中我们选择采用APCNNs模型。我们在NYT标准数据集上复现了上一章提到的几种关键模型,包括CNN+MIL,PCNN+MIL,CNNs(基于Attention机制的CNN模型)和APCNNs。复现结果与论文中给出的baseline基本一致,APCNNs模型的表现明显优于其它模型。下图是几种模型的准召结果对比:



为了得到丰富的训练数据,我们取知识图谱中建设相对完善的人物、地理位置、组织机构、电影、电视、图书等领域下的15个核心关系,如电影演员、图书作者、公司高管、人物出生地等,对照百科全量语料,产出relation值为15个关系之一的标注正例,合计数目在千万量级,产出无relation值标注(relation值为NA)的示例超过1亿。



应用尝试和问题分析






APCNNs模型在辅助知识图谱数据构建中目前还处于尝试阶段。就运算能力而言,APCNNs模型相比DeepDive系统更有优势,能在大规模语料上同时针对多个关系进行计算,且迭代更新过程无需人工校验交互。但在业务落地过程中,我们也遇到了一些问题,总结如下:


  • 大规模实验耗时过长,给参数的调整和每一次算法策略上的迭代增加了难度

  • 目前学术界通用的测试语料是英文的NYT数据集,相同的模型应用于中文语料时,存在准召率对标困难的问题

  • 深度学习的过程人工难以干预。假设我们要预测(杨幂,刘恺威)的婚姻关系,但从最初的基于大规模语料的词向量生成开始,如果该语料中(杨幂,刘恺威)共现时的主导关系就不是婚姻关系,而是影视剧中的合作关系(如“该片讲述杨幂饰演的夏晚晴在遭遇好友算计、男友婚变的窘境下,被刘恺威饰演的花花公子乔津帆解救,但却由此陷入更大圈套的故事。”),或基于某些活动的共同出席关系(如“杨幂与刘恺威共同担任了新浪厦门爱心图书馆的公益大使”),则在attention步骤中得到的关系向量就会偏向合作关系,这将导致计算包中每个句子的权值时,表达婚姻关系的句子难以获得高分,从而导致后续学习中的偏差。

  • 深度学习模型的结果较难进行人工评测,尤其对于知识图谱中没有出现的实体对,需要在大规模的中间过程矩阵中进行匹配和提取,将权重矩阵可视化为包中每个句子的得分,对计算资源和人工都有不小的消耗。


总结与展望


基于DeepDive的方法和基于深度学习的方法各有优势和缺陷,以下从4个方面对这两种方法进行总结和对比:


1、 语料的选取和范围

  • Deepdive可适用于较小型、比较专门的语料,例如历史人物的关系挖掘;可以针对语料和抽取关系的特点进行调整规则,如婚姻关系的一对一或一对多,如偏文言文的语料的用语习惯等。

  • APCNNs模型适用于大规模语料,因为attention机制能正常运行的前提是word2vec学习到的实体向量比较丰富全面。

2、 关系抽取

  • Deepdive仅适用于单一关系的判断,分类结果为实体对间某一关系成立的期望值。针对不同的关系,可以运营不同的规则,通过基于规则的标注能较好地提升训练集的标注准确率。

  • APCNNs模型适用于多分类问题,分类结果为relation集合中的关系得分排序。无需针对relation集合中特定的某个关系做规则运营。

3、 长尾数据

  • Deepdive更适用于长尾数据的关系挖掘,只要是NER能识别出的实体对,即使出现频率很低,也能根据该实体对的上下文特征做出判断。

  • APCNNs模型需要保证实体在语料中出现的次数高于一定的阈值,如min_count>=5,才能保证该实体有word2vec的向量表示。bag中有一定数量的sentence,便于选取相似度高的用于训练

4、 结果生成与检测

  • Deepdive对输出结果正误的判断仅针对单个句子,同样的实体对出现在不同的句子中可能给出完全不同的预测结果。测试需要结合原句判断结果是否准确,好处是有原句作为依据,方便进行人工验证。

  • APCNNs模型针对特定的实体对做判断,对于给定的实体对,系统给出一致的输出结果。对于新数据的结果正确性判断,需要结合中间结果,对包中被选取的句子集合进行提取和验证,增加了人工检验有的难度。


在未来的工作中,对于基于DeepDive的方法,我们在扩大抓取关系数目的同时,考虑将业务实践中沉淀的改进算法流程化、平台化,同时构建辅助的信息增补工具,帮助减轻DeepDive生成结果写入知识图谱过程中的人工检验工作,例如,对于婚姻关系的实体对,我们可以从图谱获取人物的性别、出生年月等信息,来辅助关系的正误判断。


对于基于深度学习的方法,我们将投入更多的时间和精力,尝试从以下几方面促进业务的落地和模型的改进:


  • 将已被DeepDive证明有效的某些改进算法应用到深度学习方法中,例如根据关系相关的关键词进行过滤,缩小数据规模,提高运行效率。

  • 将计算中间结果可视化,分析attention过程中关系向量与sentence选取的关联,尝试建立选取结果好坏的评判机制,尝试利用更丰富的信息获得更准确的关系向量。

  • 考虑如何突破预先设定的关系集合的限制,面向开放领域进行关系抽取,自动发现新的关系和知识。

  • 探索除了文本以外其它形式数据的关系抽取,如表格、音频、图像等。

参考文献


[1]. 林衍凯、刘知远,基于深度学习的关系抽取
[2]. Daojian Zeng, Kang Liu, Yubo Chen, and Jun Zhao. 2015. Distant Supervision for Relation Extraction via Piecewise Convolutional Neural Networks. In EMNLP. 1753–1762.
[3]. Guoliang Ji, Kang Liu, Shizhu He, Jun Zhao. 2017. Distant Supervision for Relation Extraction with Sentence-Level Attention and Entity Descriptions. Proceedings of the Thirty-First AAAI Conference on Artificial Intelligence
[4]. Siliang Tang, Jinjian Zhang, Ning Zhang, Fei Wu, Jun Xiao, Yueting Zhuang. 2017. ENCORE: External Neural Constraints Regularized Distant Supervision for Relation Extraction. SIGIR'17
[5]. Zeng, D.; Liu, K.; Chen, Y.; and Zhao, J. 2015. Distant supervision for relation extraction via piecewise convolutional neural networks. EMNLP.
[6]. Riedel, S.; Yao, L.; and McCallum, A. 2010. Modeling relations and their mentions without labeled text. In Machine Learning and Knowledge Discovery in Databases. Springer. 148–163.
[7]. Ce Zhang. 2015. DeepDive: A Data Management System for Automatic Knowledge Base Construction. PhD thesis.
[8]. Hoffmann, R.; Zhang, C.; Ling, X.; Zettlemoyer, L.; and Weld, D. S. 2011. Knowledge-based weak supervision for information extraction of overlapping relations. In Proceedings of the 49th Annual Meeting of the Association for Computational Linguistics: Human Language Technologies-Volume 1, 541–550. Association for Computational Linguistics.
[9]. Surdeanu, M.; Tibshirani, J.; Nallapati, R.; and Manning, C. D. 2012. Multi-instance multi-label learning for relation extraction. In Proceedings of the 2012 Joint Conference on Empirical Methods in Natural Language Processing and Computational Natural Language Learning, 455–465. Association for Computational Linguistics.
[10]. Shingo Takamatsu, Issei Sato and Hiroshi Nakagawa. 2012. Reducing Wrong Labels in Distant Supervision for Relation Extraction. Proceedings of the 50th Annual Meeting of the Association for Computational Linguistics, pages 721–729
[11]. Zeng, D.; Liu, K.; Lai, S.; Zhou, G.; Zhao, J.; et al. 2014. Relation classification via convolutional deep neural network. In COLING, 2335–2344.
[12]. Ce zhang, Cheistopher Re; et al. 2017. Communications of the ACM CACM Homepage archive
Volume 60 Issue 5, Pages 93-102
[13]. Mintz, M.; Bills, S.; Snow, R.; and Jurafsky, D. 2009. Distant supervision for relation extraction without labeled data. In Proceedings of the Joint Conference of the 47th Annual Meeting of the ACL and the 4th International Joint Conference on Natural Language Processing of the AFNLP: Volume 2, 1003–1011. Association for Computational Linguistics.
[14]. http://deepdive.stanford.edu/


人工智能赛博物理操作系统

AI-CPS OS

人工智能赛博物理操作系统新一代技术+商业操作系统“AI-CPS OS:云计算+大数据+物联网+区块链+人工智能)分支用来的今天,企业领导者必须了解如何将“技术”全面渗入整个公司、产品等“商业”场景中,利用AI-CPS OS形成数字化+智能化力量,实现行业的重新布局、企业的重新构建和自我的焕然新生。


AI-CPS OS的真正价值并不来自构成技术或功能,而是要以一种传递独特竞争优势的方式将自动化+信息化、智造+产品+服务数据+分析一体化,这种整合方式能够释放新的业务和运营模式。如果不能实现跨功能的更大规模融合,没有颠覆现状的意愿,这些将不可能实现。


领导者无法依靠某种单一战略方法来应对多维度的数字化变革。面对新一代技术+商业操作系统AI-CPS OS颠覆性的数字化+智能化力量,领导者必须在行业、企业与个人这三个层面都保持领先地位:

  1. 重新行业布局:你的世界观要怎样改变才算足够?你必须对行业典范进行怎样的反思?

  2. 重新构建企业:你的企业需要做出什么样的变化?你准备如何重新定义你的公司?

  3. 重新打造自己:你需要成为怎样的人?要重塑自己并在数字化+智能化时代保有领先地位,你必须如何去做?

AI-CPS OS是数字化智能化创新平台,设计思路是将大数据、物联网、区块链和人工智能等无缝整合在云端,可以帮助企业将创新成果融入自身业务体系,实现各个前沿技术在云端的优势协同。AI-CPS OS形成的字化+智能化力量与行业、企业及个人三个层面的交叉,形成了领导力模式,使数字化融入到领导者所在企业与领导方式的核心位置:

  1. 精细种力量能够使人在更加真实、细致的层面观察与感知现实世界和数字化世界正在发生的一切,进而理解和更加精细地进行产品个性化控制、微观业务场景事件和结果控制。

  2. 智能:模型随着时间(数据)的变化而变化,整个系统就具备了智能(自学习)的能力。

  3. 高效:企业需要建立实时或者准实时的数据采集传输、模型预测和响应决策能力,这样智能就从批量性、阶段性的行为变成一个可以实时触达的行为。

  4. 不确定性:数字化变更颠覆和改变了领导者曾经仰仗的思维方式、结构和实践经验,其结果就是形成了复合不确定性这种颠覆性力量。主要的不确定性蕴含于三个领域:技术、文化、制度。

  5. 边界模糊:数字世界与现实世界的不断融合成CPS不仅让人们所知行业的核心产品、经济学定理和可能性都产生了变化,还模糊了不同行业间的界限。这种效应正在向生态系统、企业、客户、产品快速蔓延。

AI-CPS OS形成的数字化+智能化力量通过三个方式激发经济增长:

  1. 创造虚拟劳动力,承担需要适应性和敏捷性的复杂任务,即“智能自动化”,以区别于传统的自动化解决方案;

  2. 对现有劳动力和实物资产进行有利的补充和提升,提高资本效率

  3. 人工智能的普及,将推动多行业的相关创新,开辟崭新的经济增长空间


给决策制定者和商业领袖的建议:

  1. 超越自动化,开启新创新模式:利用具有自主学习和自我控制能力的动态机器智能,为企业创造新商机;

  2. 迎接新一代信息技术,迎接人工智能:无缝整合人类智慧与机器智能,重新

    评估未来的知识和技能类型;

  3. 制定道德规范:切实为人工智能生态系统制定道德准则,并在智能机器的开

    发过程中确定更加明晰的标准和最佳实践;

  4. 重视再分配效应:对人工智能可能带来的冲击做好准备,制定战略帮助面临

    较高失业风险的人群;

  5. 开发数字化+智能化企业所需新能力:员工团队需要积极掌握判断、沟通及想象力和创造力等人类所特有的重要能力。对于中国企业来说,创造兼具包容性和多样性的文化也非常重要。


子曰:“君子和而不同,小人同而不和。”  《论语·子路》云计算、大数据、物联网、区块链和 人工智能,像君子一般融合,一起体现科技就是生产力。


如果说上一次哥伦布地理大发现,拓展的是人类的物理空间。那么这一次地理大发现,拓展的就是人们的数字空间。在数学空间,建立新的商业文明,从而发现新的创富模式,为人类社会带来新的财富空间。云计算,大数据、物联网和区块链,是进入这个数字空间的船,而人工智能就是那船上的帆,哥伦布之帆!


新一代技术+商业的人工智能赛博物理操作系统AI-CPS OS作为新一轮产业变革的核心驱动力,将进一步释放历次科技革命和产业变革积蓄的巨大能量,并创造新的强大引擎。重构生产、分配、交换、消费等经济活动各环节,形成从宏观到微观各领域的智能化新需求,催生新技术、新产品、新产业、新业态、新模式。引发经济结构重大变革,深刻改变人类生产生活方式和思维模式,实现社会生产力的整体跃升。



产业智能官  AI-CPS


用“人工智能赛博物理操作系统新一代技术+商业操作系统“AI-CPS OS”:云计算+大数据+物联网+区块链+人工智能)在场景中构建状态感知-实时分析-自主决策-精准执行-学习提升的认知计算和机器智能;实现产业转型升级、DT驱动业务、价值创新创造的产业互联生态链


长按上方二维码关注微信公众号: AI-CPS,更多信息回复:


新技术“云计算”、“大数据”、“物联网”、“区块链”、“人工智能新产业:智能制造”、智能金融”、“智能零售”、“智能驾驶”、智能城市新模式:“财富空间“工业互联网”、“数据科学家”、“赛博物理系统CPS”、“供应链金融”


官方网站:AI-CPS.NET



本文系“产业智能官”(公众号ID:AI-CPS)收集整理,转载请注明出处!



版权声明产业智能官(公众号ID:AI-CPS推荐的文章,除非确实无法确认,我们都会注明作者和来源。部分文章推送时未能与原作者取得联系。若涉及版权问题,烦请原作者联系我们,与您共同协商解决。联系、投稿邮箱:erp_vip@hotmail.com





登录查看更多
7

相关内容

专知会员服务
131+阅读 · 2020年7月10日
2020年中国《知识图谱》行业研究报告,45页ppt
专知会员服务
240+阅读 · 2020年4月18日
知识图谱融合方法,140页ppt,南京大学胡伟老师
专知会员服务
145+阅读 · 2020年2月19日
专知会员服务
88+阅读 · 2020年1月20日
【阿里技术干货】知识结构化在阿里小蜜中的应用
专知会员服务
98+阅读 · 2019年12月14日
中文知识图谱构建技术以及应用的综述
专知会员服务
317+阅读 · 2019年10月19日
知识图谱本体结构构建论文合集
专知会员服务
110+阅读 · 2019年10月9日
医疗知识图谱构建与应用
专知会员服务
389+阅读 · 2019年9月25日
关系图谱在贝壳的构建和应用
DataFunTalk
29+阅读 · 2020年3月4日
知识图谱在贝壳找房的从0到1实践
ResysChina
13+阅读 · 2018年9月6日
【知识图谱】 一个有效的知识图谱是如何构建的?
产业智能官
57+阅读 · 2018年4月5日
已删除
将门创投
5+阅读 · 2018年3月21日
领域应用 | 深度学习在知识图谱构建中的应用
开放知识图谱
5+阅读 · 2018年3月19日
首次公开!深度学习在知识图谱构建中的应用
机器学习研究会
9+阅读 · 2018年3月15日
【知识图谱】如何构建知识图谱
产业智能官
135+阅读 · 2017年9月19日
项目实战:如何构建知识图谱
PaperWeekly
30+阅读 · 2017年9月14日
Arxiv
29+阅读 · 2020年3月16日
Tutorial on NLP-Inspired Network Embedding
Arxiv
7+阅读 · 2019年10月16日
Arxiv
6+阅读 · 2019年9月25日
Arxiv
6+阅读 · 2018年2月26日
Arxiv
6+阅读 · 2017年12月2日
VIP会员
相关VIP内容
专知会员服务
131+阅读 · 2020年7月10日
2020年中国《知识图谱》行业研究报告,45页ppt
专知会员服务
240+阅读 · 2020年4月18日
知识图谱融合方法,140页ppt,南京大学胡伟老师
专知会员服务
145+阅读 · 2020年2月19日
专知会员服务
88+阅读 · 2020年1月20日
【阿里技术干货】知识结构化在阿里小蜜中的应用
专知会员服务
98+阅读 · 2019年12月14日
中文知识图谱构建技术以及应用的综述
专知会员服务
317+阅读 · 2019年10月19日
知识图谱本体结构构建论文合集
专知会员服务
110+阅读 · 2019年10月9日
医疗知识图谱构建与应用
专知会员服务
389+阅读 · 2019年9月25日
相关资讯
关系图谱在贝壳的构建和应用
DataFunTalk
29+阅读 · 2020年3月4日
知识图谱在贝壳找房的从0到1实践
ResysChina
13+阅读 · 2018年9月6日
【知识图谱】 一个有效的知识图谱是如何构建的?
产业智能官
57+阅读 · 2018年4月5日
已删除
将门创投
5+阅读 · 2018年3月21日
领域应用 | 深度学习在知识图谱构建中的应用
开放知识图谱
5+阅读 · 2018年3月19日
首次公开!深度学习在知识图谱构建中的应用
机器学习研究会
9+阅读 · 2018年3月15日
【知识图谱】如何构建知识图谱
产业智能官
135+阅读 · 2017年9月19日
项目实战:如何构建知识图谱
PaperWeekly
30+阅读 · 2017年9月14日
相关论文
Arxiv
29+阅读 · 2020年3月16日
Tutorial on NLP-Inspired Network Embedding
Arxiv
7+阅读 · 2019年10月16日
Arxiv
6+阅读 · 2019年9月25日
Arxiv
6+阅读 · 2018年2月26日
Arxiv
6+阅读 · 2017年12月2日
Top
微信扫码咨询专知VIP会员