多时候这个世界看似有些不公平,凭什么有些人一毕业就能拿30W-50W年薪,自己工作5年却还不到30W年薪?问题到底出在哪儿?是自己不够努力吗?其实都不是根源。如果非得找一个理由,那就是:选择胜过了努力。
 
     
     
      
      
       
       
       我们都知道站在风口上猪都可以飞,风口必然能带来一段时间的职场上的红利。如今的NLP领域在供给端需求上严重不匹配,导致这个领域的薪资居高不下。虽然相比2-3年前,在NLP人才培养体系上改善了很多,但由于需求端的增长太过于快,人才上仍然极度匮乏。  
       
       
      
        有些人也在担心AI的风口是否已过, 
       但很遗憾的是,风口才刚刚开始。AI从19年左右开始才算是真正意义上的“理性”增长,在未来3-5年这种增长必然会持续。特别是随着传统企业的数字化升级,NLP的缺口会变得越来越大,这一点在招聘薪资上看得一清二楚: 
       NLP的发展经历了好几年,但薪资反而变得越来越变高!  
       
       
       
       
       
       那如何成为能够被企业哄抢的NLP工程师?在这个问题上, 
       贪心科技可以帮你,就像过去3年帮到了将近1W多人迈入NLP行业一样。我们的Program既包含 
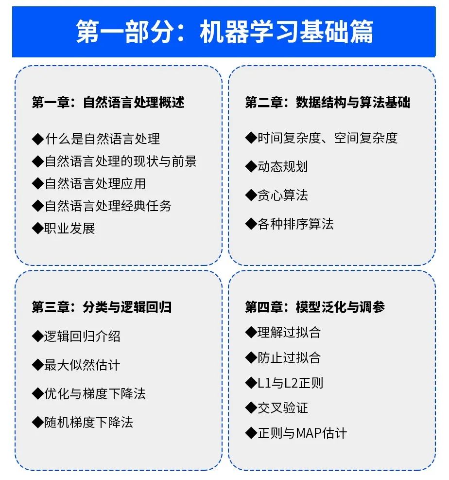
       NLP领域完整的知识体系 
       (文本表示、生成、预训练、图神经网络等),同时也提供非常稀缺的项目实战机会:跟工程师完整地参与企业项目(不是demo哦!) 
       
       
       
      ![]()
 
       
       
       
       
       
       
        
        这是我们创始人,李文哲老师精心打造的,0差评的课程 
        ,持续更新、任何关于NLP相关的技术均包含在这里。 
        
       
      
     
 
     
     
     
     ![]()
 
     
 
     ![]()
 
     
 
     ![]()
 
     
 
     ![]()
 
     
 
     ![]()
 
     
 
     ![]()
 
     
 
      
      
     每一分钟视频都是经历了几十分钟的录制而完成,目前为止服务近万名学员,零差评。  
 
      
      
      
      
      
      
     
 
      
      
     
     
      
       
       1. 实现一个拼写纠错器
 
       2. 从零实现Word2Vec词向量
 
       3. 利用SkipGram做推荐
 
       4. 从零实现HMM模型
 
       5. 基于Linear-CRF的词性分类器实现
 
       6. 从零实现深度学习反向传播算法
 
       7. 实现AI程序帮助写程序
 
       8. 实现AI程序帮助写文章
 
       9. 基于Transformer的机器翻译
 
       10. 基于KG-BERT的知识图谱学习
 
       11. 基于知识图谱的风控系统
 
       12. 基于知识图谱的个性化教学
 
       13. 利用蒸馏算法压缩Transformer
 
       14. 利用GCN实现社交推荐
 
       15. 基于GAT的虚假新闻检测
 
       
 
       (剩下20+个案例被折叠,完整请找我要...)
 
       
      
     
     
     
     
     
      
       
        
         
          
           
            
             
             
             
              
              豆瓣电影评分预测
 
              涉及到的知识点:
 
              
 
              中文分词技术
 
              独热编码、tf-idf
 
              分布式表示与Word2Vec
 
              BERT向量、句子向量
 
              
 
              
             
            
           
          
         
         
          
           
            
             
             
             
              
              智能客服问答系统
 
              涉及到的知识点:
 
              
 
              问答系统搭建流程
 
              文本的向量化表示
 
              FastText
 
              倒排表
 
              问答系统中的召回、排序
 
              
             
            
           
          
         
         
          
           
            
             
             
             
              
              基于Linear-CRF的医疗实体识别
 
              涉及到的知识点:
 
              
 
              命名实体识别
 
              特征工程
 
              评估标准
 
              过拟合
 
              
 
              
             
            
           
          
         
         
          
           
            
             
             
             
              
              基于闲聊的对话系统搭建
 
              涉及到的知识点:
 
              
 
              常见的对话系统技术
 
              闲聊型对话系统框架
 
              数据的处理技术
 
              BERT的使用
 
              Transformer的使用
 
              
             
            
           
          
         
         
          
           
            
             
             
             
              
              基于医疗知识图谱的问答系统
 
              涉及到的知识点:
 
              
 
              文本摘要生成介绍
 
              关键词提取技术
 
              图神经网络的摘要生成
 
              基于生成式的摘要提取技术
 
              文本摘要质量的评估
 
              
             
            
           
          
         
        
       
       
      
     
     
     
     
     
     
     
     
     
     
    很多时候我们都在纠结一个问题:能力都达标了,对机器学习、自然语言处理掌握得非常好,但就是缺项目写到简历里,怎么办?这一点很重要,你想让自己卖出“高价钱”,项目经历是至关重要!在同等条件下,企业肯定希望高价引进有经验的人。
 
    
 
    那如何获取项目经验?Kaggle? 参加竞赛?当然都是一种路径,但相比于此,更有吸引力的肯定是参加企业的真真实实的项目,就像2-3个月参与一个公司的工作一样。 
 
    
 
    这就是我们的价值,如果你的基础达标,我们会提供给你参与项目的机会,这不是简单的Demo项目,而是让你参与给企业交付的项目,从中体会整个流程、架构设计、工作方式、以及最后给甲方提供的交付物(接口、网站、系统等)。
 
     
     
      
     
 
      
      
      
       
       
       
        
        NLP工程师的工作,无非就围绕这几个方向:对话理解、知识图谱、文本推荐、情感分析。所以,你可以根据自己的职业方向、或者兴趣爱好来选定一个具体的业务方向。 
        比如你想今后从事知识图谱相关的工作,你可以选择参与知识图谱项目。 
        但即便知识图谱项目,每一期的项目可能是不一样的,这要跟当期的甲方需求挂钩。  
        
       
      
      
      
      
      
       
        
         
         
         
         
          
           
            
            *项目小组:3-4人一组
 
            *项目周期:10周-12周
 
            *评估:中期验收、项目展示与答辩,颁发结业证书、优秀毕业证书
 
            
           
          
         
         
        
        
        
         
          
           
            
             
              
               
                
                 
                 
                 
                 这里以其中一个项目为例,其他项目可以咨询我们的顾问老师。  
                 
                 
                 
                 
                 如何在海量的简历中,寻找对于某一个岗位和公司最匹配的人才? 
                 
                 
                 这是困扰很多公司在选拔人才上的问题。在这个项目中,我们将搭建IT人岗匹配算法,其中涉及到实体抽取、关系抽取、知识图谱推理、推荐算法等很多有趣的技术应用场景。真正让项目落地包含很多的挑战比如,如何通过简历、过往经历以及结合知识库构建人才画像?如何识别简历中的问题点以及矛盾点?如何在推荐过程中自动给出可解释性推荐理由? 
                 
                 
                 
                 
                 
                
                
                
                
                
                 
                 
                
                  为了让项目能够顺利进行,我们会配套相应直播/录播的形式来帮助解决学员在项目过程中有可能会遇到的问题。 
                 
                 
                 
                
               
              
             
            
           
          
         
        
       
      
      
      
     ![]()
 
      
      
       
        
        
        
        
        我们专注人工智能人才培养4年,在AI领域,国内属于最头部的人才培养黄埔院校。在AI人才培养上,已跟京东、腾讯等大厂一直建立者良好的战略合作关系,学员也来自斯坦福、伯克利、清华、北大等世界级名校。 
        
       
      
     
     
     
      
       
        
         
         
          
           
          
            学校专业:燕山大学 控制工程专业 2019级硕士毕业生 
           
           
           
           
           
           
           
           
          
            学校专业:澳大利亚国立大学 计算机专业 2018级本科毕业生 
           
           
           
          
            匹配方案:技术研修+案例项目学习+求职面试一篮子服务 
           
           
           
           
           
          
            学校专业:中国农业大学 计算机科学与技术 2018级本科毕业生 
           
           
           
           
           
           
           
           
          
            学校专业:中科院自动化所 智能控制与计算智能 2020级博士毕业生 
           
          
            原工作单位:中国科学院自动化研究所-智能系统与工程研究中心-实习 年薪5万 
           
           
          
            匹配方案:背景提升+大厂技术大牛求职方向规划+求职面试一篮子服务