超级干货 :一个框架解决机器学习大部分问题

2017 年 11 月 14 日 数据分析

来源:大数据挖掘DT数据分析

本文长度为2519字,建议阅读5分钟

本文为你介绍一个几乎可以解决任何机器学习问题自动的机器学习框架


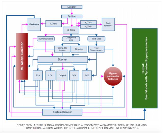
一个叫 Abhishek Thakur 的数据科学家,在他的 Linkedin 发表了一篇文章 Approaching (Almost) Any Machine Learning Problem,介绍他建立的一个自动的机器学习框架,几乎可以解决任何机器学习问题,项目很快也会发布出来。这篇文章迅速火遍 Kaggle,当然也是受到争议,很多人觉得并不全面。


我最近也在准备参加 Kaggle,今天看了这篇文章,里面提到了一些高效的方法。最棒的是,他做了一个表格,列出了各个算法通常需要训练的参数。这个问题很重要,因为大部分时间都是通过调节参数,训练模型来提高精度。作为一个初学者,第一阶段,最想知道的问题,就是如何调节参数。


接下来一起来看一下他的框架。


据说数据科学家 60-70% 的时间都花在数据清洗和应用模型算法上面,这个框架主要针对算法的应用部分。



什么是 Kaggle? 


Kaggle是一个数据科学竞赛的平台,很多公司会发布一些接近真实业务的问题,吸引爱好数据科学的人来一起解决,可以通过这些数据积累经验,提高机器学习的水平。


应用算法解决 Kaggle 问题,一般有以下几个步骤:

  • 第一步:识别问题

  • 第二步:分离数据

  • 第三步:构造提取特征

  • 第四步:组合数据

  • 第五步:分解

  • 第六步:选择特征

  • 第七步:选择算法进行训练


当然,工欲善其事,必先利其器,要先把工具和包都安好。 


最方便的就是安装 Anaconda,这里面包含大部分数据科学所需要的包,直接引入就可以了,常用的包有: 

  • pandas:常用来将数据转化成 dataframe 形式进行操作 

  • scikit-learn:里面有要用到的机器学习算法模型 

  • matplotlib:用来画图 

  • xgboost,keras,tqdm 等。


第一步:识别问题


在这一步先明确这个问题是分类还是回归。通过问题和数据就可以判断出来,数据由 X 和 label 列构成,label 可以一列也可以多列,可以是二进制也可以是实数,当它为二进制时,问题属于分类,当它为实数时,问题属于回归。


第二步:分离数据



为什么需要将数据分成两部分? 


用Training Data来训练模型,用Validation Data来检验这个模型的表现,不然的话,通过各种调节参数,模型可以在训练数据集上面表现的非常出色,但是这可能会是过拟合,过拟合就是太依赖现有的数据了,拟合的效果特别好,但是只适用于训练集,以致于来一个新的数据,就不知道该预测成什么了。所以需要有Validation来验证一下,看这个模型是在那里自娱自乐呢,还是真的表现出色。


在 scikit learn 包里就有工具可以帮你做到这些: 


分类问题用 StrtifiedKFold

from sklearn.cross_validation import StratifiedKFold


回归问题用 KFold

from sklearn.cross_validation import KFold


第三步:构造特征


这个时候,需要将数据转化成模型需要的形式。数据有三种类型:数字,类别,文字。当数据是类别的形式时,需要将它的每一类提取出来作为单独一列,然后用二进制表示每条记录相应的值。例如:


record 1:性别 女 
record 2:性别 女 
record 3:性别 男


转化之后就是:


        女 男 
record 1:1  0 
record 2:1  0 
record 3:0  1


这个过程 sklearn 也可以帮你做到:

from sklearn.preprocessing import LabelEncoder


或者

from sklearn.preprocessing import OneHotEncoder


第四步:组合数据


处理完 Feature 之后,就将它们组合到一起。 


如果数据是稠密的,就可以用 numpy 的 hstack:

import numpy as np

X = np.hstack((x1, x2, ...))


如果是稀疏的,就用 sparse 的 hstack:

from scipy import sparse

X = sparse.hstack((x1, x2, ...))


组合之后,就可以应用以下算法模型: 

  • RandomForestClassifier 

  • RandomForestRegressor 

  • ExtraTreesClassifier 

  • ExtraTreesRegressor 

  • XGBClassifier 

  • XGBRegressor


但是不能应用线性模型,线性模型之前需要对数据进行正则化而不是上述预处理。


第五步:分解


这一步是为了进一步优化模型,可以用以下方法:



PCA:Principal components analysis,主成分分析,是一种分析、简化数据集的技术。用于减少数据集的维数,同时保持数据集中的对方差贡献最大的特征。

from sklearn.decomposition import PCA


对于文字数据,在转化成稀疏矩阵之后,可以用 SVD

from sklearn.decomposition import TruncatedSVD


SVD:Singular Value Decomposition,奇异值分解,是线性代数中一种重要的矩阵分解,它总能找到标准化正交基后方差最大的维度,因此用它进行降维去噪。


第六步:选择特征


当特征个数越多时,分析特征、训练模型所需的时间就越长,容易引起“维度灾难”,模型也会越复杂,推广能力也会下降,所以需要剔除不相关或亢余的特征。


常用的算法有完全搜索,启发式搜索,和随机算法。


例如,Random Forest:

from sklearn.ensemble import RandomForestClassifier


或者 xgboost:

import xgboost as xgb


对于稀疏的数据,比较有名的方法是chi-2:

from sklearn.feature_selection import SelectKBest

from sklearn.feature_selection import chi2


第七步:选择算法进行训练


选择完最相关的参数之后,接下来就可以应用算法,常用的算法有:


Classification: 

  • Random Forest 

  • GBM 

  • Logistic Regression 

  • Naive Bayes 

  • Support Vector Machines 

  • k-Nearest Neighbors


Regression:

  • Random Forest 

  • GBM 

  • Linear Regression 

  • Ridge 

  • Lasso 

  • SVR


在scikit-learn里可以看到分类和回归的可用的算法一览,包括它们的原理和例子代码。


在应用各算法之前先要明确这个方法到底是否合适。


为什么那么多算法里,只提出这几个算法呢,这就需要对比不同算法的性能了。 


这篇神文 Do we Need Hundreds of Classifiers to Solve Real World Classification Problems 测试了179种分类模型在UCI所有的121个数据上的性能,发现Random Forests 和 SVM 性能最好。


我们可以学习一下里面的调研思路,看看是怎么样得到比较结果的,在我们的实践中也有一定的指导作用。



但是直接应用算法后,一般精度都不是很理想,这个时候需要调节参数,最干货的问题来了,什么模型需要调节什么参数呢?



虽然在sklearn的文档里,会列出所有算法所带有的参数,但是里面并不会说调节哪个会有效。在一些mooc课程里,有一些项目的代码,里面可以看到一些算法应用时,他们重点调节的参数,但是有的也不会说清楚为什么不调节别的。这里作者根据他100多次比赛的经验,列出了这个表,我觉得可以借鉴一下,当然,如果有时间的话,去对照文档里的参数列表,再查一下算法的原理,通过理论也是可以判断出来哪个参数影响比较大的。


调参之后,也并不就是大功告成,这个时候还是需要去思考,是什么原因造成精度低的,是哪些数据的深意还没有被挖掘到,这个时候需要用统计和可视化去再一次探索数据,之后就再走一遍上面的过程。


我觉得这里还提到了很有用的一条经验是,把所有的 transformer 都保存起来,方便在 validation 数据集上面应用:



文章里介绍了分析问题的思路,还提到了几条很实用的经验,不过经验终究是别人的经验,只能借鉴,要想提高自己的水平,还是要看到作者背后的事情,就是参加了100多次实战,接下来就去行动吧,享受用算法和代码与数据燃起的兴奋吧。

编辑:王璇; 本次编辑转自:数据派THU;

END

版权声明:本号内容部分来自互联网,转载请注明原文链接和作者,如有侵权或出处有误请和我们联系。


推荐:

优秀人才不缺工作机会,只缺适合自己的好机会。但是他们往往没有精力从海量机会中找到最适合的那个。100offer 会对平台上的人才和企业进行严格筛选,让「最好的人才」和「最好的公司」相遇。

扫描下方二维码或点击“ 阅读原文 ,注册 100offer,谈谈你对下一份工作的期待。一周内,收到 5-10 个满足你要求的好机会!

登录查看更多
3

相关内容

【经典书】机器学习高斯过程,266页pdf
专知会员服务
200+阅读 · 2020年5月2日
Sklearn 与 TensorFlow 机器学习实用指南,385页pdf
专知会员服务
131+阅读 · 2020年3月15日
机器学习速查手册,135页pdf
专知会员服务
345+阅读 · 2020年3月15日
专知会员服务
119+阅读 · 2019年12月24日
【机器学习课程】机器学习中的常识性问题
专知会员服务
75+阅读 · 2019年12月2日
【机器学习课程】Google机器学习速成课程
专知会员服务
170+阅读 · 2019年12月2日
2019年机器学习框架回顾
专知会员服务
36+阅读 · 2019年10月11日
Python & 机器学习之项目实践 | 赠书
人工智能头条
14+阅读 · 2017年12月26日
超级干货 :一文读懂集成学习(附学习资源)
数据分析
9+阅读 · 2017年10月30日
机器学习基础篇--监督学习经典案例(Python实现)
Python技术博文
8+阅读 · 2017年10月24日
一个框架解决几乎所有机器学习问题
北京思腾合力科技有限公司
5+阅读 · 2017年10月13日
解决机器学习问题有通法!看这一篇就够了!
大数据文摘
4+阅读 · 2017年9月18日
【机器学习】推荐13个机器学习框架
产业智能官
8+阅读 · 2017年9月10日
干货|用机器学习检测异常点击流
全球人工智能
6+阅读 · 2017年7月30日
Optimization for deep learning: theory and algorithms
Arxiv
106+阅读 · 2019年12月19日
Arxiv
7+阅读 · 2019年5月31日
Arxiv
11+阅读 · 2018年7月8日
Arxiv
4+阅读 · 2018年4月30日
Arxiv
11+阅读 · 2018年4月25日
Arxiv
11+阅读 · 2018年3月23日
VIP会员
相关VIP内容
【经典书】机器学习高斯过程,266页pdf
专知会员服务
200+阅读 · 2020年5月2日
Sklearn 与 TensorFlow 机器学习实用指南,385页pdf
专知会员服务
131+阅读 · 2020年3月15日
机器学习速查手册,135页pdf
专知会员服务
345+阅读 · 2020年3月15日
专知会员服务
119+阅读 · 2019年12月24日
【机器学习课程】机器学习中的常识性问题
专知会员服务
75+阅读 · 2019年12月2日
【机器学习课程】Google机器学习速成课程
专知会员服务
170+阅读 · 2019年12月2日
2019年机器学习框架回顾
专知会员服务
36+阅读 · 2019年10月11日
相关资讯
Python & 机器学习之项目实践 | 赠书
人工智能头条
14+阅读 · 2017年12月26日
超级干货 :一文读懂集成学习(附学习资源)
数据分析
9+阅读 · 2017年10月30日
机器学习基础篇--监督学习经典案例(Python实现)
Python技术博文
8+阅读 · 2017年10月24日
一个框架解决几乎所有机器学习问题
北京思腾合力科技有限公司
5+阅读 · 2017年10月13日
解决机器学习问题有通法!看这一篇就够了!
大数据文摘
4+阅读 · 2017年9月18日
【机器学习】推荐13个机器学习框架
产业智能官
8+阅读 · 2017年9月10日
干货|用机器学习检测异常点击流
全球人工智能
6+阅读 · 2017年7月30日
相关论文
Optimization for deep learning: theory and algorithms
Arxiv
106+阅读 · 2019年12月19日
Arxiv
7+阅读 · 2019年5月31日
Arxiv
11+阅读 · 2018年7月8日
Arxiv
4+阅读 · 2018年4月30日
Arxiv
11+阅读 · 2018年4月25日
Arxiv
11+阅读 · 2018年3月23日
Top
微信扫码咨询专知VIP会员