BAT机器学习面试1000题(766~770题)

2018 年 12 月 27 日 七月在线实验室


BAT机器学习面试1000题(766~770题)


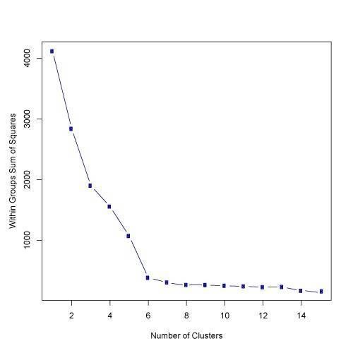
766题

根据下图的结果,簇的数量的最好选择是?


A、5


B、6


C、14


D、大于14




点击下方空白区域查看答案

正确答案是: B


解析:

答案:B根据上面的结果,使用 elbow 方法的簇数的最优选择是6。




767题

根据下图的结果,簇的数量的最好选择是?


A、2


B、4


C、6


D、8



点击下方空白区域查看答案

正确答案是:C


解析:

答案:C一般来说,平均轮廓系数越高,聚类的质量也相对较好。在这道题中,对于研究区域的网格单元,最优聚类数应该是2,这时平均轮廓系数的值最高。但是,聚类结果(k=2)的 SSE 值太大了。当 k=6 时,SEE 的值会低很多,但此时平均轮廓系数的值非常高,仅仅比 k=2 时的值低一点。因此,k=6 是最佳的选择。




768题

以下哪一种方法最适合在n(n>1)维空间中做异常点检测


A、正态分布图


B、盒图


C、马氏距离


D、散点图



点击下方空白区域查看答案

正确答案是:C


解析:

答案:C马氏距离是是一种有效的计算两个未知样本集的相似度的多元计量方法,以卡方分布为基础,表示数据的协方差距离。与欧氏距离不同的是它考虑到各种特性之间的联系(例如:一条关于身高的信息会带来一条关于体重的信息,因为两者是关联的)。因此马氏距离常用于多元异常值检测。





769题

logistic回归与多元回归分析有哪些不同?


A、logistic回归预测某事件发生的概率


B、logistic回归有较高的拟合效果


C、logistic回归回归系数的评估


D、以上全选



点击下方空白区域查看答案

正确答案是:D


解析:

答案:D逻辑回归是用于分类问题,我们能计算出一个事件/样本的概率;一般来说,逻辑回归对测试数据有着较好的拟合效果;建立逻辑回归模型后,我们可以观察回归系数类标签(正类和负类)与独立变量的的关系。




770题

bootstrap 数据的含义是:


A、有放回的从整体M中抽样m个特征


B、无放回的从整体M中抽样m个特征


C、有放回的从整体N中抽样n个样本


D、无放回的从整体N中抽样n个样本



点击下方空白区域查看答案

正确答案是:C


解析:

答案:C如果我们没有足够的数据来训练我们的算法,我们应该通过重复随机采样增加训练集合的大小。




题目来源:七月在线官网(https://www.julyedu.com/)——面试题库——笔试练习——机器学习



七月在线年终大回馈

100本纸质西瓜书免费包邮送

加送售价199元的《数据挖掘》课程

长按识别下方海报二维码领取

👇


今日学习推荐

无人驾驶实战班

火热报名中

2019年2月23日开课

首次全面公开L4级别的全自动驾驶技术
从零搭建L4级自动驾驶系统
BAT一线讲师  核心算法讲解   八大实战项目



有意的亲们可以行动起来喽 

两人及两人以上组团立减100元


咨询/报名/组团可添加微信客服

julyedukefu_02

👇

长按识别二维码


如果不想错过喜欢的内容

可以顺手打个"星标”哦


操作只需要四步

简单快捷,马上学起来



 更多资讯

 请戳一戳

往期推荐

GitHub标星10k,从零开始的深度学习实用教程 | PyTorch官方推荐

AI今年最大进展就是毫无进展?2019年AutoML、GAN将扛大旗

年终大回馈 | 100本纸质西瓜书免费包邮送

超级盘点 | Github年终各大排行榜(内附开源项目学习资源)

资源 | 《统计学习方法》的Python 3.6复现,实测可用(速收)

点击 “ 阅读原文 ”,进入双旦会场

↓↓↓ 
登录查看更多
2

相关内容

BAT,分别指21世纪10年代,中国大陆互联网的三大巨头:百度(Baidu),阿里巴巴(Alibaba),腾讯(Tencent)
打怪升级!2020机器学习工程师技术路线图
专知会员服务
99+阅读 · 2020年6月3日
【清华大学】图随机神经网络,Graph Random Neural Networks
专知会员服务
156+阅读 · 2020年5月26日
【伯克利】再思考 Transformer中的Batch Normalization
专知会员服务
41+阅读 · 2020年3月21日
【资源】100+本免费数据科学书
专知会员服务
108+阅读 · 2020年3月17日
【干货书】机器学习Python实战教程,366页pdf
专知会员服务
346+阅读 · 2020年3月17日
【经典书】精通机器学习特征工程,中文版,178页pdf
专知会员服务
360+阅读 · 2020年2月15日
【机器学习课程】Google机器学习速成课程
专知会员服务
170+阅读 · 2019年12月2日
BAT机器学习面试1000题(721~725题)
七月在线实验室
11+阅读 · 2018年12月18日
BAT机器学习面试1000题(716~720题)
七月在线实验室
19+阅读 · 2018年12月17日
BAT机器学习面试题1000题(376~380题)
七月在线实验室
9+阅读 · 2018年8月27日
BAT机器学习面试题1000题(331~335题)
七月在线实验室
12+阅读 · 2018年8月13日
BAT机器学习面试题1000题(316~320题)
七月在线实验室
14+阅读 · 2018年1月18日
BAT机器学习面试题及解析(266-270题)
七月在线实验室
6+阅读 · 2017年12月13日
BAT题库 | 机器学习面试1000题系列(第196~200题)
七月在线实验室
17+阅读 · 2017年11月16日
BAT机器学习面试1000题系列(第116~120题)
七月在线实验室
16+阅读 · 2017年10月24日
BAT机器学习面试1000题系列(第106~110题)
七月在线实验室
4+阅读 · 2017年10月20日
BAT机器学习面试1000题系列(第36~40题)
七月在线实验室
8+阅读 · 2017年10月3日
Reasoning on Knowledge Graphs with Debate Dynamics
Arxiv
14+阅读 · 2020年1月2日
Arxiv
5+阅读 · 2018年6月12日
Arxiv
6+阅读 · 2018年4月24日
Arxiv
7+阅读 · 2018年3月22日
Arxiv
4+阅读 · 2018年3月19日
VIP会员
相关VIP内容
打怪升级!2020机器学习工程师技术路线图
专知会员服务
99+阅读 · 2020年6月3日
【清华大学】图随机神经网络,Graph Random Neural Networks
专知会员服务
156+阅读 · 2020年5月26日
【伯克利】再思考 Transformer中的Batch Normalization
专知会员服务
41+阅读 · 2020年3月21日
【资源】100+本免费数据科学书
专知会员服务
108+阅读 · 2020年3月17日
【干货书】机器学习Python实战教程,366页pdf
专知会员服务
346+阅读 · 2020年3月17日
【经典书】精通机器学习特征工程,中文版,178页pdf
专知会员服务
360+阅读 · 2020年2月15日
【机器学习课程】Google机器学习速成课程
专知会员服务
170+阅读 · 2019年12月2日
相关资讯
BAT机器学习面试1000题(721~725题)
七月在线实验室
11+阅读 · 2018年12月18日
BAT机器学习面试1000题(716~720题)
七月在线实验室
19+阅读 · 2018年12月17日
BAT机器学习面试题1000题(376~380题)
七月在线实验室
9+阅读 · 2018年8月27日
BAT机器学习面试题1000题(331~335题)
七月在线实验室
12+阅读 · 2018年8月13日
BAT机器学习面试题1000题(316~320题)
七月在线实验室
14+阅读 · 2018年1月18日
BAT机器学习面试题及解析(266-270题)
七月在线实验室
6+阅读 · 2017年12月13日
BAT题库 | 机器学习面试1000题系列(第196~200题)
七月在线实验室
17+阅读 · 2017年11月16日
BAT机器学习面试1000题系列(第116~120题)
七月在线实验室
16+阅读 · 2017年10月24日
BAT机器学习面试1000题系列(第106~110题)
七月在线实验室
4+阅读 · 2017年10月20日
BAT机器学习面试1000题系列(第36~40题)
七月在线实验室
8+阅读 · 2017年10月3日
相关论文
Top
微信扫码咨询专知VIP会员