数百家案例研究、上百位一线调研,我们尝试发现中国企业数字化转型的未来丨数字时氪·深度研究

2022 年 11 月 25 日 36氪


惟有赖于从业者的有志一同,中国企业的数字化才有可能走到期待的终点。


文| 翁丽君
编辑| 石亚琼

来源|数字时氪(ID:digital36kr)

自2012年由国际商业机器公司(IBM)最早提出,十年间数字经济正逐渐成为世界经济的主流趋势。在去年数字时氪发布的《中国企业数字化转型价值指南》中,我们通过对当下市场环境基本面的分析,全面阐述了中国企业数字化转型的原因和前景。

另一方面,我们也看到中国企业数字化的进展绝对称不上平顺。在调研过程中,“数字化缺少具有普适性的数字化范式经验与操作标准”、“数字化缺少足够的重视、预算、资源与人才”、“中国缺少数字化创新的产业基础”······种种声音不绝于耳。

温故知新。站在数字化转型的十年节点上,我们希望通过对过去十年中国企业数字化的进展和现状进行调研,尝试为中国企业推进数字化转型提供可行的解决方案或思路。

过去一年,数字时氪研究团队通过对数百家企业数字化转型案例的追踪和研究,以及对包括企业数字化负责人、数字化解决方案厂商和投资人在内的近百位的一线从业者进行采访调研,对中国多个行业的数字化转型现状进行了梳理,归纳出当下企业在数字化转型的困惑和迷思,并尝试对数字化转型的主要痛点提出解决思路及方案。

本报告结构如下:

一、中国数字化的现状

二、谁该为数字化负责?

三、如何设定中国企业数字化投入的合理区间?

四、数字化创新技术应用趋势

五、结语

中国数字化的现状

十年间的数字化成就

自2012年由国际商业机器公司(IBM)最早提出,数字化转型至今已走过第十年。在中国,随着政策的完善和数字技术的快速发展,数字经济逐步成为中国经济主流。根据信通院数据显示,我国数字经济规模从2012年的11万亿元增长到2021年的45.5万亿元,占GDP比重已由21.6%提升到39.8%。

追本溯源,中国的数字化成就离不开一代人方方面面的努力。

政策端,无论是中央或是地方政府,都在积极规划促进企业数字化转型的法规及政策体系。截止2021年,31个省市都已经出台数字经济行业的相关发展政策。此外,从2014年起,中央和地方都在推进大数据管理局的建设,目前已建成数十个省级大数据管理局。

技术侧,中国企业十年间实现了数字化基建应用率的普遍提升,从ERP等应用软件到云等基础设施都保持了高速增长。其中,大型企业ERP使用率已超过1/3,数据库市场规模五年翻番,企业上云比例也已达7成。

社会端,数字化观念愈发为社会大众所接纳,企业对数字化价值的认可程度不断攀升。其中,企业数字化预算的复合年增长率达5.2%,同时企业对数字化人才的需求逐年扩大。

在数字化人才培育上,现有的数字化人才总量稳步攀升,高校端对数字化人才的培养力度也在加大。2022年IT相关专业的应届毕业生数量在百万左右。

1、数字化政策体系及组织架构逐步完善

中央层面:自2017年以来,我国政府已经连续五年将“数字经济”写入政府工作报告,并在十四五规划纲要中提出“以数字化转型整体驱动生产方式、生活方式和治理方式变革”,数字化转型从企业(组织)层面上升为国家战略。

地方层面:各地政府纷纷设立数字经济目标,并开始规划数字经济的管理、健全数字领域法规及政策体系。

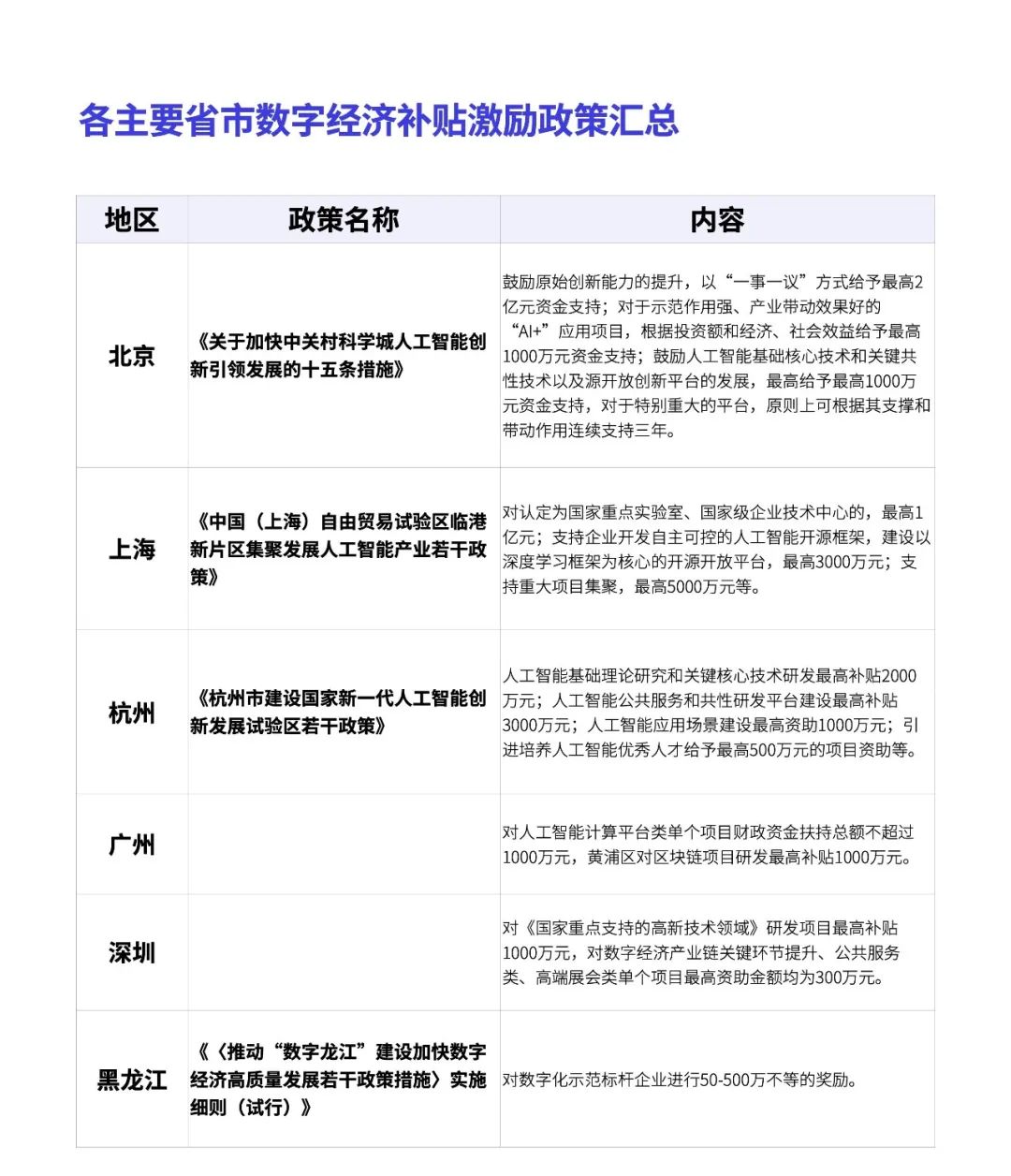
地方政策

除了出台政策进行目标指引外,各省市也纷纷出台补贴激励政策,引导企业数字化转型。

在政策之外,数字政府的构建也是各级政府数字化建设的重点。

在调研过程中我们发现,许多省市逐渐形成以省级大数据管理局为核心的数字政府架构,各地级以上市则根据省级“数字政府”改革建设模式,明确“数字政府”统筹管理机构,整合分散在各部门的信息化职能。

中央层面,国家大数据局于2014年7月3日成立,之后各省市也逐步建立起自己的大数据管理中心,包括贵州省大数据发展管理局(2015年10月)、北京市大数据中心(2018年11月)、上海市大数据中心(2018年4月)、广东省政务服务数据管理局(2018年10月)、浙江省大数据发展管理局(2018年10月)等数十个省级大数据管理局。

此外部分省市还成立数字化建设管理部门,比如吉林省于2018年成立政务服务和数字化建设管理局,广东省批准设立广东省数字政府建设运营中心等,推进数字政府的建设。

2、中国企业的数字化基建应用率提升

十年间,从ERP、CRM等应用层软件,到数据库,再到IDC(数据中心)及云等基础设施,企业数字化基建的应用率大幅上升,为企业推进数字化建设奠定了基础。

1)中国企业上云比例已达7成

企业上云是指企业通过网络将企业的基础设施、管理及业务部署到云端,利用网络便捷地获取云服务商提供的计算、存储、软件、数据服务。

根据信通院数据发布的《云计算白皮书(2022年)》,2021年我国云计算市场规模达3,229亿元,较2020年增长54.4%。

公有云市场规模

中国信通院的数据也显示,2020年我国已经应用云计算的企业占比达到72.1%,较2019年上升了6%。

2)中国IDC市场规模增速达28.5%,远超全球均速

IDC(数据中心)是企业用来存放其关键应用程序、数据的空间和物理设施,其规模反映了企业的数字化应用程度及规模。

根据信通院数据显示,2021年,全球数据中心市场规模超过679亿美元,较2020年增加60.6亿美元,同比增长9.89%;我国数据中心行业市场规模达到1500.2亿元,同比增长28.5%;预计2022年市场规模将达到1900.7亿元。

数据中心行业市场规模

据中国电子信息产业发展研究院、信息通信研究院等权威机构统计,截至2019年底,我国数据中心数量约为7.4万个,占全球数据中心总量的23%,其中大型数据中心占比12.7%。

3)中国数据库市场五年翻番,全球占比有望大幅提升

数据是数字化的原油,数据库作为企业的数据管理软件,与企业的数字化建设密切相关。

根据公开数据显示,2017年我国数据库软件市场规模仅为120.22亿元。而据中国信通院测算,2020年中国数据库市场规模达35亿美元(约合240.9亿元人民币),占全球5.2%。预计到2025年中国数据库市场总规模将达到688亿元,全球占比约为12.3%,中国市场年复合增长率为23.4%。

数据库市场规模

4)大型企业ERP使用率超过1/3,CRM保持两位数的高速增长

ERP作为信息化时代的标志性应用,随着上世纪90年代SAP等厂商进入中国市场,ERP在中国企业的应用已有近三十年,市场趋于饱和。根据IDC和前瞻产业研究院数据,2022 年我国ERP 行业市场规模预计约为388 亿元,未来有望维持4%的复合增速。

ERP 市场规模

在2019年中国企业ERP市场应用方面,企业规模为100-499人的ERP应用占比为37%左右,500-999人的企业市场应用约占11%,1000人以上的企业占比约为33%,中国ERP软件的市场应用逐渐向中小型企业渗透。

2000年左右CRM开始在中国企业得到应用,是企业级saas中的代表性应用软件。

据沙利文数据显示,国内基于CRM的企业服务市场的潜在规模预计将由2016年的1817亿元增加至2020年的3898亿元,复合年增长率为21%。于2025年,潜在市场规模有望达到7700亿元,复合年增长率为14.6%。

CRM市场规模

3、数字化价值逐渐被社会认可

社会层面对数字化价值的认可程度不断攀升,主要表现为企业端数字化预算的提升、及对数字化执行人才的需求逐年扩大。

1)企业数字化预算快速增长

根据弗若斯特沙利文的数据,中国企业IT支出由2017年的26,601亿元增至2021年的32,627亿元,复合年增长率达5.2%,预期2022年中国企业IT支出规模将达34,553亿元。

中国企业IT支出规模

2)企业数字化执行人才需求逐年扩大

BOSS直聘研究院数据显示,自2018年开始,数字化建设的核心岗位,如数据库管理员、数据架构师、云计算架构师等职位,连年位列需求量最大的十大岗位,2020 年需求数量同比增幅达到78%、平均招聘薪资同比上涨12%。

3)企业对数字技术的关注度逐步加大

在通过对全球市值最高的662家中国公司,过去十年的16万篇涉及数字化技术/工具的报道进行分析后,我们发现,在2017年前年度数字技术的词频总数基本处于个位数水平,从2019年开始,年度词频总数每年都有至少翻倍的增长。2017年达到了95。2018年,则有3倍增长,达到293。这显示了大企业对数字技术的关注在稳步提升。

4、中国数字化人才数量提升

社会人才数量攀升

根据赛迪顾问数据显示,2017年以来,随着人才培育与引进力度加大,中国人工智能从业者从2011年的13万人增长至2021年的31万人,年均复合增长率达到8.9%。

北京大数据研究院数据显示,2020年我国大数据产业从业人员达130万人以上。

高校输送人才速度加快

据公开数据显示,2022年高校应届生达1076万,其中 IT相关专业毕业生占比达10%左右。

作为数字化主流技术的大数据和人工智能,人才培养输送速度也在加快。其中,人工智能专业是2019、2020、2021年教育部公布的高校新增本科专业名单中新增备案专业数量最多的学科。

据不完全统计,从2015-2021年连续7年间,全国共有727所高校成功备案“数据科学与大数据技术”本科专业。同时,国内共有440所高校开设了人工智能本科专业,“双一流”高校中已经有至少40所高校成立了人工智能相关研究机构。

在成绩之外,我们发现中国企业的数字化转型仍有诸多不足

1)企业对数字化认识不足

当下很多传统企业由于缺乏对数字化的正确认知,往往将信息化、数字化、智能化三者的定义混淆,对数字化抱有过高期待,导致企业数字化效果低于预期。

具体表现及产生的问题

在对企业数字化现状调研的过程中,我们发现很多企业将信息化误认为数字化。

在Gartner、中国信通院及其他业内认可的数字化转型定义中,以数据或者数字技术能力驱动业务或商业模式转型,是必不可少的组成成分。而与信息化的定义对比可知,信息化着重的是智能化工具例如计算机、软件等,代表性的标志即是ERP软件的部署。数字化看重的是业务转型,主张在业务层面的模式改变。

同样需要区分的,还有数字化与智能化。数字化的标志是实现业务转型,但仍以人的决策为主导。在数字化之上的智能化,则主要表现为以机器代替人的决策,譬如「智能推荐」、「智能驾驶」、「智能调货」等等,将经验和规律沉淀到算法里,通过数据智能拉动增长飞轮。

然而当下诸多因素导致三者的界限在逐渐模糊。

其一,在数字技术的演进下,当下的在线协同办公等云saas软件,使得企业的数据不再必须依靠特定系统实现在线化。同时我们也观察到 Oracle、用友、金蝶及新的ERP初创公司都呈现出“强制上云”的趋势。这些云saas软件与我们过往定义的信息化软件的区别,一定程度上使得信息化与数字化的界限模糊。

其二,许多工具厂商为了企业品牌考量,也更愿意将自己定位为数字化工具厂商,进一步在市场层面上模糊了信息化与数字化的区别。

再者,市场上出现的许多新定义如自动化、超自动化等,进一步模糊三者界限。比如自动化,许多从业者将其视为信息化与数字化之间的过渡阶段,而由其延展出的超自动化又兼具了数字化和智能化的部分特征。

在这种概念混淆的情况下,有可能将信息化误认为数字化,或是在不具备数字化实施基础的条件下布局数字化,导致企业数字化效果低于预期。

解决之道

针对这种情形,一些企业选择组建自研团队,也有一些零售快消公司和房地产公司从互联网大厂、顶级咨询公司或是其他有数字化转型经验的公司挖人。

要从根本上解决被市场舆论裹挟的问题,企业应该意识到数字化不应仅是单个团队,或是管理层的认知提升问题,它更应该渗透到企业的中层乃至基层,形成普遍的数字文化,才能真正以数字化的角度去看待业务,寻找可以与业务需求结合的数字化切入点,从而引领业务的数字化转型。

2)数字化转型顶层规划流于口号

顶层规划是企业数字化转型的路线图,它不仅应该明确企业进行数字化转型的战略意义及目标,还应该具体描绘出数字化在业务链条上的切入点、细分步骤、关键时间节点、相关的资源包括预算和人力的投入、以及各细分目标的评价维度。顶层规划的重要性在于为企业的数字化转型提供方向,减少时间成本和资源成本的浪费。

具体表现及产生的问题

在对企业数字化现状调研的过程中,我们发现一些中国企业的数字化转型缺乏顶层规划,多以单点推动,从下往上发展。企业虽然声称已经制定数字化转型战略,但既无制定战略级别,也无具体的战略规划,这从企业的数字化预算缺乏、数字化负责人画像不明等现象中可以得到印证。

当企业缺乏顶层规划时,一是导致数字化转型无从着手,难以推进。另一种情况则是,部分企业的数字化转型由业务需求端发起推动,实现自下而上的推动。这种转型路径导致数字化缺乏全局规划,数字化预算或人员不能统一安排,造成资源浪费或是企业烟囱林立。

解决之道

在调研中我们发现,数字化转型取得较好成效的部分大型企业如美的、广汽、以及包括四大行在内的金融机构,在启动集团层面的转型之前,会进行多轮的业务梳理和规划制定,通过反复论证打通企业的各个环节,完成全面转型路线图的制定。

企业未能形成统一的数字化转型认知,是阻碍顶层规划落地的重要因素。在我们访谈的一些企业的数字化转型中,拉齐管理层认知常常需要耗费1-2年的时间,甚至更长。

理论上,由企业内部通过业务梳理完成顶层规划的设计,是可行甚至更有效的路径。

从过往企业聘用咨询公司的案例来看,往往需要进行多轮的咨询才能制定切实可行的规划,这当中还需要企业自身对数字化转型有明确的目标和足够的认识,特别是对于大型企业而言。

3)数字化战略执行定力不足

一些企业对数字化的战略定力不足,导致企业在数字化的推进上呈现出迟缓反复的特征。

具体表现及产生的问题

当下许多企业特别是传统企业对是否进行数字化转型仍未十分确定,表现在没有单独的数字化预算,往往以跟随数字化标杆企业的方式推进单体数字化项目;没有设立单独的数字化负责人,多由其他职务负责人兼任;一把手或管理层对数字化定力不足,转型稍有波折,数字化团队就被投闲置散。

比如,从企业不会单独设置数字化预算、业界仍从IT预算的口径统计数字化预算这一点,可以看出企业对数字化并未给予足够重视。

当前中国企业数字化的投入仍以单体项目立项方式计算,由业务需求推动。同时企业为数字化项目立项时,企业仍以ROI作为数字化项目成败的主要考察指标。而对于大规模的数字化项目而言,关联技术多、周期长、难度大、效果相对较慢,使其在预算竞争中处于不利地位,这也成为导致企业的数字化预算普遍不足的一大诱因。特别在今年的经济下行期,数字化厂商普遍反映企业收紧数字化预算。

同时,从具体数字层面而言,可以看到中国企业的数字化投入与发达国家仍有较大差距。在调研中我们发现,国内传统企业在数字化转型上的预算通常约为营收的1%。以制造业为例,要完成工厂生产业务的彻底数字化改造,数字化投入的一次性投入占比一般会在1.2%-2.5%的范围。相较之下,美国企业的数字化预算在5-15%。

企业对数字化的不坚定,也表现在对数字化的战略反复上。比如面对经营困境时,数字化团队规模缩减、预算被砍是管理层的主要调控手段。例如当下处于下行期的地产行业,某数字化团队的大规模被裁、某家居企业数字化负责人从执行总裁降为VP等等。

这些不利因素导致企业的数字化负责人在推进业务时如履薄冰,企业在数字化转型的推进上也呈现出迟缓反复的特征。

解决之道

为了解决一把手的信心问题,当前业界的努力主要集中于,一是将评价数字化成果的维度更多元化,包括不再局限于财报的数字指标,比如Gartner将评价指标细分为CEO指标、业务指标等,尝试从业务角度将数字化成果进行评价,与公司的财报指标建立间接关系。

二是数字化负责人更加积极拥抱以ROI作为数字化项目立项的理念,尝试令数字化的成果更加显性。例如某头部地产公司的数字化负责人,就通过应用数字化手段帮助公司将一些特定工作实现自动化,降低招聘难度,说服管理层实现了数字化预算的提升。

另一方面,我们也应通过媒体舆论等方式努力改变企业外部过于注重财报指标、以业绩评论数字化成效的习惯偏好,从而帮助一把手更为全面客观的评估数字化成果,提升对数字化的信心。

4)数字化负责人权责不明

在调研中我们发现,企业对数字化负责人的权责定义仍不明晰,这表现在数字化负责人普遍缺乏统一的画像。数字化负责人的画像反映出企业对数字化的认知,而是否具有明确统一的画像,则反映出不同企业对数字化是否具有相同的认知。画像应包括数字化负责人的从业履历、技术背景及年龄等等。明确数字化负责人的画像,既方便企业任命合适的数字化负责人,也方便企业的数字化经验推广。

具体表现及产生的问题

在对企业数字化现状调研的过程中,我们发现中国企业的数字化负责人画像呈多元化特征。这既是受到不同行业的业务特质影响导致,也有企业将数字化归于IT范畴,从而点将CIO、CTO等IT负责人的原由。

  • 在任命CDO为数字化负责人的企业中,既有蒙牛、美的这样的零售消费龙头,也有先正达和顺丰等来自农业和物流行业的头部企业。 
  • 同样的,任命BU负责人为数字化负责人也是普遍情况。例如百丽鞋业的首任数字化负责人是新零售事业部的负责人。能源行业龙头远景集团的数字化负责人为其远景智能的负责人兼副总裁。 
  • 任命CIO、CTO等IT负责人为数字化负责人的企业也占据了相当比例,例如宝洁中国的数字化负责人即为其CIO,德邦、菜鸟则是任命CTO为数字化负责人。这种现象在央国企和医院等公立机构中更为普遍,究其原因,信息化时代大型央国企普遍设置CIO职位负责信息化建设,或是促成这一现象的一大诱因。 
  • 企业任命CFO为数字化负责人的也不在少数,比如华电集团就任命其CFO为数字化负责人。
这当中当然不乏在特定数字化负责人的带领下,企业转型取得较大成效的案例。但不同的职级在反映出不同企业对数字化的重视程度天差地别的同时,也从侧面证明了中国企业对数字化负责人该具备的技能、履历背景、以及其在数字化成果维度该负责的部分都充满了争议。
例如,在CDO的职业终局上,和鲸科技的CEO范向伟认为应该是CEO,衡石科技的CEO刘诚忠则认为是COO。在具体职责上,不少企业的管理层认为数字化负责人应该背负业务指标,但也有人参考国外CDO的岗位设置,认为数字化负责人应仅负责执行,充当一把手的助手,推进数字化落地。
这些分歧也进一步阻碍了中国企业数字化的整体推进。
解决之道
在调研的过程中,我们发现目前企业任命数字化负责人的主要标准正在逐渐统一为业务和IT的结合,并给予KPI指标。
不过该种方案的效果也因人而异。尽管有许多CIO接受了这种转变,但也有部分CIO表现出了水土不服。与此形成对照的是,相当一部分由BU负责人转任或兼任数字化负责人的案例中,对担负业务指标则表现出相当的积极性。某位制造业龙头的CDO将之归纳为,「CIO没有愿景」,CIO过往专注IT架构的职位特性,决定了其难以主动贴近业务,引导业务变革。
另一方面,参照国外企业的做法,设置CDO首席数字官为数字化负责人,实现专人专职的国内企业也在增多。
要统一不同行业、企业对于数字化的认知,提升企业之间、行业之间的数字化负责人的交流频度是必不可少的。在调研的过程中我们还发现,当下大多数企业对数字化仍趋于保守,不仅不愿就数字化的经验与成果进行分享,对于数字化负责人的公开发声也多有限制。如果数字化一直局限于闭门造车的阶段,那中国企业的数字化转型就会一直举步维艰。

5)数字化落地能力不足

对大多数传统企业而言,过往依赖于第三方完成信息化系统建设和维护,因而自有的IT团队一般偏小。因此,当下大多数传统企业的数字化落地能力不足以适应业务发展的需求,主要分为不具备设计数字化业务的能力、不具备为业务转型选择合适的技术或工具选型的能力、以及不具备足够的自研人才完成数字化工具或系统的构建三大类情况。
具体表现及产生的问题
首先,不具备设计数字化业务的能力,表现为数字化切入点多为单点、小型项目,或是中后台等非一线业务项目。其根本原因是企业缺少数字化业务的愿景,不敢轻易进行数字化业务创新。
调研中我们发现,普通功能部门或单个具体部门转型,如电商平台、仓储平台等,与其他部门之间联系相对较少,因此转型时需要的资源少,对其他部门的影响也较小,这类转型占比为52%;
通过轻型工具引导的(有业务关联性的)跨部门转型,比如上线打通研发、生产制造和销售等多部门的供应链协同平台,与其它部门关联性强,影响较大,见效也相对较快,这类转型占比为67%;
比如,在36氪发布的实践热词报告中,通过对全球市值最高的662家中国公司,过去十年的16万篇涉及数字化技术/工具的报道进行分析后,我们发现,2017年之后,大公司在数字化实践的选择上往往倾向于主流的技术,词频排名最靠前的10个词从2017年开始基本十分稳定,很少发生变化;大公司对于新技术有尝试的意愿,但总体比例偏低,且持续投入热情不足,排名在10-30位之间的词汇变化最大,排名在30名后的词汇基本稳定保持低位。
其三,当下数字化人才仍处于严重缺乏的状态。数字化普遍还未深入企业的一线业务,且传统企业业务又千差万别。因此,企业定向培养存在困难,难以短期获得,令企业组建数字化团队难上加难。
在调研中我们发现,目前企业正对多种不同的人才培养路径进行探索。一种是成立业务人才和IT人才的混合旅,以该团队推进数字化转型;另一种则是主张选拔业务人才学习IT技术或者IT人才学习业务经验。
数字化落地能力不足,难以配合业务发展及变革的需求,导致企业数字化难以全面推进、或推进迟缓,数字化转型也难以实现。
解决之道
在业务愿景侧,目前尚无可行的解决方案,唯有依靠企业提升对数字化的认知和完善自身战略的规划。 无论是数字化的切入点还是项目运转的体量模式,都与企业对数字化战略级别的定位,或是企业自身的定位有关。

6)总结

综上,我们认为,数字化转型不是即兴的、割裂的动作,而应是全盘性的战略。数字化应以引导业务变革为导向,以实现企业的业务增长为目标。在当下的中国企业数字化转型语境中,数字化转型需要企业从战略层级上予以重视并制定全盘的转型规划,数字化负责人需对数字化转型具有愿景。当数字化成为不可阻挡之势,剩下的唯一问题只有企业该如何做好数字化。我们将在下文对数字化转型中的三个主要迷思--人、财、术,进行一一的破解。

谁该为数字化负责?

数字化的本质是带来业务的改革或创新。合格的数字化负责人不仅需要掌握创新的IT技术及架构,对企业的业务也需更为了解。在调研中,许多从业者也认同数字化负责人一定要懂业务这一观点。
由加拿大Ryerson University于2019年发表的一项面向由CIO进阶成CEO的高管调研结果也显示,对业务的持续关注和对CIO本职的擅长,成为全体受访者公认的影响他们职业路径的两大因素。

但在这些特质之外,我们还需要考虑的一点是,在中国企业的语境下,谁该为数字化负责?又或者,中国企业需要的是怎样的数字化负责人?

当下中国企业任命数字化负责人的趋势

如上所述,中国企业在数字化负责人的任命上,职衔呈多样化趋势。
调研中我们发现,目前中国企业任命数字化负责人的案例中,CIO担任数字化负责人的比例最多,由CEO直接负责的案例数量次之。其他任命CFO、CTO、VP等为数字化负责人的案例不一而足。而最名正言顺的CDO/首席数字官一职,目前国内企业设置的比例并不多,据公开资料显示该比例不足3%。
不同的选择背后是不同的考量。
比如从推动数字化规划落地的层面来看,数字化转型需要企业决策者自上而下的给予支持。一则决策者的权威性有利于数字化的推行。转型中的冲突往往是激烈且不可避免的,加之缺乏充足的成功样本支持,很多企业是凭“信念”做数字化,因此必须依靠决策者的权威去推动转型落地。二则,决策者的意志跟转型的强度呈高度正相关,只有决策者坚定不移的支持、追踪数字化转型进度,数字化才有可能渗透、深入到企业自上而下的各个层面。
而从数字化技术层面来看,任命CIO为数字化负责人似乎是一个天然而正当的选择。毕竟数字化需依托于技术架构,作为企业IT架构的规划者,在数字化工具的选型或是引入新技术上,CIO相比其他人选自然更得心应手。
选择BU负责人作为数字化负责人的,则更多是从业务的角度考量。数字化的目标是引领业务实现变革,从业务需求出发,让业务负责人指导数字化的前进方向,也是理所当然。
同样的,选择CFO、CTO、VP等为数字化负责人的企业自然都有其合理性。

短期内理想的数字化负责人应该是CEO

通过对不同的案例进行梳理,我们认为中国企业语境下,理想的数字化负责人应该是CEO。
首先,从调研的情况可知,当下中国企业的数字化转型涉及到控制投入产出比、组织架构调整及人事协调、公司运营、业务转型等企业管理的方方面面。
正如前文提到的,数字化转型中的冲突往往是激烈且不可避免的,因此数字化负责人应有相应的权威去推动各个方向的转型措施落地。
而数字化转型涉及到如此多的不同维度,如果下放到不同的业务负责人,则不可避免会产生权力的分散和业务割裂,从而导致数字化的步伐参差不齐。
以某大型汽车制造企业为例,其在集团层面和子公司层面都有各自的数字化负责人,且各自为战。因不存在从属关系,集团层面和子公司层面的数字化始终存在步伐差异。
其次,从权责匹配的角度出发,一把手对企业负有最大的责任与权力,对企业的发展也具有最全面的愿景,因而在引领业务变革上具有最大的话语权,在把控数字化转型方向上也最具权威。
再者,对比欧美国家的企业,我们可以看到企业设立CDO为数字化转型的专门负责人时,其仅负责执行层面的统筹。因而,由CDO为数字化全盘负责缺乏可借鉴的成功经验。

个别情况,CEO负责战略决策、CDO负责执行

我们认为可行的方案是,以CEO为决策核心,以CIO/CDO等作为技术型辅助,以CFO、各BU负责人为业务型辅助。
同时需给予牵涉当中的各方参与人员,特别是CDO,以管理层的权威。原因在于,相比其他参与的高管,CDO作为新的职衔在企业中获取执行层面的足够权威有相当大的困难。唯有企业一把手给予足够的权威和重视,CDO才能名正言顺地推行数字化。

如何设定中国企业数字化投入的合理区间

如前所述,当下企业的数字化转型呈现单点化、局部化的特征,主要以小体量的项目为主。因而,在谈及数字化预算时,多以单体项目的体量作为衡量标准。而在集团层面,绝大多数企业的数字化仍未有固定的预算科目。
我们尝试从数字化的核心--数据的层面出发,为企业设计数字化投入比例提供一条可行的思路。

非集团层面的数字化预算

通过调研我们发现,在企业业务/价值链条层面,如果是涉及单一职能部门或多职能部门的项目流程改造,平均成本为千万级别,例如大数据平台的建设;如果只做单一职能节点改造的,其成本基本在数十万到数百万之间,例如RPA机器人;如果目标是实现全业务链条的全流程改造,周期一般在5-10年之间,难度也较大,在设置数字化预算比例方面,也缺少现成的数据支持。

集团层面的数字化预算

如上所述,绝大多数企业的数字化仍未有固定的预算科目。从业者对数字化的投入比例如何也存在争议。我们尝试从数字化的核心--数据的层面出发,同时经过与多家数字化解决方案厂商探讨,为企业设计数字化投入比例提供以下思路。
注:由于缺乏足够样本,在这里我们无法绘制这一完整曲线。

1)方法论

我们以不同行业的标杆企业为特定单点,以其数字化程度为X值,以其数字化投入为Y值。
其中,企业的数字化程度,为其可应用于业务场景的数据在企业整体数据规模中所占比例;其数字化投入,为其数字化投入在营收规模中所占比例。
例如,以制造业为例,在调研中我们得知,目前制造业企业的数字化程度,亦即,其可应用于业务场景的数据在企业整体数据规模中的比例,约为10%。
在制造业中,我们选取美的作为标杆企业进行研究,根据公开数据得知美的10年数字化转型的投入超170亿元,经测算,美的的年均数字化投入约为1%。
因此,以制造业而言,X=10%,Y=1%。
同样的,在金融业中我们以招商、平安为例,根据调研和企业财报得知,该行业的数字化程度约为50%-60%,年均数字化投入约为4%。
通过对不同行业无限微分,理论上我们将得到一条带有行业性质的、在不同程度的数字化阶段的、数字化投入曲线。
因数字化程度值是相对值,我们可再进一步将该曲线抽象化为某一特定企业经历不同的数字化阶段的数字化预算曲线。通过对不同行业的标杆企业的数字化投入占营收比例的数值标定,我们可以得到广义上某一特定企业从零开始到完全数字化的各个阶段所需的数字化投入曲线。
对于单个企业而言,其只要具有数字化程度的X值,就能通过对照该曲线,得出其应投入的数字化预算比例。

2)推演思路

众所周知,信息化是通过软件系统将业务流程固定,反映在数据层面上,信息化是将业务流转变成数据流。因此,当企业完成信息化建设时,可以推论,一个企业的数据规模反映了其业务规模。因此在同一行业内,营收规模相近的企业,可以依据其数据规模来确认其信息化的完成程度。
但数据的规模不足以反映数字化的程度。数字化的目标是将数据应用于业务场景,按照业务需求对数据进行应用分析,最终支持精益管理和业务变革。反映在数据层面上,高质量的、可应用于业务场景的数据是实现数字化的必要部分。因此,当企业数字化程度越高,可以推论,其可应用于业务场景的数据在企业整体数据规模中占比也应该越高。
因为该比例为相对值,因此我们可以将其应用在同行业和跨行业的数字化程度对比中。
在同一行业里,基于业务流程的相似性,我们有理由相信,可应用于业务场景的数据占比越高的企业,数字化程度越高,越接近该行业的数字化极限。而在不同行业间进行对比时,受限于不同行业的业务流特质,我们认为,即使是在最接近本行业数字化极限的标杆企业之间,因行业不同也应存在数字化的程度差异。
因此,我们假设由不同行业的数字化标杆企业映射该行业的数字化程度,可以通过对不同行业的标杆企业的可应用于业务场景的数据在企业整体数据规模中占比进行测算,从而得到不同行业的数字化进展。
在此基础上,我们以不同行业的标杆企业为特定单点,以其数字化程度为X值,以其数字化投入为Y值。亦即,以标杆企业的数字化投入表征一定数字化程度所需的数字化预算比例,理论上我们将得到一条带有行业性质的、在不同程度的数字化阶段的、数字化投入曲线。通过对不同行业无限微分,理论上该曲线将反映从0-100%的数字化程度下的数字化投入。
因数字化程度值是相对值,我们可再进一步将该曲线抽象化为某一特定企业经历不同的数字化阶段的数字化预算曲线。通过对不同行业的标杆企业的数字化投入占营收比例的数值标定,我们可以得到广义上某一特定企业从零开始到完全数字化的各个阶段所需的数字化投入曲线。

理想情况下,我们拥有足够多的细分行业的企业数据,才能绘制出这条曲线。因当下缺乏足够样本,我们仅能在此提供相应的方法论,期待与业界共同探讨。

数字化创新技术应用趋势

十年间数字技术的落地情况

一直以来,数字化厂商的标杆客户都是各行业的头部上市企业,因为这些公司有财务和合规的双重压力,往往最有动力和能力进行数字化投入,对新技术的接受度也更高,基本代表了中国企业的最新的数字化技术/工具的落地情况。另一方面,也因为这些公司的公开资料与信息更丰富,更容易看出变化趋势,通过对其往年的公开信息进行追踪,我们可以观察出哪些数字化技术/工具最受中国企业的关注和欢迎。
在通过对全球市值最高的662家中国公司,过去十年的16万篇涉及数字化技术/工具的报道进行分析后,我们发现:

中国的数字化建设基本上是在2017年开始起步。

通过统计我们发现,在2017年前年度词频总数基本都是个位数,从2019年开始,年度词频总数基本上每年都有至少翻倍的增长。2017年达到了95。2018年,则有3倍增长,达到293。考虑到大部分数字化项目落地需要大约1-6个季度的时间,我们可以简单推断,中国的数字化基本上从2017年开始起步的。

词频总数统计

成熟技术更受青睐。

通过对数据分析我们发现,2017年之后,大公司在数字化实践的选择上往往倾向于主流的技术,新技术从提出到落地的过程相当漫长。
如下图所示,词频排名最靠前的10个词从2017年开始基本十分稳定,很少发生变化;大公司对于新技术有尝试的意愿,但总体比例偏低,且持续投入热情不足,排名在10-30位之间的词汇变化最大,排名在30名后的词汇基本稳定保持低位。
同时可以看到,增强现实(含AR、增强现实)、5G等在年度实践热词的统计中遥遥领先,但此时距离36氪网站第一次报道这些行业,已经有10年左右的时间。

技术应用趋势

由此我们可以看出,新技术/产品在企业端的落地是一个漫长的过程。

如何选择技术产品

我们认为新技术产品选型和落地之所以困难,最根本的原因是企业不具备数字化业务的愿景和规划。
在对企业数字化现状调研的过程中,我们观察到数字化工具从套装、工具到基础软件,呈逐渐细化、轻量化的趋势。数字化厂商也呈现多元分化趋势,平台型厂商以PaaS平台为核心,或是形成标准工具,或是与工具厂商、基础软件厂商协同合作;方案厂商以自身行业积淀为基础,通过与工具软件、基础软件厂商结合的方式提供快捷的定制化服务。
而在企业进行数字化的技术工具或方案选型时涉及到,(1)如何确定哪些产品迭代或者业务创新是符合企业数字化业务愿景的,(2)如何确定哪些技术产品是对产品迭代或者业务创新有增益的,(3)如何在实现前二者的前提下,实现成本收益的最优解。这其中最重要的一环,必定是确定企业的数字化业务愿景。
当企业缺乏对数字化业务前景的想象时,面对市场上如此细化的多种工具方案,自然无从下手。

归根结底,企业需要对自身业务有全面认知、对数字化业务有全盘规划,才能确定最合适的技术工具和技术路径。

结语

在调研和撰写本报告的过程中,我们一直在思考一个问题,我们应该如何评价中国企业的数字化转型现状?又或者,如何评价才算是客观的?
中国企业的数字化到底做的好不好?如果不好,到底是信心的问题、认知的问题还是时间问题、技术问题?
数字化仍是一个太新的课题。作为一个概念,数字化转型刚诞生十年;作为一种实践,在中国也才走过五年。如同对待所有的新生事物一般,中国企业对数字化既缺少经验,又充满期待。
企业的数字化转型是艰深的课题,也是这个时代不能回避的课题。
由于笔者时间、视野、认知有限,本文难免出现错误、疏漏等问题,期待各位读者朋友、业界专家指正交流。

参考资料:

数字时氪《数智前瞻. 数智化十问》系列访谈
数字时氪《10年时间,16万篇公开文章,我们发现了中国最值钱的662家公司数字化的秘密》
部分内容来自六度专家访谈

36氪旗下官方公众号

真诚推荐你关注

来个“分享、点赞、在看”👇

中国企业数字化转型的未来

登录查看更多
0

相关内容

中国智慧企业发展报告(2022),30页pdf
专知会员服务
37+阅读 · 2022年12月13日
创新药系列深度报告
专知会员服务
20+阅读 · 2022年9月13日
2022年中国企业数字化学习行业研究报告
专知会员服务
36+阅读 · 2022年7月20日
中国数字经济发展报告(2022年)
专知会员服务
58+阅读 · 2022年7月10日
金融业数字化转型发展报告(2020-2021)附下载
专知会员服务
49+阅读 · 2022年4月4日
可持续发展进行时跨越数字化分水岭,60页pdf
专知会员服务
13+阅读 · 2021年10月23日
专知会员服务
13+阅读 · 2021年9月30日
专知会员服务
76+阅读 · 2021年8月3日
2022年中国企业数字化学习行业研究报告
专知
0+阅读 · 2022年7月21日
中国数字经济发展报告(2022年)
专知
1+阅读 · 2022年7月10日
【数字化】数字化转型正在成为制造企业核心战略
产业智能官
35+阅读 · 2019年4月22日
国家自然科学基金
5+阅读 · 2014年12月31日
国家自然科学基金
3+阅读 · 2013年12月31日
国家自然科学基金
0+阅读 · 2013年12月31日
国家自然科学基金
4+阅读 · 2013年12月31日
国家自然科学基金
1+阅读 · 2012年12月31日
国家自然科学基金
0+阅读 · 2009年12月31日
国家自然科学基金
1+阅读 · 2009年12月31日
Arxiv
0+阅读 · 2023年1月27日
已删除
Arxiv
33+阅读 · 2020年3月23日
Arxiv
26+阅读 · 2020年2月21日
Arxiv
136+阅读 · 2018年10月8日
Arxiv
20+阅读 · 2018年1月17日
VIP会员
相关VIP内容
中国智慧企业发展报告(2022),30页pdf
专知会员服务
37+阅读 · 2022年12月13日
创新药系列深度报告
专知会员服务
20+阅读 · 2022年9月13日
2022年中国企业数字化学习行业研究报告
专知会员服务
36+阅读 · 2022年7月20日
中国数字经济发展报告(2022年)
专知会员服务
58+阅读 · 2022年7月10日
金融业数字化转型发展报告(2020-2021)附下载
专知会员服务
49+阅读 · 2022年4月4日
可持续发展进行时跨越数字化分水岭,60页pdf
专知会员服务
13+阅读 · 2021年10月23日
专知会员服务
13+阅读 · 2021年9月30日
专知会员服务
76+阅读 · 2021年8月3日
相关基金
国家自然科学基金
5+阅读 · 2014年12月31日
国家自然科学基金
3+阅读 · 2013年12月31日
国家自然科学基金
0+阅读 · 2013年12月31日
国家自然科学基金
4+阅读 · 2013年12月31日
国家自然科学基金
1+阅读 · 2012年12月31日
国家自然科学基金
0+阅读 · 2009年12月31日
国家自然科学基金
1+阅读 · 2009年12月31日
相关论文
Arxiv
0+阅读 · 2023年1月27日
已删除
Arxiv
33+阅读 · 2020年3月23日
Arxiv
26+阅读 · 2020年2月21日
Arxiv
136+阅读 · 2018年10月8日
Arxiv
20+阅读 · 2018年1月17日
Top
微信扫码咨询专知VIP会员