干货分享 | 如何通过有趣的内容营销,获取用户优质流量?

2019 年 8 月 16 日 艾瑞咨询
互联网行业丨研究报告

全文字数:2478字  精读时间:7分钟


核心摘要:

对于预算有限的品牌主来说,常常会遇到以下问题:


如何通过KOL精准的圈选符合品牌策略的TA(目标受众)?


实际KOL流量如何有效真实的实现量化?


如何分析KOL营销背后产生的实际“到店”转化?

近年来,品牌竞争逐渐呈现白热化,传统营销方式受到极大挑战。 消费者的注意力被社交媒体深深吸引,社交媒体也渐渐地汇集了大量的营销信息,粉丝经济使得众多品牌运用DTC(直接面向消费者销售)模式和内容营销的策略在新媒体平台上触达客户。
那么品牌要如何才能玩转内容营销呢? 需要根据品牌圈定好特定的KOL进行合作,在恰当的平台上传播高质量的内容才是成功的关键。
圈选合适的KOL

头部KOL

具有较大的粉丝规模和号召力,可产出较高质量的内容,品牌背书能力强大,同时合作成本也会相应的偏高。适用于重要新品发布、重大年度事件等活动。

腰部KOL

覆盖领域广,这部分KOL与粉丝互动率高,性价比高,同时涉及多领域营销信息的传播,可用于短期需要刷屏效果的事件及活动。
长尾KOL

影响力和内容创作力有限,与品牌配合度高,可作为辅助分发渠道,因成本较低,更易建立长期合作,可用于进一步扩散营销信息。

适应品牌传播的KOL依托平台才能更好的发挥作用。现阶段,新兴社交平台涌现,以下是比较火热的几种社交平台:

抢占流量的优质平台方

微信公众号

微信公众号依托于微信高粘性的海量用户,成为了当今自媒体营销的最重要途径。主要是通过用户的社交网络对外的扩散和触达,短时间爆发能力强。从平台的流量价值来看,垂直类媒体和头部媒体偏多,头部公众号更具有明显的人群属性和风格调性,品牌主可根据营销目的挑选组合,但适当的依赖利益激励也可成为推动用户转化的重要途径。

淘宝直播

如今线下门店屡遭线上网店的冲击,大多数消费者都选择线上购物的方式来解决自身的需求。 对于线下购物来讲,体验性强成为了唯一的竞争优势。 视频直播一方面可以满足对线上购物图文的展示,另一方面通过与消费者互动的形式在一定程度上有效地实现了对线下体验的颠覆。 淘宝直播可以真实地与消费者进行互动,可高效地促进消费者实现转化。
抖音
抖音作为今年火爆的短视频平台,牢牢地把握住年轻一代消费者的碎片化娱乐时间,基于用户行为偏好及算法智能推荐等相关内容吸引用户,形成潮、酷有趣的平台并不断提升在整个内容获取层级的影响力。

小红书

小红书主要以“安利种草实用分享”的定位深入人心,该平台内容专业程度高、众多明星达人分享全面清晰地种草内容。从平台功能来看,小红书是以UGC内容为主的生活分享平台和具有电商属性的社交平台,用户主要是女性偏多,年轻一代的消费者在这个平台上可以实现从“种草”到“拔草”的全过程,明星可以高效地提升该品牌的带货能力。

在了解了内容营销的运营模式之后,如何运用大数据分析的途径助力品牌主优化实施方案,为决策提供有力的参考呢?

大数据的应用场景

数据从来源和使用场景来看,大致分为内部数据内部应用、外部数据外部应用、内部数据外部应用,以及外部数据内部应用。艾瑞在大数据层面的应用场景,一方面以外部数据内部应用的方式,辅助客户进行内部决策,另一方面通过研究行业特征,为创业者清晰地判断行业的发展,提前为客户进行决策和判断。最终实现把互联网公开数据,或互联网外汇数据转变成“可变为生产力的数据”的目的,有效结合大、小数据,助力客户实现价值最大化。

如何运用大数据助力内容营销?

选定合适的KOL关键是要符合自身品牌调性和产品属性。 艾瑞新媒体监测数据库OneMedia从关注品牌用户的浏览行为出发,利用艾瑞自身DMP标签体系来构建人群,关注人群的性别、年龄、地域等人口统计学指标; 在判断人群品牌偏好的基础上,通过分析人群对媒体平台和KOL的实际浏览行为,科学推荐KOL。

除此之外,品牌方不仅依据广告价值指数、触达率、TGI、黏性、粉丝数等指标针对性地选择KOL; 同时对比TA人群画像与指定KOL的人群画像差异,科学预估特定KOL的实际营销效果进行取舍。 运用品牌自身调性来构建人群,从而推荐合适的KOL。
在效果评估层面,艾瑞新媒体监测数据库OneMedia可根据广告效果指数,评估合作KOL投放效果。 在此基础上进行周期性复盘评估,为投放策略调整提供参考。

艾瑞还能为您提供什么?

艾瑞专项服务

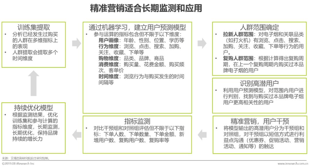
艾瑞咨询深耕研究咨询领域十七年,针对企业进行定制化研究,结合产业洞察及竞品分析,帮助企业解决市场、产品、品牌、营销运营等多种需求。 在精准营销方面,大致分为七个步骤:

1)按照实际发生的购买人群的所有消费行为进行集合。
2)依据用户画像、行为维度、购物维度、消费维度、时间维度,通过机器学习,建立用户预测模型。
3)基于建模结果,产生和之前实际发生过交易的人群,以及与实际发生交易相似的人群。
4)利用用户预测模型,对范围内用户进行判别,有效识别高潜用户。
5)通过短信的形式发放优惠券、促销活动、营销活动、通知等,实现定向投放,精准营销。
6)对营销数据进行指标监测。
7)根据监测结果,优化训练集和参与计算的指标维度,长期监测并优化,保持品牌持续的增长力。

内容营销干货分享:

艾瑞咨询基于多年的营销领域经验,举办线下“寻找新机遇——品牌主内容营销分享会”活动,北上广三地巡演已经结束。 主要以内容营销为主线,为品牌主分享营销领域最新趋势。 如果您想了解更多精彩内容,进入后台回复“内容营销分享会”即可领取。

艾瑞新媒体监测数据库

OneMedia

扫描二维码免费试用

艾瑞新媒体监测数据库OneMedia为艾瑞自主研发的内容营销分析系统。
艾瑞新媒体监测数据库OneMedia通过对内容平台的数据整合,基于品牌的一站式KOL推荐,KOL分析,KOL营销效果评估,为内容营销提供决策依据。
覆盖微信公众号,抖音,淘直播,小红书,长视频等平台。
2019上半年KOL内容营销观察

内容为王时代,品牌如何洞察营销背后的奥秘

2019年中国网络广告营销系列报告-食品饮料篇

搜索艾瑞过往报告,请点击进入小程序

点击阅读原文,查看更多报告

登录查看更多
2

相关内容

商业数据分析,39页ppt
专知会员服务
165+阅读 · 2020年6月2日
【WWW2020-微软】理解用户行为用于文档推荐
专知会员服务
36+阅读 · 2020年4月5日
【WWW2020-UIUC】为新闻故事生成具有代表性的标题
专知会员服务
27+阅读 · 2020年3月18日
姿势服装随心换-CVPR2019
专知会员服务
36+阅读 · 2020年1月26日
【德勤】中国人工智能产业白皮书,68页pdf
专知会员服务
310+阅读 · 2019年12月23日
【阿里技术干货】知识结构化在阿里小蜜中的应用
专知会员服务
98+阅读 · 2019年12月14日
主流互联网平台广告业务对比分析
百度公共政策研究院
29+阅读 · 2019年5月20日
用户研究:如何做用户画像分析
产品100干货速递
45+阅读 · 2019年5月9日
2019,再不做私域流量就晚了?
互联网er的早读课
16+阅读 · 2019年4月10日
【干货】电商数据中台如何构建?
AliData
11+阅读 · 2019年4月4日
如何运营15万付费用户?
三节课
6+阅读 · 2019年2月28日
改了3次APP首页后,我的一些认知
从0到1
11+阅读 · 2019年1月13日
如何成为一名商业产品经理?
产品100干货速递
6+阅读 · 2018年10月18日
Music Transformer
Arxiv
5+阅读 · 2018年12月12日
Adaptive Neural Trees
Arxiv
4+阅读 · 2018年12月10日
Arxiv
6+阅读 · 2018年6月20日
Arxiv
7+阅读 · 2018年3月21日
Arxiv
12+阅读 · 2018年1月28日
Arxiv
5+阅读 · 2017年11月30日
VIP会员
相关VIP内容
商业数据分析,39页ppt
专知会员服务
165+阅读 · 2020年6月2日
【WWW2020-微软】理解用户行为用于文档推荐
专知会员服务
36+阅读 · 2020年4月5日
【WWW2020-UIUC】为新闻故事生成具有代表性的标题
专知会员服务
27+阅读 · 2020年3月18日
姿势服装随心换-CVPR2019
专知会员服务
36+阅读 · 2020年1月26日
【德勤】中国人工智能产业白皮书,68页pdf
专知会员服务
310+阅读 · 2019年12月23日
【阿里技术干货】知识结构化在阿里小蜜中的应用
专知会员服务
98+阅读 · 2019年12月14日
相关资讯
主流互联网平台广告业务对比分析
百度公共政策研究院
29+阅读 · 2019年5月20日
用户研究:如何做用户画像分析
产品100干货速递
45+阅读 · 2019年5月9日
2019,再不做私域流量就晚了?
互联网er的早读课
16+阅读 · 2019年4月10日
【干货】电商数据中台如何构建?
AliData
11+阅读 · 2019年4月4日
如何运营15万付费用户?
三节课
6+阅读 · 2019年2月28日
改了3次APP首页后,我的一些认知
从0到1
11+阅读 · 2019年1月13日
如何成为一名商业产品经理?
产品100干货速递
6+阅读 · 2018年10月18日
相关论文
Music Transformer
Arxiv
5+阅读 · 2018年12月12日
Adaptive Neural Trees
Arxiv
4+阅读 · 2018年12月10日
Arxiv
6+阅读 · 2018年6月20日
Arxiv
7+阅读 · 2018年3月21日
Arxiv
12+阅读 · 2018年1月28日
Arxiv
5+阅读 · 2017年11月30日
Top
微信扫码咨询专知VIP会员