间歇性断食:重启葡萄糖代谢的“快捷键”?| Nutrition & Metabolism

2019 年 4 月 26 日 知社学术圈

海归学者发起的公益学术平台

分享信息,整合资源

交流学术,偶尔风月

长期以来,人们普遍认为控制热量摄入有助于延长寿命,改善机体代谢。过去五十多年以来,啮齿类动物实验表明减少热量摄入能够延长寿命。



灵长类动物中也有类似的发现——和实验对照组相比,控制热量摄入组的猴子更为健康。半个世纪过去了,糖尿病、肥胖症、代谢综合征等非传染性疾病的全球发病率在逐渐升高。我们清楚地知道什么对我们的健康有益——摄入更少的热量,也就是少吃。但问题的关键,也是最棘手的问题在于如何少吃。


在探索“如何少吃”的过程中,“断食”这一概念引起了我们的注意。从进化学角度来说,如今代谢性疾病流行是因为我们的代谢系统无法适应后农业时代过多的精细碳水、高脂高糖食物。相反的,它们更习惯间断性的断食状态。在狩猎采集时代,我们的祖先在捉到一只大型动物饱餐一顿之前或许要饿上好多天。理论上,人类的代谢系统很可能适应断食-饱餐这样的循环。



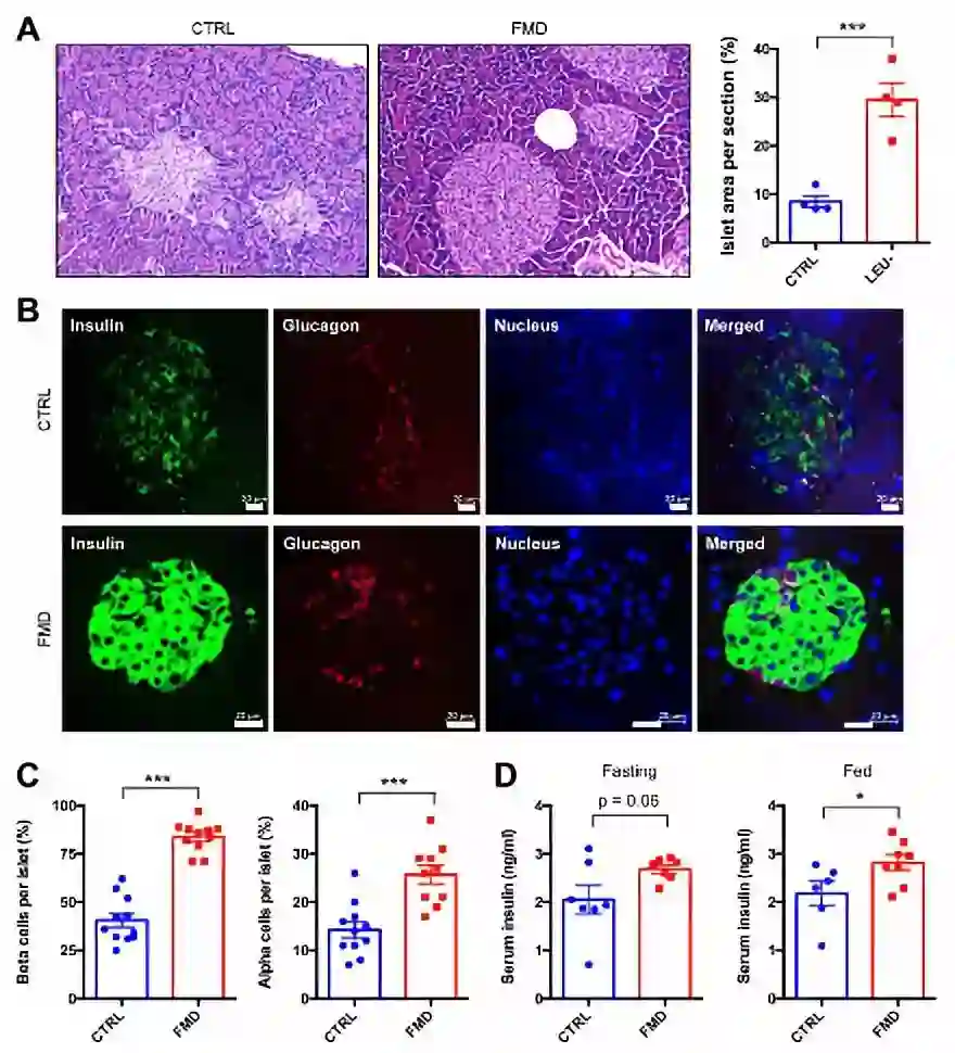
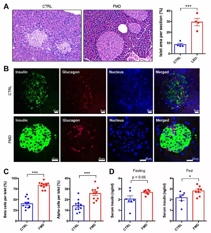
Nutrition & Metabolism 最近发表的一篇文章中,中国科学院上海营养与健康研究所的陈雁教授与同事们探究了间歇性模拟断食的饮食模式(fasting-mimicking diet - FMD)对1型和2型糖尿病模型小鼠的影响。研究的干预方案为:7天断食(每日的热量摄入为标准摄入量的1/3),随后7天正常饮食,以此循环,总干预时长为8周。研究中的1型糖尿病模型小鼠在干预开始前,被其药物破坏了胰岛β细胞;2型糖尿病模型小鼠缺乏调节进食的关键性激素(瘦素)受体,这样的小鼠无法感受到饱腹,会持续进食导致严重的肥胖和糖尿病。干预结果显示,两种糖尿病小鼠空腹血糖水平降低,糖耐量改善,胰岛素敏感性提高。更令人欣喜的发现是:在接受“断食”处理的糖尿病小鼠体内的胰岛β细胞数量明显增加。


“当看到糖尿病小鼠中胰岛β细胞数量增加的时候,我们简直不敢相信!”陈教授说道。“常常听人们谈到断食对减重是多么地有效——我觉得这是理所当然的结果啊,因为热量摄入减少了所以体重自然会下降。而间歇性节食后小鼠体重并没有特别显著的降低,这些图(荧光染色结果)我第一次看到证据,令我信服“轻断食”可以真正意义上改善新陈代谢!断食之所以有效是因为其促成了机体发生生物学上的改变。”糖尿病小鼠在干预开始时胰岛β细胞都已被破坏,但断食后它们以某种方式再生了能够产生胰岛素的有功能的胰岛β细胞。该结果提示,间歇性断食或许能重设机体的葡萄糖代谢。


间歇性FMD恢复db/db2型糖尿病小鼠的胰岛β细胞:A.胰腺切片中胰岛的H&E染色;B.胰腺切片免疫染色检测胰岛素和胰高血糖素的表达;C. 每个胰岛β细胞和α细胞的百分比;D. 空腹和喂养状态下的血清胰岛素水平


如果在网络上搜索“断食”,你会得到各种各样的术语:间歇性断食、长期断食、全天断食、只喝水的断食、类断食饮食……这意味着大家都在寻找具有实际操作性的可持续的断食方式。研究人员的最终目标是找到适合人类的断食方式。从这个角度上讲,易于坚持是保证断食方式更加可行的重要一点。在目前的研究中,陈教授团队采取的是7天中每天1/3热量摄入接连7天正常进食的断食模式。如果将断食时间改为2天或者5天,断食循环对葡萄糖代谢的影响是否不变呢?陈教授团队目前已经开展了进一步的研究来试图回答这些问题。此外他们还将继续探索间歇性断食是否有助于改善肿瘤或自身免疫性疾病。


与此同时,陈教授对将断食研究的结果推广到人类持谨慎乐观的态度。“当我们观察到(小鼠)β细胞数量增加这一结果之后,我就开始在自己身上尝试这种断食干预。”他提到,“我采用了和研究中一样的断食方式。”在做了自己的实验小鼠大约三个月后,陈教授成功减重5公斤,并摆脱了降脂药物。虽然这种断食在他身上效果显著,但他对如何解读这个“未发表的个案”非常谨慎。“现在提出任何建议还为时过早,因为暂时并没有长期的、大规模的人群研究对断食的安全性和有效性加以验证。还有太多的问题有待探索:最佳的断食方案是什么?每日仅摄入标准热量的1/3从长期角度是否可行?对普通人群和罹患慢性病的人群,断食是否安全 ……”陈教授强调,不鼓励大家在未咨询专业人士的情况下自行尝试断食。


Nutrition & Metabolism

doi:10.1186/s12986-018-0318-3


作者简介


陈雁教授


中国科学院上海生命科学研究院研究员、副院长。1994年在美国印第安纳 (Indiana) 大学医学和分子遗传系获得博士学位。2007年获国务院政府特殊津贴;2016-2018年为中科院重大项目首席科学家。


陈教授具有多年临床和基础医学、分子生物学、细胞信号传导和动物模型建立等方面的工作经验并取得一定成绩。目前致力于医学基础研究,以细胞信号通路研究入手,以动物模型为手段,试图揭示多种重大疾病尤其是2型糖尿病和恶性肿瘤的发病机制。共发表SCI学术论文120余篇,其中超过半数的论文为通讯作者,论文引用次数4000余次。


点击左下角“阅读原文阅读论文。

扩展阅读

 

专访《营养与代谢》共同主编林旭教授

带来食物“极乐点”的糖,盐与脂肪,让健康专家操碎了心

甜蜜诱惑? 神经学家给您解读糖的脑科学

喝一瓶酒等于抽多少支烟?巧妙换算助力风险科普

本文系网易新闻·网易号“各有态度”特色内容

媒体转载联系授权请看下方

登录查看更多
0

相关内容

健康是指一个人在身体、精神和社会等方面都处于良好的状态。 健康包括两个方面的内容:

一是主要脏器无疾病,身体形态发育良好,体形均匀,人体各系统具有良好的生理功能,有较强的身体活动能力和劳动能力,这是对健康最基本的要求;

二是对疾病的抵抗能力较强,能够适应环境变化,各种生理刺激以及致病因素对身体的作用。传统的健康观是“无病即健康”,现代人的健康观是整体健康,世界卫生组织提出“健康不仅是躯体没有疾病,还要具备心理健康、社会适应良好和有道德”。因此,现代人的健康内容包括:躯体健康、心理健康、心灵健康、社会健康、智力健康、道德健康、环境健康等。健康是人的基本权利。健康是人生的第一财富。
【KDD2020】自适应多通道图卷积神经网络
专知会员服务
121+阅读 · 2020年7月9日
专知会员服务
148+阅读 · 2020年6月15日
【ICML2020】小样本目标检测
专知会员服务
91+阅读 · 2020年6月2日
【IJCAI2020】TransOMCS: 从语言图谱到常识图谱
专知会员服务
35+阅读 · 2020年5月4日
专知会员服务
29+阅读 · 2020年3月6日
【学科交叉】抗生素发现的深度学习方法
专知会员服务
25+阅读 · 2020年2月23日
【2019-26期】This Week in Extracellular Vesicles
外泌体之家
11+阅读 · 2019年6月28日
【Blood】去甲基化治疗失败后,MDS应如何治疗?
浅谈外泌体抑制剂——鞘磷脂酶抑制剂GW4869
外泌体之家
8+阅读 · 2018年12月19日
Advances in Online Audio-Visual Meeting Transcription
Arxiv
4+阅读 · 2019年12月10日
Single-frame Regularization for Temporally Stable CNNs
Generalization and Regularization in DQN
Arxiv
6+阅读 · 2019年1月30日
Self-Driving Cars: A Survey
Arxiv
41+阅读 · 2019年1月14日
Physical Primitive Decomposition
Arxiv
4+阅读 · 2018年9月13日
VIP会员
相关VIP内容
【KDD2020】自适应多通道图卷积神经网络
专知会员服务
121+阅读 · 2020年7月9日
专知会员服务
148+阅读 · 2020年6月15日
【ICML2020】小样本目标检测
专知会员服务
91+阅读 · 2020年6月2日
【IJCAI2020】TransOMCS: 从语言图谱到常识图谱
专知会员服务
35+阅读 · 2020年5月4日
专知会员服务
29+阅读 · 2020年3月6日
【学科交叉】抗生素发现的深度学习方法
专知会员服务
25+阅读 · 2020年2月23日
Top
微信扫码咨询专知VIP会员