10亿公民指纹泄漏、亚马逊人脸跟踪系统上线,2018隐私保护告急

2018 年 12 月 17 日 FreeBuf

前言

过去一年,数据泄漏事件频发,从外卖app、快递到酒店,详细到姓名、手机号码、地址、开房记录的信息,强烈的刺激着公众的神经。而随着我们迈入大数据时代,指纹、面部特征、语音也被纳入信息收集及盗取利用的范畴。

在今年1月份,印度10亿公民身份数据库Aadhaar被曝遭网络攻击,该数据库除了名字、电话号码、邮箱地址等之外还有指纹、虹膜记录(虹膜识别技术是基于眼睛中的虹膜进行身份识别)等极度敏感的信息。

这些比你的身份证还全面、精确的数据,若被别有用心的人加以利用,后果极为严重。在这样的一个大数据时代,我们的数据与隐私该何去何从呢。

一、隐私数据被过度收集

上周,中消协对100款App开展了隐私政策测评工作。结果显示,多达91款App存在涉嫌过度收集或使用用户信息的问题。

1. 基本信息被过度收集

企业出于“多多益善”的心态,对用户数据持续越位抓取,修图App要获取你的地理位置,购物App需开启录音权限,非游戏类APP越位获取访问联系人权限。当然,他们也会征求你的同意,可一旦你拒绝了这些请求,就不能使用该App,可以说是相当霸道。

只有唯一“同意协议”选项的隐私政策

2. 社交数据被大量收集

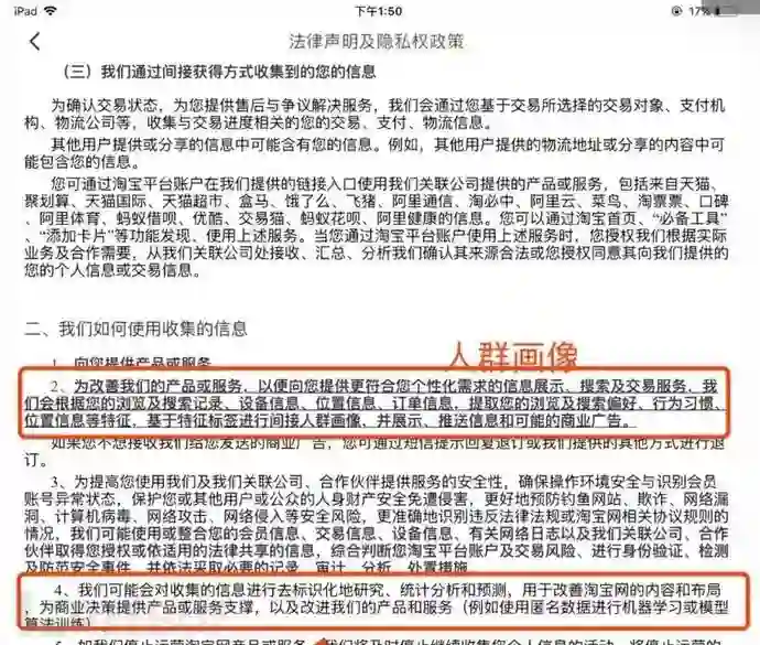
你在不断创造新的数据。百度搜索资料,高德地图上查找地址、路线,微信聊天创造了文字记录,淘宝购物留下了交易数据。系统再根据这些海量数据,了解性格偏好,形成人物画像。我们自己看自己时还会存在偏差,但数据不会骗人,最后系统会比你自己还懂你。

某app隐私协议

二、数据的商业化应用

数据被收集后,不愁没有用武之地。企业对数据最常见的有三种用途:一是精准营销,优化广告推荐。

二是作为研究样本。人工智能研究需要大量数据,美颜app的人像照片,可作为人脸识别样本;语音聊天内容,构成声纹识别的样本。

三是跟第三方营销推广平台合作,通过提供、贩卖数据赚钱;常见的如,你用浏览器A搜索猫粮的内容,之后登陆电商平台B,马上就会出现猫粮的购买推荐。就是因为A浏览器将你的数据提供给了B平台。

某app隐私协议

至于转让、贩卖信息,可以最近一直在舆论风口的Facebook为例来看。上半年Facebook被爆出,将部分数据转让给“剑桥分析公司”,而该公司通过研究推文“点赞”,了解用户偏好,为政治选举提供建议,并曾帮助特朗普赢取美国大选。

且据外媒最新消息,内部文件显示,Facebook确实曾考虑将用户的隐私数据对第三方进行销售。至于不重视用户隐私有多大影响呢,Facebook股价18.96%的下跌给企业们一个参考。

三、黑产对数据的盗取和贩卖

对于黑产来说,大型互联网公司就是一顿肥美的大餐,他们想尽办法去攻破其数据库。目前主要的数据盗取途径包括:内部员工泄漏、黑客入侵数据库、恶意爬虫等,另外,淘宝卖家,快递点,也是信息泄漏的高频区域。

信贷公司、诈骗集团、薅羊毛的黑产人员是这些信息主要买家。在暗网上,有众多明码实价售卖的隐私信息数据包,为了隐蔽性一般以比特币为交易货币,而隐私数据也极其廉价,数亿的详细个人数据往往只需要40万人民币左右。

由于学籍信息泄漏去年6月发生的“徐玉玉”案还没多,今年7月份暗网又有了“浙江省1000万条学籍信息”,如此精准、详细的信息被诈骗人员掌握,意味着我们面临的骗局会越来越难以识破。

四、AI时代的隐私战

“数据商业化”和“隐私保护”注定是一场愈演愈烈的战争,随着AI技术的发展这场战争可能会进入白热化阶段。

1. 无死角通信监听

据斯诺登披露的“棱镜门项目”描述,美国政府正面向大众,展开一个无差别的监视项目。

斯洛登向公众披露,NSA(美国国家安全局)在全球建了很多信息拦截点,只要在拦截范围内的信息就会被自动提取通讯内容,包括通话记录、邮件内容、银行卡号甚至密码。

而且该系统可以预先设置关键词,在未来匹配到对象时候,就能立即搜索目标,这相当于监控警报。

2. 智能家居的潜在陷阱

智能家居和伴学机器人如今越来越火,而它们在方便你的同时,也将你的大量隐私至于危险境地。联网的家居清楚记录你的作息时间,机器人帮你监督孩子学习的同时,也可能帮助黑客监控着你的家庭,届时,你的家可能也不再是一个完全安全、放松的场所。

3. “天网”恢恢,疏而不漏

最近亚马逊正在给警方推销系统Rekognition——亚马逊产品介绍资料显示,Rekognition可以监控“团体照片、拥挤人群以及机场等公共场所中的所有面孔”,也就是可以帮助警方跟踪任何一个人。

不难想象,当无人机、卫星和街边摄像头组成的天眼系统,与人脸识别技术结合后,电影《黑镜》中描绘的政府可以实时监控任何人的情境也不远了。

五、拒绝“隐私换便利”

虽然我们确实会进入一个越来越“没有隐私”的时代,也有可能“从没有人会去阅读冗长的用户协议”,但“隐私换便利”的论断无疑是伪命题。隐私是一项基本的人权,无论是对企业、个人还是政府,都应该重视它。

1. 政府隐私法规的健全

对于隐私数据被贪婪不加节制的获取,政府已经采取行动。6月1日新出台的《网络安全法》,首批打击目标就是黑客、数据交易公司,互联网公司“内鬼”。

根据最高法、最高检的司法解释,“非法获取、出售或者提供行踪轨迹信息、通信内容、征信信息、财产信息50条以上”,即属情节严重,可入刑。

相信通过行政性的惩罚,可以警示企业去审视自己的行为,防止此类行为的再次出现。

2. 企业对数据的保护

一方面企业对用户隐私的态度应更加审慎,严格按照《个人信息安全规范》规定,对个人信息的收集应有明确目的,不得超出产品功能相关目的;

另一方面,对于已有数据应该做好安全加密工作,从用户登陆到后台数据库层层防护,对异常情况及时监控,确保数据不被非法盗取。

对数据和商业贪婪的克制,可能更利于和用户培养信任感,实现长线的收获。

3. 个人对数据的态度

与信息安全最密切相关的还是个人,目前我们对信息的重视程度不够。最基本的在使用应用前阅读隐私条款,对各类从产品的安全性时刻保持警惕,有甚者可以学习下加密技术,不要因为科技的发展,丢掉了自己的自由。

*本文作者:GEETEST极验,转载请注明来自FreeBuf.COM

登录查看更多
1

相关内容

虹膜识别技术是基于眼睛中的虹膜进行身份识别,应用于安防设备(如门禁等),以及有高度保密需求的场所。 人的眼睛结构由巩膜、虹膜、瞳孔晶状体、视网膜等部分组成。虹膜是位于黑色瞳孔和白色巩膜之间的圆环状部分,其包含有很多相互交错的斑点、细丝、冠状、条纹、隐窝等的细节特征。而且虹膜在胎儿发育阶段形成后,在整个生命历程中将是保持不变的。这些特征决定了虹膜特征的唯一性,同时也决定了身份识别的唯一性。因此,可以将眼睛的虹膜特征作为每个人的身份识别对象。 例如,在好莱坞大片中,通过扫描眼睛视网膜开启保密房间或保险箱的炫酷场景,大家一定还记忆犹新吧!使用虹膜识别技术,为需要高度保密的场所提供了高度安全保障。
最新《Deepfakes:创造与检测》2020综述论文,36页pdf
专知会员服务
65+阅读 · 2020年5月15日
【复旦大学-SP2020】NLP语言模型隐私泄漏风险
专知会员服务
25+阅读 · 2020年4月20日
深度神经网络实时物联网图像处理,241页pdf
专知会员服务
78+阅读 · 2020年3月15日
美参议员提出商业面部识别隐私法案
蚂蚁金服评论
12+阅读 · 2019年4月25日
差分隐私保护:从入门到脱坑
FreeBuf
17+阅读 · 2018年9月10日
已删除
AI科技评论
4+阅读 · 2018年8月12日
亚马逊发布实时人脸识别功能,精度提高10%
AI前线
4+阅读 · 2017年11月22日
Arxiv
5+阅读 · 2019年2月28日
Arxiv
6+阅读 · 2018年4月23日
Arxiv
7+阅读 · 2017年12月28日
VIP会员
相关资讯
美参议员提出商业面部识别隐私法案
蚂蚁金服评论
12+阅读 · 2019年4月25日
差分隐私保护:从入门到脱坑
FreeBuf
17+阅读 · 2018年9月10日
已删除
AI科技评论
4+阅读 · 2018年8月12日
亚马逊发布实时人脸识别功能,精度提高10%
AI前线
4+阅读 · 2017年11月22日
Top
微信扫码咨询专知VIP会员