中国医科大学:来自BM-MSC的外泌体通过转移miR-142-3p促进肿瘤干细胞的产生

2018 年 9 月 19 日 外泌体之家

骨髓来源的间充质干细胞(BM-MSC)能够迁移至肿瘤并参与肿瘤微环境调控的祖细胞。 BM-MSCs通过释放细胞因子或外泌体在肿瘤发展过程中发挥重要作用。然而,BM-MSCs如何影响结肠癌细胞中肿瘤干细胞的干性仍然知之甚少。近日,来自中国医科大学的研究人员在Br J Cancer杂志中发表文章,证明BM-MSC衍生的外泌体促进结肠癌中的肿瘤干细胞的产生,并且外泌体miR-142-3p在该过程中起重要作用。

结肠癌是全球癌症相关死亡的三大主要原因之一,尽管已开发出许多针对结肠癌的靶向药物,但手术切、化疗、放射治疗仍然是标准治疗方法。此外,结肠癌患者经常在原发性肿瘤的综合治疗后发生转移或复发。肿瘤细胞转移时患者无显著症状,因为播散的细胞似乎处于休眠状态且无法检测到。休眠的肿瘤细胞主要是属于肿瘤干细胞。结肠癌干细胞(CSC)的存在被认为对化学、放射疗法具有抗性并且是复发的主要原因。然而,由于CSC与正常干细胞相似,因此开发针对休眠CSC的治疗是艰巨的。因此,靶向CSC的领域的下一个重大进展是找到更深层的发生机制,即寻找结肠癌肿瘤微环境中的促CSC表型和机制。

 

与其他肿瘤一样,结肠癌肿瘤微环境包含影响肿瘤的许多因子和细胞类型,例如免疫细胞、基质细胞和内皮细胞。如今,有大量证据表明骨髓间充质干细胞(BM-MSCs)也可以迁移到原发肿瘤并参与肿瘤微环境,促进肿瘤基质形成并影响肿瘤细胞活性。 BM-MSC与肿瘤细胞之间的相互作用可通过多种方式发生。 BM-MSCs可在肿瘤环境中分泌多种细胞因子。 MSCs还可通过与邻近肿瘤细胞的物理接触通过细胞间信号传导直接作用,并最终决定肿瘤的命运。除此之外,一些研究表明MSCs需要外泌体依赖的特殊递送系统。外泌体是内吞起源的小(50-100nm)囊泡,很多细胞类型在细胞外环境中会释放外泌体。最近报道,外泌体还含有信使RNA(mRNA)和microRNA,然后转移到靶癌细胞,在靶细胞参与翻译抑制或RNA沉默。总之,BM-MSCs在许多肿瘤过程中起着至关重要的作用。然而,BM-MSC衍生的外泌体如何影响肿瘤干细胞尚不清楚。

 

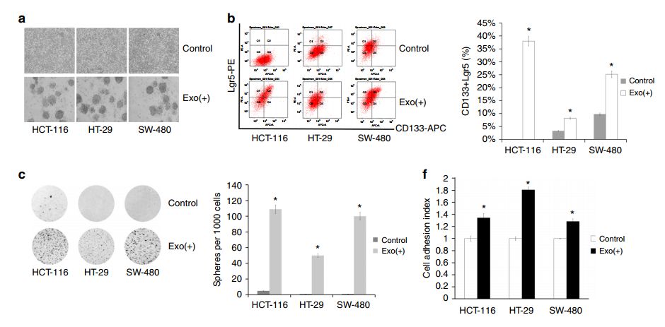
研究人员从BM-MSC分离外泌体并使用这些外泌体来处理结肠癌细胞(HCT-116,HT-29和SW-480)。通过细胞表面标记(CD133和Lgr5)和功能测定比较结肠癌CSC的干性,例如化学抗性、集落形成、细胞粘附、侵袭和肿瘤形成。研究人员进行了microRNA阵列研究结肠癌细胞、BM-MSCs和共培养细胞之间的外泌体microRNA表达的差异,并进行了基因靶标的功能和分子分析。结果发现,BM-MSC衍生的外泌体含有不同的microRNA,包括miR-142-3p,能够增加结肠癌细胞群体中的CSC的数量。从BM-MSC衍生的外泌体中降低miR-142-3p表达能够明显降低结肠癌CSC的群体。在机制上发现Numb是miR-142-3p的靶基因,并且miR-142-3p通过下调Numb促进Notch信号传导途径。结果表明,BM-MSC衍生的外泌体通过miR-142-3p促进结肠癌干细胞样特性。 

图:BM-MSC衍生的外泌体促进结肠癌细胞的干细胞样特性

 

参考文献:

Li H, Li F. Exosomes from BM-MSCs increase the population of CSCsvia transfer of miR-142-3p. Br J Cancer. 2018 Sep 17. 

科研学习班了解一下~ ~(点击详细了解)

英语差、零基础就和SCI没缘分吗?NoNoNo

资深润色主编手把手教你如何进行SCI写作

没有任何实验数据,这篇近3分的SCI是怎么发表的!?

芯片及测序高通量数据关键靶标基因筛选分析学习班

不做实验,不写meta分析,轻轻松松发40多篇SCI

第三期肠道菌与代谢课题设计与国自然基金专题学习班

2019国自然基金标书构思及撰写经验分享会

无实验无数据没关系,挖掘别人的数据发表自己的文章

不做实验,不写meta分析,用这个方法轻轻松松发多篇SCI论文

回复“外泌体” 阅读外泌体最新科研进展及动态

回复“EV 阅读 2016-2018年This Week in Extracellular Vesicles

回复“盘点” 阅读 外泌体领域十大前沿进展盘点

登录查看更多
0

相关内容

《计算机科学中的数学结构》是一本理论计算机科学杂志,主要研究数学和数学逻辑结构方面的思想在计算机科学中的应用。该杂志旨在弥合理论贡献和软件设计之间的差距,出版高标准和广泛调查的原始论文,在计算的所有领域都有独到的观点,前提是思想或结果来自逻辑、代数、几何学,范畴理论或其他领域的逻辑和数学构成了这项工作的基础。该杂志欢迎基于特定数学结构(如拓扑和序理论结构)的使用以及基于证明理论概念或结果的计算应用。该杂志还将接受在计算机科学、量子物理、数学和信息理论等跨学科领域的贡献。特别是将审议关于量子信息处理和通信以及量子语言设计中的相关问题的论文。该杂志还对表观遗传学现象的计算模型、蛋白质-蛋白质相互作用、分子级联中的随机性等论文感兴趣。在胚胎发生和进化的后基因组观点的广泛框架内,系统生物学的数学方法将受到欢迎。官网链接:https://www.cambridge.org/core/journals/mathematical-structures-in-computer-science
【ICMR2020】持续健康状态接口事件检索
专知会员服务
18+阅读 · 2020年4月18日
专知会员服务
29+阅读 · 2020年3月6日
【学科交叉】抗生素发现的深度学习方法
专知会员服务
25+阅读 · 2020年2月23日
【2019-26期】This Week in Extracellular Vesicles
外泌体之家
11+阅读 · 2019年6月28日
Science:脂肪细胞外泌体对巨噬细胞发挥调节功能
外泌体之家
19+阅读 · 2019年3月7日
浅谈外泌体抑制剂——鞘磷脂酶抑制剂GW4869
外泌体之家
8+阅读 · 2018年12月19日
外泌体相比干细胞的优势是什么?
外泌体之家
43+阅读 · 2018年11月15日
Self-Attention Graph Pooling
Arxiv
13+阅读 · 2019年6月13日
Few-shot Adaptive Faster R-CNN
Arxiv
3+阅读 · 2019年3月22日
Arxiv
3+阅读 · 2017年7月6日
VIP会员
Top
微信扫码咨询专知VIP会员