【JTO】肠道菌群多样性影响中国NSCLC患者免疫治疗的疗效?陆舜教授团队首次发文证实

2019 年 5 月 9 日 肿瘤资讯

探寻免疫治疗潜在的疗效预测标志物,进而筛选免疫治疗优势人群是目前的研究热点。近期一些研究显示肠道微生物可以通过介导不同的免疫反应,影响免疫治疗效果,因此可以作为免疫治疗效果的潜在预测标志物。鉴于不同种族人群肠道菌群的多样性和组成存在差异,因此有必要在中国人群中进一步探索这一关系。近期,陆舜教授团队在JTO杂志发文,探索了中国非小细胞肺癌(NSCLC)患者中,肠道菌群多样性和免疫治疗疗效的关系。

               
陆舜
教授

上海交通大学附属胸科医院肿瘤科(上海市肺部肿瘤临床医学中心)主任、主任医师、博士生导师
国际肺癌研究会官方杂志Journal of Thoracic Oncology 副主编
The Oncologist 杂志编委
国务院特殊津贴获得者
国家重点项目首席专家
中国抗癌协会肺癌专业委员会主任委员
希思科基金会副理事长
中国医药生物技术协会精准医疗分会副主任委员
中国医师协会临床精疗医学专业委员会委员
中国抗癌协会姑息治疗委员会委员
上海市医学会肿瘤学会主任委员
上海市医师协会肿瘤科分会副会长,肿瘤内科规培组长
上海市医学会理事
上海市抗癌协会理事
上海市领军人才
上海市优秀学术带头人

背景

抗PD-1/L1单抗在晚期NSCLC显示出鼓舞人心的疗效,相比于化疗,免疫治疗在一线和二线治疗中显示出较好的疗效。目前,以及有5个PD-1/L1单抗获批用于11个瘤种,包括NSCLC。PD-1单抗纳武利尤单抗于2015年获得美国FDA批准上市,2018年,基于CheckMate-078研究结果纳武利尤单抗在中国获批上市。然而,仅20%的晚期NSCLC患者可以从免疫治疗中获益,但超过50%的患者会出现治疗相关不良事件(TRAE),其中3~4度的不良事件(AE)发生率为10%。鉴于这一药物价格昂贵,但获益人群相对较少,且可能引发严重的副作用,探寻能够从免疫治疗中获益的患者异常重要。

目前关于免疫治疗潜在的疗效预测标志物包括PD-L1表达、肿瘤突变负荷(TMB)、非同义突变、新抗原、肿瘤组织中CD8+T细胞数目、错配修复基于缺陷或微卫星高度不稳定、微生物、代谢谱等。人体肠道中有超过10种微生物,数目超过宿主细胞的10倍。越来越多的证据支持,肠道微生物可以通过影响系统性免疫反应,进而影响人体健康。近期一些研究显示肠道微生物可以通过介导不同的免疫反应,影响免疫治疗疗效,因此可以作为免疫治疗效果的潜在预测标志物。在接受PD-1单抗治疗的黑色素瘤患者中,治疗有响应和无响应人群,肠道微生物的多样性和组成具有显著差异。在一个包括60例晚期NSCLC患者的队列中,对PD-1单抗治疗有响应的患者表现出Akkermansia muciniphila 菌群的富集。然而,这些研究都是来自西方人群,不同种族人群中肠道微生物的组成存在显著差异。因此,有必要在中国NSCLC患者中探寻肠道菌群多样性和免疫治疗疗效的关系。

方法

研究从CheckMate-078和CheckMate-870两个临床试验中招募晚期NSCLC。入组患者均为IIIB~IV期,既往接受过1~2线治疗后进展的患者。患者接受纳武利尤单抗(3mg/kg,q2w)治疗直至疾病进展或不可耐受的毒性。同时记录患者近2个月来的抗生素使用情况(开始纳武利尤单抗治疗前后各1个月)。分别在开始治疗前和治疗后每2周收集1次大便样本。为了分析患者的系统性免疫表型,同时分离了患者的外周血单核细胞。

结果

研究共入组了42例中国晚期NSCLC,所有患者均随访直至死亡。其中1例患者在接受单次纳武利尤单抗治疗后死亡,2例失访,2例患者因为3~4度AE停止治疗,剩余37例患者纳入分析。23例取得疾病部分缓解(PR)或疾病稳定(SD)的患者定义为治疗有响应人群(R),其余14例在第一次临床评估为疾病进展(PD)的患者定义为无响应人群(NR)。基线时共收集了25例患者的大便样本,其中R和NR人群分别为13例和12例(图1)。除吸烟史外,R和NR人群的基线特征均衡。本研究中共11例(29.7%)的患者在近2个月内使用过抗生素,R和NR人群中,使用和未使用抗生素的患者比例相似,见表1。

图1 研究入组流程图

表1 患者的基线特征

基线肠道菌群多样性与纳武利尤单抗更好的疗效相关

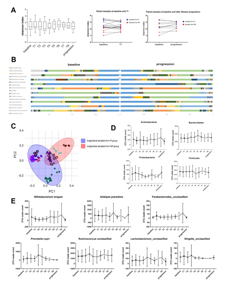
采用16S rRNA基于测序以评估大便标本中的肠道菌群谱。结果显示,采用Shannon指数(P=0.008)和Inverse Simpson指数(P=0.0257),R人群(n=13)相比于NR人群(n=12),肠道菌群多样性显著更高(图2A)。在T1时间点时,与基线相似,R人群相比于NR人群,Shannon指数显著更高(P=0.031),然而Inverse Simpson指数两组无显著差异,虽然R人群中有显著更高的趋势(图2A)。

进一步根据Shannon指数(ROC曲线计算cut-off值为2.31)将肠道菌群多样性划分为高和低两组,比较两组患者的PFS。结果显示,多样性高组患者相比于低组患者,接受纳武利尤单抗治疗的PFS显著更长,mPFS分别为209天和52天,P=0.005(图2C)。多因素Cox比例风险模型分析显示,Shannon指数是PFS的独立预测因子,HR 4.2 (95% CI 1.42~12.3, P=0.009;表2)。

图2 肠道菌群多样性与纳武利尤单抗治疗效果的关系

表2 PFS的单因素和多因素分析

肠道菌群组成差异与纳武利尤单抗疗效的关系

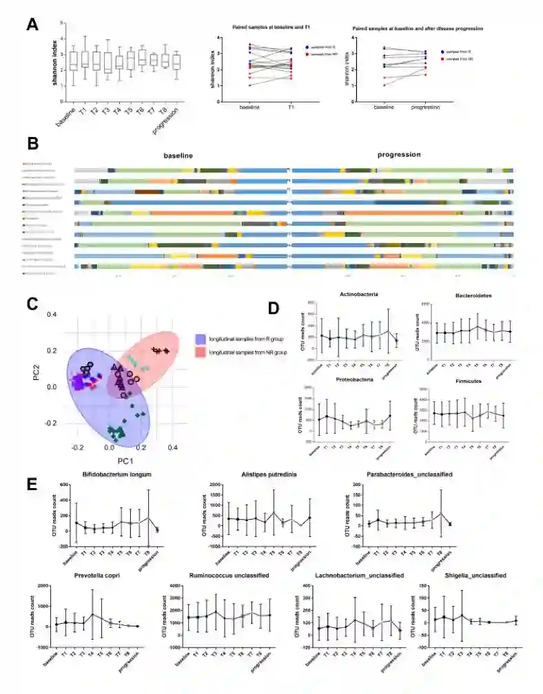
为了进一步评估肠道菌群组成是否与纳武利尤单抗疗效相关,研究者评估了R和NR人群肠道细菌组成的相对丰度(门、类、族、属和种水平)。在本研究中人群中,以拟杆菌、厚壁菌门、变形菌门和放线菌为主,R和NR人群基线和治疗后的肠道菌群在门水平无显著差异。但在属水平,R和NR人群基线标本中,7个肠道菌群丰度存在显著差异(图3A)。在NR人群中, 瘤胃球菌属富集(图3B),而在R人群中,富集Alistipes putredinis 菌属等。在R人群的基线和T1时点标本中,两类细菌即隆根菌和Prevotella corpri 显著富集(图3C)。

图3 肠道菌群组成差异与纳武利尤单抗疗效的关系

纳武利尤单抗治疗过程中肠道菌群组成稳定

本研究中在不同时点收集了患者的粪便标本,因此可以进行连续分析。结果显示,基线至不同时间点(T1~T8),包括进展时,Shannon多样性指数保持稳定(图4A)。基线和T1时点或基线和进展时的配对样本,也未显示出Shannon指数的显著差异。研究同时分析了基线和进展时10对配对样本中,肠道菌群在属水平的组成比较,如图4B显示,肠道菌群组成相似。聚类分析显示,虽然单一患者不同时点的肠道菌群聚类较好,但R和NR人群确明显分离(图4C)。更为精准的分析显示,主要细菌门类在不同时间点保持稳定。

图4 纳武利尤单抗治疗过程中肠道菌群组成变化

肠道菌群谱和外周血免疫特征的相关性

鉴于肠道菌群可能通过部分调节系统性免疫反应进而影响治疗效果,研究同时分析了20例患者基线时的外周血T细胞和NK细胞。相关分析显示,Shannon多样性指数与一些CD8+T细胞和NK细胞谱显著正相关。在T细胞中,CD45RO+CD8+效应记忆T细胞亚群和其他功能亚群,如GZMB+CD45RO+CD27+CD8+T细胞、GZMB+CD45RO+CD27-CD8+T与Shannon指数显著相关。此外,CD8+细胞表达的特异性标志物,如Ki-67、TIM-3和ICOS也与Shannon指数显著相关。总的NK细胞百分比和PD-1+GZMB+NK细胞与Shannon指数也显著相关。

结论和讨论

本研究在中国NSCLC患者队列中观察到肠道菌群多样性与纳武利尤单抗更好的疗效相关。当然,仍需要更多的研究进一步验证,若这一结果在其他研究中得到证实,则提示我们,在免疫治疗前调节肠道菌群可能可以增加免疫治疗的疗效。

陆舜教授点评:

该项研究主要是探索肠道菌群影响肺癌免疫治疗疗效作用的机制。众所周知,影响肺癌免疫治疗的疗效因素可能有以下四个方面:第一,人体免疫系统自身的免疫功能;第二,肿瘤;第三,肿瘤微环境;第四,肿瘤的环境因素,包括肠道菌群等都可能与免疫治疗效果有关。既往西方人群的数据显示肠道菌群与黑色素瘤、肾癌等的免疫治疗效果都有一定的关系,肠道菌群影响肺癌免疫治疗效果的动物模型也证实了这一结果,但是动物的肠道菌群和人是不一样的,甚至饮食习惯的不一样都会影响肠道菌群的多样性和数量。我们知道,影响肠道菌群的因素包括宿主自身的遗传基因、地理、饮食、生活习惯等,因此,我们亟需在中国人群中探索肠道菌群和免疫治疗效果的相关性。

我们这项研究是从CheckMate-078和CheckMate-870两个临床试验中招募晚期NSCLC患者,入组的均为ⅢB~Ⅳ期,二线治疗后进展的患者。同时记录患者近2个月来的抗生素使用情况(开始纳武利尤单抗治疗前后各1个月)。分别在开始治疗前和治疗后每2周收集1次大便样本进行肠道菌群的检测,包括了传统的微生物培养、基因组测序(16S rRNA),分析肠道菌群的多样性,包括了细菌组成门、类、族、属和种水平的相对丰度。

研究发现肠道菌群的多样性能够很好地提示患者PFS获益程度,两者具有显著相关性,多样性高组患者较多样性低组患者接受纳武利尤单抗治疗的PFS显著延长,两组中位PFS分别为209天和52天,P=0.005。另外,菌群的组成差异分析也显示,有效组(R)和无效组(NR)组肠道菌群丰度存在显著差异。进一步行肠道菌群谱和外周血免疫特征的相关性分析,结果证实了机体肠道菌群的多样性、种类与患者免疫治疗的疗效关系,即菌群多样性越高,患者免疫治疗的疗效越佳,并且随着治疗的进行,同一患者肠道菌群的门类能够保持一定的稳定性。

鉴于肠道菌群可能通过部分调节系统性免疫反应进而影响治疗效果,研究同时分析了20例患者基线时的外周血T细胞和NK细胞。相关分析显示,Shannon多样性指数与CD8+T细胞和NK细胞谱显著正相关。研究从分子机制方面再次证实了肠道菌群的多样性可以影响疗效,而随后的小鼠模型动物实验也证实了这一结果,达到了抑制肿瘤生长的效果。未来,这一研究结果或许可以用来指导临床患者免疫治疗。


参考文献

Yueping Jin, Hui Dong, Liliang Xia, et al. The diversity of gut microbiome is associated with favorable responses to anti-PD-1 immunotherapy in Chinese non-small cell lung cancer patients[J]. Journal of Thoracic Oncology, 2019. 

责任编辑:肿瘤资讯-Elena

登录查看更多
8

相关内容

【复旦大学-SP2020】NLP语言模型隐私泄漏风险
专知会员服务
25+阅读 · 2020年4月20日
【学科交叉】抗生素发现的深度学习方法
专知会员服务
25+阅读 · 2020年2月23日
广东疾控中心《新型冠状病毒感染防护》,65页pdf
专知会员服务
19+阅读 · 2020年1月26日
【华侨大学】基于混合深度学习算法的疾病预测模型
专知会员服务
97+阅读 · 2020年1月21日
Arxiv
3+阅读 · 2017年7月6日
VIP会员
Top
微信扫码咨询专知VIP会员