来源:CCSA TC601大数据技术标准推进委员会   日前,《数据资产管理实践白皮书(6.0版)》正式发布。白皮书是大数据技术标准推进委员会在数据资产管理领域的系列研究报告,从2017年开始已连续6年发布,成为了国内数据资产管理的“风向标”。   《数据资产管理实践白皮书(6.0版)》在《数据资产管理实践白皮书(5.0版)》的基础上,结合2022年数据资产管理领域政策和行业动向,持续跟踪各行业典型方法和实践案例,更新了数据资产管理的理念和方法,对数据资产管理领域的发展现状和趋势进行了总结,有助于企业了解自身所处的发展阶段,更好的拟定下一步建设思路。     目前,数据是资产已成为共识,数据资产管理理论框架日趋成熟,越来越多的企业开展数据资产管理工作,推动企业数字化转型。但是与此同时,我们也应认识到多数企业仍停留在数据资产管理发展初期,仍然面临数据资产管理内驱力不足、数据资产管理与业务发展存在割裂、数据资产难于持续运营等问题。   为指导企业解决以上问题,本白皮书总结了数据资产管理活动职能的核心理念与实践要点,提出了战略规划、组织架构、制度体系、平台工具、长效机制五大数据资产管理保障措施,提倡企业体系化开展数据资产管理工作,提升数据资源化效率,创新数据资产化模式,引导企业充分融入数据要素市场发展,加速数据资产价值释放。   什么是数据资产?

  数据资产(Data Asset)是指由组织(政府机构、企事业单位等)合法拥有或控制的数据,以电子或其他方式记录,例如文本、图像、语音、视频、网页、数据库、传感信号等结构化或非结构化数据,可进行计量或交易,能直接或间接带来经济效益和社会效益。要对数据进行主动管理并形成有效控制。   在组织中,并非所有的数据都构成数据资产,数据资产是能够为组织产生价值的数据,数据资产的形成需本白皮书是从数据价值性视角出发定义数据资产,涉及主体包括政府机构与企业事业单位(重点讨论企业),并不严格区分数据资产的经济效益和社会效益。     此外,由于数据资产具有传统资产所不具备的其它特征,因此,其价值的评估和计量并不完全遵从既有的会计、经济相关准则与标准,仍需要结合实践经验进行不断的探索和创新。   数据资产管理演进

  信息化时代:

  数据被视为业务记录的主要载体,数据管理与业务系统、管理系统(包括企业资源规划系统ERP、自动办公系统 OA、管理信息系统 MIS、客户关系管理系统 CRM、人力资源管理系统 HRM 等)的建设和维护相结合,数据管理具备一定的业务含义,数据管理工作多集中于局部业务领域的流程改善。   大数据时代:

  数据意识与数据价值的逐步提升,数据规模持续增加,技术成本投入下降,越来越多的组织搭建大数据平台,实现数据资源的集中存储和管理,组建数据管理团队,数据管理的重要性和必要性日益凸显,数据管理推动组织业务发展的作用逐步显现。   数据要素化时代:

  数据作为资产的理念正在共识,数据管理演变为对数据资产的管理,以提升数据质量和保障数据安全为基础要求,围绕数据全生命周期,统筹开展数据管理,以释放数据资产价值为核心目标,制定数据赋能业务发展战略,持续运营数据资产。   数据资产管理难点

  一是数据资产管理内驱动力不足。

  对于多数组织而言,仍面临数据资产管理价值不明显、数据资产管理路径不清晰、数据文化不完善等问题,管理层尚未达成数据战略共识,业务部门等数据使用方缺少有效的数据应用方法,短时期内数据资产管理投入产出比较低,导致组织开展数据资产管理内驱动力不足。     二是数据资产管理与业务发展存在割裂。

  战略层面不一致,多数企业并未在企业发展规划中给予数据资产管理应有的组织地位和资源配置,未体现数据资产管理与业务结合的方式与路径。同时,组织层面不统一,数据资产管理团队与业务团队缺乏有效的协同机制,使数据资产管理团队不清楚业务的数据需求,业务团队不知道如何参与数据资产管理工作。     三是数据质量难以及时满足业务预期。

  目前多数企业面临数据质量不达预期、质量提升缓慢的问题。究其原因,主要包括以下三个方面:一是未进行源头数据质量治理,“垃圾”数据流入大数据平台;二是数据资产管理人员未与数据使用者之间形成协同,数据质量规则并未得到数据生产者或数据使用者的确认;三是数据质量管理的技术支持不足,手工操作在数据质量管理中占比较高,导致数据质量问题发现与整改不及时。     四是数据资产无法持续运营。

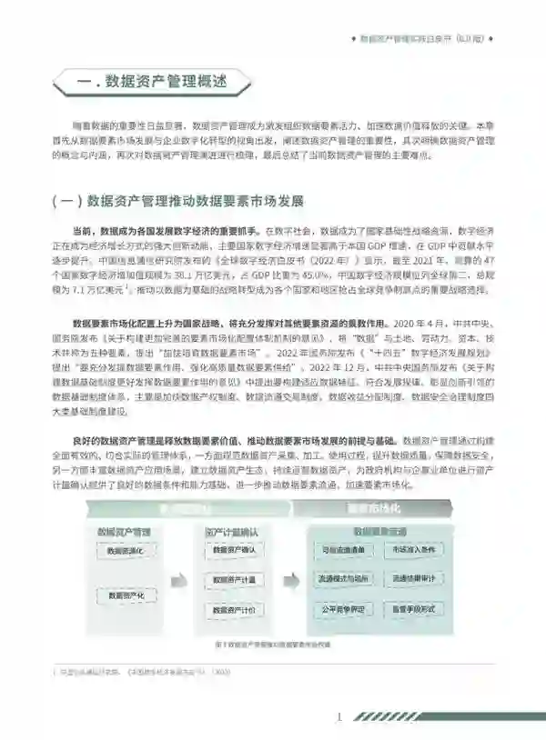
  由于多数组织仍处于数据资产管理的初级阶段,尚未建立数据资产运营的理念与方法,难以充分调动数据使用方参与数据资产管理的积极性,数据资产管理方与使用方之间缺少良性沟通和反馈机制,降低了数据产品的应用效果。   五是数据安全风险加剧,安全合规要求日益复杂。     2022 年,数据泄露事件占比攀升至 51.7%。此外,对个人信息交易需求的增加扩大了数据安全风险来源,从交易信息类型来看,涉及个人信息数据买卖的交易占比达到 55.6%(其余两大类交易信息包括商业机密数据、内网管理信息数据,占比分别为 19.3% 和 11.7%)。   数据资产运营

  数据资产运营是指通过对数据服务、数据流通情况进行持续跟踪和分析,以数据价值管理为参考,从数据使用者的视角出发,全面评价数据应用效果,建立科学的正向反馈和闭环管理机制,促进数据资产的迭代和完善,不断适应和满足数据资产的应用和创新需求。 * 建立可共享可复用的数据资产体系,构建多层级数据资产目录,是开展数据资产运营的基础和前提。

丰富数据服务形式,满足内外部数据使用方需求,提升数据资产运营效果。

扩宽数据用户,扩大数据场景是开展数据资产运营有效方式。

创新商业模式,促进数据价值变现。

政务数据授权运营属于政府数据向社会流通的一种新模式,对于推动政府数据开发利用、释放数据的潜藏价值起到关键作用。

数据资产管理总结与展望

  当前,数据资产管理呈现蓬勃发展的态势,为数据要素市场的发展提供强劲动力,为数字经济发展奠定良好基础。在国家规划的大力推动下,在行业政策的有效指导下,我们期待数据资产管理将稳步前进,促进数据资产价值将进一步释放。 * **明确责权利,有效推进管理。**明确数据资产管理角色与职责,从业务侧出发确定数据资产的责任人,构建数据资产管理认责体系;制定数据发展战略,统筹规划数据资产管理,逐步建立健全包括数字型人才、管理型人才、技术型人才、业务型人才的团队;开展数据资产管理过程管理,优化管理资源,提高管理效率。

**合理引进技术,提升敏捷能力。**在数据资产管理的过程中,合理引进包括云计算、人工智能、机器学习、知识图谱等创新技术,进一步提升数据资产管理的智能化、自动化水平,降低数据资产管理的人力投入与风险成本;建立数据资产管理敏捷组织和敏捷机制,采用 DataOps 敏捷技术,及时响应业务和需求的变化。

**着眼业务发展,释放数据价值。**从业务侧出发制定数据资产标准规则,确定数据资产质量预期水平;明确数据资产的业务应用场景,增强数据决策的准确性和实时性,满足业务的数据需求;评估数据资产价值,构建数据资产运营体系,建立科学的正向反馈和闭环管理机制,提高数据资产的服务和应用效果。

**加强数据合规,注重风险风控。**遵循《网络安全法》、《数据安全法》和《个人信息保护法》相关要求,构建数据安全管理体系,形成数据安全分类分级标准,覆盖数据资产管理全流程、各环节;制定数据资产管理的风险应急机制,开展数据安全合规内外部审计,确保数据资产安全可控。

**持续迭代完善,形成良性闭环。**培养数据文化,提高数据素养,鼓励业务人员参与数据资产的管理与应用,构建良好的沟通与协作机制;开展常态化数据资产管理检查,建立数据资产管理基线,定期总结问题形成业务案例,发起多方讨论商议,不断优化数据资产管理策略和路径。

具体内容如下

成为VIP会员查看完整内容
46

相关内容

《数据中台交付标准化》白皮书
专知会员服务
126+阅读 · 2022年3月21日
数据资产管理实践白皮书(5.0版)
专知会员服务
56+阅读 · 2022年1月11日
数据资产化前瞻性研究白皮书
专知会员服务
48+阅读 · 2021年11月19日
专知会员服务
87+阅读 · 2021年7月21日
专知会员服务
66+阅读 · 2021年7月1日
专知会员服务
149+阅读 · 2021年6月1日
绷紧数据安全这根弦:《数据安全法》实施参考(第一版)发布
CCF计算机安全专委会
2+阅读 · 2022年4月22日
数字文明时代 构建数据安全新能力
CCF计算机安全专委会
2+阅读 · 2022年4月11日
【数字化转型】华为数字化转型实践
产业智能官
11+阅读 · 2020年2月22日
国家自然科学基金
4+阅读 · 2014年12月31日
国家自然科学基金
18+阅读 · 2014年12月31日
国家自然科学基金
4+阅读 · 2013年12月31日
国家自然科学基金
0+阅读 · 2013年12月31日
国家自然科学基金
2+阅读 · 2012年12月31日
国家自然科学基金
0+阅读 · 2011年12月31日
国家自然科学基金
3+阅读 · 2009年12月31日
国家自然科学基金
2+阅读 · 2009年12月31日
国家自然科学基金
1+阅读 · 2008年12月31日
Arxiv
76+阅读 · 2022年3月26日
已删除
Arxiv
33+阅读 · 2020年3月23日
VIP会员
相关VIP内容
《数据中台交付标准化》白皮书
专知会员服务
126+阅读 · 2022年3月21日
数据资产管理实践白皮书(5.0版)
专知会员服务
56+阅读 · 2022年1月11日
数据资产化前瞻性研究白皮书
专知会员服务
48+阅读 · 2021年11月19日
专知会员服务
87+阅读 · 2021年7月21日
专知会员服务
66+阅读 · 2021年7月1日
专知会员服务
149+阅读 · 2021年6月1日
相关资讯
相关基金
国家自然科学基金
4+阅读 · 2014年12月31日
国家自然科学基金
18+阅读 · 2014年12月31日
国家自然科学基金
4+阅读 · 2013年12月31日
国家自然科学基金
0+阅读 · 2013年12月31日
国家自然科学基金
2+阅读 · 2012年12月31日
国家自然科学基金
0+阅读 · 2011年12月31日
国家自然科学基金
3+阅读 · 2009年12月31日
国家自然科学基金
2+阅读 · 2009年12月31日
国家自然科学基金
1+阅读 · 2008年12月31日
微信扫码咨询专知VIP会员