来源:人民网   日前,人民网财经研究院、至顶科技联合发布《开启智能新时代:2024年中国AI大模型产业发展报告》(以下简称《报告》),对于AI大模型产业发展背景、产业发展现状、典型案例、挑战及未来趋势等方面进行了系统全面的梳理,为政府部门、行业从业者以及社会公众更好地了解AI大模型产业提供参考。  

政策、技术、市场驱动AI大模型产业发展

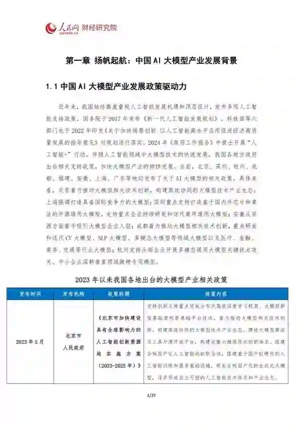
  近年来,我国始终高度重视人工智能发展机遇和顶层设计,发布多项人工智能支持政策。国务院于2017年发布《新一代人工智能发展规划》,科技部等六部门于2022年印发《关于加快场景创新以人工智能高水平应用促进经济高质量发展的指导意见》对规划进行落实。2024年《政府工作报告》中提出开展“人工智能+”行动。   伴随人工智能领域大模型技术的快速发展,我国不少地方政府出台相关支持政策,加快大模型产业的持续发展。当前,北京、上海、广东、安徽、福建和深圳、杭州、成都等地均发布了AI大模型的相关产业政策。   《报告》认为,中国AI大模型产业发展源于多领域的广泛需求,例如来自办公、制造、金融、医疗、政务等场景中降本增效、生产自动化、降低风险、提高诊断准确率、提高政务服务效率等诉求。相关领域的创新和发展共同推动着中国AI大模型产业的蓬勃发展,预示着未来更广阔的市场前景。   中国AI大模型产业呈现蓬勃发展的态势

  《报告》对目前的AI大模型按照部署方式进行了划分,主要分为云侧大模型和端侧大模型两类。具体而言,云侧大模型分为通用大模型和行业大模型;端侧大模型主要有手机大模型、PC大模型。   伴随多家科技厂商推出的AI大模型落地商用,各类通用、行业以及端侧大模型已在多个领域取得了显著的成果,如在金融、医疗、政务等领域,AI大模型已成为提升服务质量和效率的重要手段。   我国具有代表性的通用AI大模型主要包含科大讯飞的讯飞星火认知大模型、百度公司的文心一言大模型、阿里巴巴的通义千问大模型等;行业AI大模型主要涵盖蜜度的文修大模型、容联云的赤兔大模型、用友的YonGPT大模型;同时具有云侧和端侧大模型的端云结合AI大模型主要有vivo的蓝心大模型;端侧AI大模型主要以蔚来的NOMIGPT大模型为代表。   中国AI大模型产业发展仍存多方面挑战

  大模型产业遭遇算力瓶颈。随着AI大模型规模呈现指数级增长,训练大模型越发依赖高性能AI芯片。国内AI高性能芯片市场受进口限制和国内技术瓶颈的双重影响,大模型产业发展受到算力层面的一些制约。   主流大模型架构仍存在诸多局限。首先,Transformer架构消耗的算力资源普遍较大;其次,基于Transformer架构的大模型对存储设备的要求也更高。   高质量的训练数据集仍需扩展。国内的AI大模型数据主要来自互联网、电商、社交、搜索等渠道,存在数据类型不全面,信息可信度不高等问题。整体来看,我国可用于大模型训练的中文数据库体量严重不足。   大模型爆款应用尚未出现。国内的AI大模型产业至今没有出现爆款级应用,原因在于尚未找到商业化思路,缺乏满足客户需求的个性化应用。我国大模型产业要推出爆款级应用,势必要在应用领域做深做细,让每一个用户都可以充分享受到大模型所带来的真正便利。  

展望中国AI大模型四大产业趋势

  AI大模型的出现,使得利用人工智能技术来生成内容,从“可用”跨越到“好用”。未来,人工智能生成内容从“好用”到“高效”,也许会再经历一次或多次技术范式的颠覆。同时,《报告》提出了中国AI大模型四大产业趋势展望:   AI云侧与端侧大模型满足不同需求,C端用户将成为端侧的主要客群   强大的算力和海量的训练数据库,支撑大语言模型高参数,云侧大模型能够提供语言理解、知识问答、数学推理、代码生成等能力。   一方面,面向C端个人用户,云侧大模型提供智能问答、文本生成、图片生成、视频生成等功能。另一方面,面向B端企业用户,云侧大模型变革企业传统业务模式,提供营销、客服、会议记录、文本翻译、预算管理等个性化服务。   AI大模型趋于通用化与专用化,垂直行业将是大模型的主战场   与通用大模型相比,行业大模型具有专业性强、数据安全性高等特点,未来大模型真正的价值体现在更多行业及企业的应用落地层面。   一方面,行业大模型将通用大模型用于形成多领域能力的资源集中于特定领域,模型参数相对较小,对于企业落地而言具有显著的成本优势。另一方面,行业大模型结合企业或机构内部数据,为B端用户的实际经营场景提供服务,能更加体现模型对于机构的降本增效作用。   AI大模型将广泛开源,小型开发者可调用大模型能力提升开发效率   小型开发者通过调用大模型能力,大幅提升编程效率,进一步推动AI应用落地。   一方面,小型开发者可基于大模型进行项目、应用以及插件等开发工作,不再局限于算力资源、无需进行复杂的模型训练、调参,轻松实现应用落地。另一方面,小型开发者利用大模型技术提升开发效率,通过在代码工具中集成大模型能力,辅助完成部分重复性工作,为开发人员提供量身定制的代码建议,还可以自动检测代码中的Bug,并生成相应的测试用例,缩短工程师开发流程中的编码和纠错时间。   AI高性能芯片不断升级,AI大模型产业生态体系将不断完善   在大模型场景下,AI高性能芯片主要用于大模型的训练环节,芯片性能的强弱直接影响大模型的性能和表现。在全球AI高性能芯片市场中,英伟达的芯片产品采用最前沿半导体工艺和创新GPU架构保持行业的领先地位。   《报告》认为,AI大模型可以创造新价值、适应新产业、重塑新动能,是加快发展新质生产力的关键要素。面对未来,我国需进一步加强资源与研发力量的统筹,强化大模型在发展中的场景牵引作用,促进经济社会的高质量发展,以实现大模型技术的高质量应用突破,驱动实体经济的蝶变和产业变革。   具体内容如下

成为VIP会员查看完整内容
145

相关内容

大模型是基于海量多源数据打造的预训练模型,是对原有算法模型的技术升级和产品迭代,用户可通过开源或开放API/工具等形式进行模型零样本/小样本数据学习,以实现更优的识别、理解、决策、生成效果和更低成本的开发部署方案。
2024年中国大模型评测报告
专知会员服务
130+阅读 · 2024年4月7日
中国大模型落地应用案例集(2023),119页pdf
专知会员服务
315+阅读 · 2024年1月10日
2023中国AI技术变革白皮书
专知会员服务
93+阅读 · 2023年10月18日
2023全球数字科技发展研究报告
专知会员服务
64+阅读 · 2022年12月27日
全球工业互联网创新发展报告
专知会员服务
41+阅读 · 2022年11月17日
数字政府行业趋势洞察(2022年)
专知会员服务
58+阅读 · 2022年8月17日
中小企业数字化转型分析报告
专知会员服务
62+阅读 · 2022年5月10日
中国信通院《新型智慧城市产业图谱研究报告》
专知会员服务
33+阅读 · 2022年3月9日
中国AI+材料科学产业应用研究报告,41页pdf
专知会员服务
58+阅读 · 2021年12月6日
专知会员服务
101+阅读 · 2021年8月8日
重磅!AI框架发展白皮书(2022年),44页pdf
专知
28+阅读 · 2022年2月27日
《2021—2022中国大数据产业发展报告》
专知
12+阅读 · 2022年1月23日
6G全球进展与发展展望白皮书,35页pdf
专知
20+阅读 · 2021年5月8日
报告 | 绿色制造标准化白皮书(2019年版)(附PDF下载)
走向智能论坛
11+阅读 · 2019年9月10日
腾讯85页PPT“智能+”产业报告
物联网智库
52+阅读 · 2019年5月1日
报告 | 5G十大细分应用场景研究报告(附PPT图片)
走向智能论坛
19+阅读 · 2019年4月24日
艾瑞咨询2019中国智慧城市发展报告,附PPT下载
智能交通技术
25+阅读 · 2019年4月18日
国家自然科学基金
0+阅读 · 2014年12月31日
国家自然科学基金
0+阅读 · 2014年12月31日
国家自然科学基金
5+阅读 · 2014年12月31日
国家自然科学基金
0+阅读 · 2014年12月31日
国家自然科学基金
0+阅读 · 2014年12月31日
国家自然科学基金
1+阅读 · 2014年12月31日
国家自然科学基金
12+阅读 · 2013年12月31日
Arxiv
174+阅读 · 2023年4月20日
A Survey of Large Language Models
Arxiv
492+阅读 · 2023年3月31日
Arxiv
81+阅读 · 2023年3月26日
Arxiv
177+阅读 · 2023年3月24日
Arxiv
25+阅读 · 2023年3月17日
VIP会员
相关VIP内容
2024年中国大模型评测报告
专知会员服务
130+阅读 · 2024年4月7日
中国大模型落地应用案例集(2023),119页pdf
专知会员服务
315+阅读 · 2024年1月10日
2023中国AI技术变革白皮书
专知会员服务
93+阅读 · 2023年10月18日
2023全球数字科技发展研究报告
专知会员服务
64+阅读 · 2022年12月27日
全球工业互联网创新发展报告
专知会员服务
41+阅读 · 2022年11月17日
数字政府行业趋势洞察(2022年)
专知会员服务
58+阅读 · 2022年8月17日
中小企业数字化转型分析报告
专知会员服务
62+阅读 · 2022年5月10日
中国信通院《新型智慧城市产业图谱研究报告》
专知会员服务
33+阅读 · 2022年3月9日
中国AI+材料科学产业应用研究报告,41页pdf
专知会员服务
58+阅读 · 2021年12月6日
专知会员服务
101+阅读 · 2021年8月8日
相关资讯
相关基金
国家自然科学基金
0+阅读 · 2014年12月31日
国家自然科学基金
0+阅读 · 2014年12月31日
国家自然科学基金
5+阅读 · 2014年12月31日
国家自然科学基金
0+阅读 · 2014年12月31日
国家自然科学基金
0+阅读 · 2014年12月31日
国家自然科学基金
1+阅读 · 2014年12月31日
国家自然科学基金
12+阅读 · 2013年12月31日
微信扫码咨询专知VIP会员