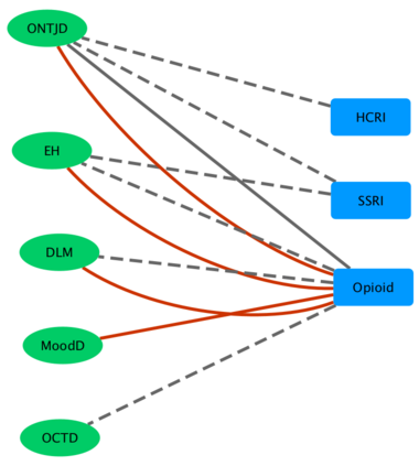
Opioid Use Disorder (OUD) is a public health crisis costing the US billions of dollars annually in healthcare, lost workplace productivity, and crime. Analyzing longitudinal healthcare data is critical in addressing many real-world problems in healthcare. Leveraging the real-world longitudinal healthcare data, we propose a novel multi-stream transformer model called MUPOD for OUD identification. MUPOD is designed to simultaneously analyze multiple types of healthcare data streams, such as medications and diagnoses, by attending to segments within and across these data streams. Our model tested on the data from 392,492 patients with long-term back pain problems showed significantly better performance than the traditional models and recently developed deep learning models.


翻译:类阿片使用紊乱(OUD)是一场公共卫生危机,每年花费数十亿美元的医疗、工作场所生产力损失和犯罪费用。分析纵向保健数据对于解决医疗保健方面的许多现实世界问题至关重要。我们利用现实世界纵向保健数据,提出一个新的多流变压器模型,名为MUPOD,用于OUD识别。MUPOD旨在同时分析多种类型的保健数据流,如药物和诊断,方法是关注这些数据流内部和之间的部分。我们用392 492名长期背痛病人的数据测试的模型,其表现比传统模型和最近开发的深层学习模型要好得多。

0
下载
关闭预览

相关内容

ACM/IEEE第23届模型驱动工程语言和系统国际会议,是模型驱动软件和系统工程的首要会议系列,由ACM-SIGSOFT和IEEE-TCSE支持组织。自1998年以来,模型涵盖了建模的各个方面,从语言和方法到工具和应用程序。模特的参加者来自不同的背景,包括研究人员、学者、工程师和工业专业人士。MODELS 2019是一个论坛,参与者可以围绕建模和模型驱动的软件和系统交流前沿研究成果和创新实践经验。今年的版本将为建模社区提供进一步推进建模基础的机会,并在网络物理系统、嵌入式系统、社会技术系统、云计算、大数据、机器学习、安全、开源等新兴领域提出建模的创新应用以及可持续性。 官网链接:http://www.modelsconference.org/
【NeurIPS 2019的主要趋势】Key trends from NeurIPS 2019
专知会员服务
12+阅读 · 2019年12月19日
FlowQA: Grasping Flow in History for Conversational Machine Comprehension
专知会员服务
34+阅读 · 2019年10月18日
【哈佛大学商学院课程Fall 2019】机器学习可解释性
专知会员服务
105+阅读 · 2019年10月9日
【SIGGRAPH2019】TensorFlow 2.0深度学习计算机图形学应用
专知会员服务
41+阅读 · 2019年10月9日
计算机类 | PLDI 2020等国际会议信息6条
Call4Papers
3+阅读 · 2019年7月8日
计算机 | 入门级EI会议ICVRIS 2019诚邀稿件
Call4Papers
10+阅读 · 2019年6月24日
计算机 | IUI 2020等国际会议信息4条
Call4Papers
6+阅读 · 2019年6月17日
BERT/Transformer/迁移学习NLP资源大列表
专知
19+阅读 · 2019年6月9日
Transferring Knowledge across Learning Processes
CreateAMind
29+阅读 · 2019年5月18日
IEEE | DSC 2019诚邀稿件 (EI检索)
Call4Papers
10+阅读 · 2019年2月25日
A Technical Overview of AI & ML in 2018 & Trends for 2019
待字闺中
18+阅读 · 2018年12月24日
计算机类 | LICS 2019等国际会议信息7条
Call4Papers
3+阅读 · 2018年12月17日
CCF B类期刊IPM专刊截稿信息1条
Call4Papers
3+阅读 · 2018年10月11日
Auto-Encoding GAN
CreateAMind
7+阅读 · 2017年8月4日
Arxiv
23+阅读 · 2020年9月16日
Arxiv
5+阅读 · 2019年10月11日
VIP会员
相关资讯
计算机类 | PLDI 2020等国际会议信息6条
Call4Papers
3+阅读 · 2019年7月8日
计算机 | 入门级EI会议ICVRIS 2019诚邀稿件
Call4Papers
10+阅读 · 2019年6月24日
计算机 | IUI 2020等国际会议信息4条
Call4Papers
6+阅读 · 2019年6月17日
BERT/Transformer/迁移学习NLP资源大列表
专知
19+阅读 · 2019年6月9日
Transferring Knowledge across Learning Processes
CreateAMind
29+阅读 · 2019年5月18日
IEEE | DSC 2019诚邀稿件 (EI检索)
Call4Papers
10+阅读 · 2019年2月25日
A Technical Overview of AI & ML in 2018 & Trends for 2019
待字闺中
18+阅读 · 2018年12月24日
计算机类 | LICS 2019等国际会议信息7条
Call4Papers
3+阅读 · 2018年12月17日
CCF B类期刊IPM专刊截稿信息1条
Call4Papers
3+阅读 · 2018年10月11日
Auto-Encoding GAN
CreateAMind
7+阅读 · 2017年8月4日
Top
微信扫码咨询专知VIP会员