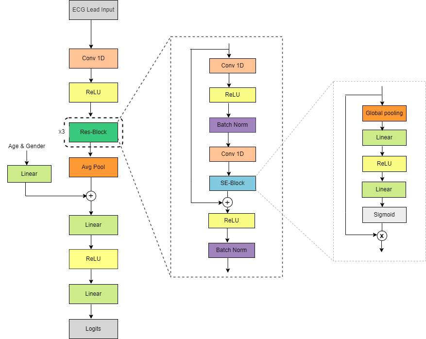
An electrocardiogram (ECG) monitors the electrical activity generated by the heart and is used to detect fatal cardiovascular diseases (CVDs). Conventionally, to capture the precise electrical activity, clinical experts use multiple-lead ECGs (typically 12 leads). But in recent times, large-size deep learning models have been used to detect these diseases. However, such models require heavy compute resources like huge memory and long inference time. To alleviate these shortcomings, we propose a low-parameter model, named Low Resource Heart-Network (LRH-Net), which uses fewer leads to detect ECG anomalies in a resource-constrained environment. A multi-level knowledge distillation process is used on top of that to get better generalization performance on our proposed model. The multi-level knowledge distillation process distills the knowledge to LRH-Net trained on a reduced number of leads from higher parameter (teacher) models trained on multiple leads to reduce the performance gap. The proposed model is evaluated on the PhysioNet-2020 challenge dataset with constrained input. The parameters of the LRH-Net are 106x less than our teacher model for detecting CVDs. The performance of the LRH-Net was scaled up to 3.2% and the inference time scaled down by 75% compared to the teacher model. In contrast to the compute- and parameter-intensive deep learning techniques, the proposed methodology uses a subset of ECG leads using the low resource LRH-Net, making it eminently suitable for deployment on edge devices.


翻译:心电图(ECG)监测心脏生成的电动活动,用于检测致命心血管疾病(CVDs)的致命性能活动(CVDs)。从公约角度来说,临床专家利用多级高级ECG(通常为12条线索)来捕捉准确的电动活动。但是,最近,使用大型深层学习模型来检测这些疾病。然而,这类模型需要大量计算资源,如巨大的记忆和长推力时间等。为了减轻这些缺陷,我们提议了一个名为低资源心电网的低参数模型(LRH-Net),该模型在资源紧张的环境中用较少的线索来探测ECG异常现象。多层次知识蒸馏过程除此以外,还利用多层次高级知识蒸馏过程来提高我们拟议模型的通用性能。多层次知识蒸馏过程将知识推广到LRHT-Net,从高参数(教师)模型中减少导力来缩小性能差距。提议的模型在Physiel-Net(LRRH-Net)的低密度数据设置比重,在教师的精度模型上比重LRHVD的精度模型,在SLMLM-C-C-C-C-C-C-LVS-C-C-LS-C-C-C-C-C-C-C-C-C-C-LS-S-S-S-S-S-S-S-S-S-S-S-S-S-S-S-S-S-S-S-S-S-S-S-S-S-S-S-S-S-S-S-S-S-S-S-S-S-S-S-S-S-S-S-S-S-S-S-S-S-S-S-S-S-S-S-S-S-S-S-S-S-S-S-S-S-S-S-S-S-S-S-S-S-S-S-S-S-S-S-S-S-S-S-S-S-S-S-S-S-S-S-S-S-S-S-S-S-S-S-S-S-S-

0
下载
关闭预览

相关内容

通过学习、实践或探索所获得的认识、判断或技能。
专知会员服务
61+阅读 · 2020年3月19日
《DeepGCNs: Making GCNs Go as Deep as CNNs》
专知会员服务
31+阅读 · 2019年10月17日
Keras François Chollet 《Deep Learning with Python 》, 386页pdf
专知会员服务
163+阅读 · 2019年10月12日
[综述]深度学习下的场景文本检测与识别
专知会员服务
78+阅读 · 2019年10月10日
【SIGGRAPH2019】TensorFlow 2.0深度学习计算机图形学应用
专知会员服务
41+阅读 · 2019年10月9日
VCIP 2022 Call for Special Session Proposals
CCF多媒体专委会
1+阅读 · 2022年4月1日
IEEE ICKG 2022: Call for Papers
机器学习与推荐算法
3+阅读 · 2022年3月30日
ACM MM 2022 Call for Papers
CCF多媒体专委会
5+阅读 · 2022年3月29日
AIART 2022 Call for Papers
CCF多媒体专委会
1+阅读 · 2022年2月13日
【ICIG2021】Check out the hot new trailer of ICIG2021 Symposium8
中国图象图形学学会CSIG
0+阅读 · 2021年11月16日
【ICIG2021】Check out the hot new trailer of ICIG2021 Symposium1
中国图象图形学学会CSIG
0+阅读 · 2021年11月3日
Hierarchically Structured Meta-learning
CreateAMind
27+阅读 · 2019年5月22日
Transferring Knowledge across Learning Processes
CreateAMind
29+阅读 · 2019年5月18日
Unsupervised Learning via Meta-Learning
CreateAMind
43+阅读 · 2019年1月3日
A Technical Overview of AI & ML in 2018 & Trends for 2019
待字闺中
18+阅读 · 2018年12月24日
国家自然科学基金
0+阅读 · 2013年12月31日
国家自然科学基金
0+阅读 · 2013年12月31日
国家自然科学基金
0+阅读 · 2013年12月31日
国家自然科学基金
0+阅读 · 2012年12月31日
国家自然科学基金
0+阅读 · 2012年12月31日
国家自然科学基金
0+阅读 · 2012年12月31日
国家自然科学基金
0+阅读 · 2012年12月31日
国家自然科学基金
0+阅读 · 2012年8月18日
国家自然科学基金
0+阅读 · 2011年12月31日
Arxiv
0+阅读 · 2022年10月3日
Arxiv
21+阅读 · 2021年12月31日
Arxiv
38+阅读 · 2020年3月10日
VIP会员
相关资讯
VCIP 2022 Call for Special Session Proposals
CCF多媒体专委会
1+阅读 · 2022年4月1日
IEEE ICKG 2022: Call for Papers
机器学习与推荐算法
3+阅读 · 2022年3月30日
ACM MM 2022 Call for Papers
CCF多媒体专委会
5+阅读 · 2022年3月29日
AIART 2022 Call for Papers
CCF多媒体专委会
1+阅读 · 2022年2月13日
【ICIG2021】Check out the hot new trailer of ICIG2021 Symposium8
中国图象图形学学会CSIG
0+阅读 · 2021年11月16日
【ICIG2021】Check out the hot new trailer of ICIG2021 Symposium1
中国图象图形学学会CSIG
0+阅读 · 2021年11月3日
Hierarchically Structured Meta-learning
CreateAMind
27+阅读 · 2019年5月22日
Transferring Knowledge across Learning Processes
CreateAMind
29+阅读 · 2019年5月18日
Unsupervised Learning via Meta-Learning
CreateAMind
43+阅读 · 2019年1月3日
A Technical Overview of AI & ML in 2018 & Trends for 2019
待字闺中
18+阅读 · 2018年12月24日
相关基金
国家自然科学基金
0+阅读 · 2013年12月31日
国家自然科学基金
0+阅读 · 2013年12月31日
国家自然科学基金
0+阅读 · 2013年12月31日
国家自然科学基金
0+阅读 · 2012年12月31日
国家自然科学基金
0+阅读 · 2012年12月31日
国家自然科学基金
0+阅读 · 2012年12月31日
国家自然科学基金
0+阅读 · 2012年12月31日
国家自然科学基金
0+阅读 · 2012年8月18日
国家自然科学基金
0+阅读 · 2011年12月31日
Top
微信扫码咨询专知VIP会员