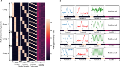
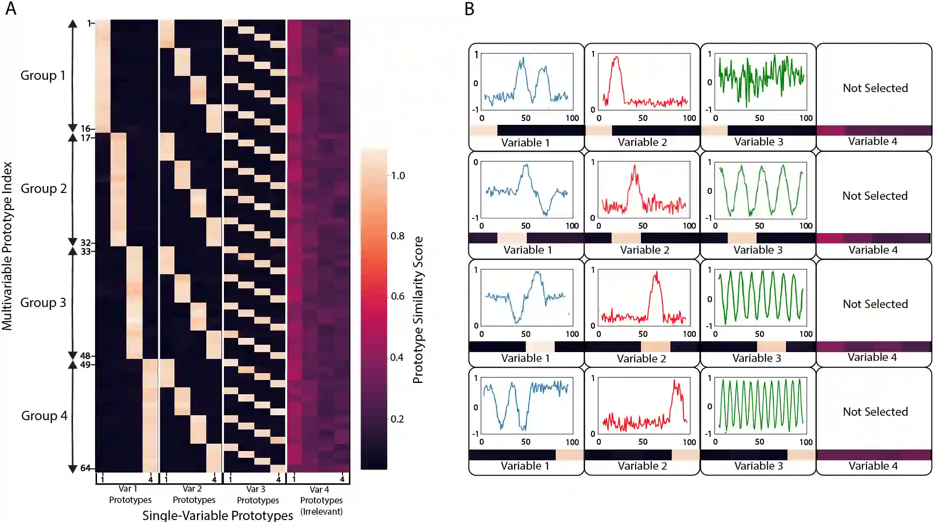
Multivariable time series classification problems are increasing in prevalence and complexity in a variety of domains, such as biology and finance. While deep learning methods are an effective tool for these problems, they often lack interpretability. In this work, we propose a novel modular prototype learning framework for multivariable time series classification. In the first stage of our framework, encoders extract features from each variable independently. Prototype layers identify single-variable prototypes in the resulting feature spaces. The next stage of our framework represents the multivariable time series sample points in terms of their similarity to these single-variable prototypes. This results in an inherently interpretable representation of multivariable patterns, on which prototype learning is applied to extract representative examples i.e. multivariable prototypes. Our framework is thus able to explicitly identify both informative patterns in the individual variables, as well as the relationships between the variables. We validate our framework on a simulated dataset with embedded patterns, as well as a real human activity recognition problem. Our framework attains comparable or superior classification performance to existing time series classification methods on these tasks. On the simulated dataset, we find that our model returns interpretations consistent with the embedded patterns. Moreover, the interpretations learned on the activity recognition dataset align with domain knowledge.


翻译:生物和金融等各个领域的可变时间序列分类问题在普遍性和复杂性方面日趋普遍和复杂。深层次的学习方法是解决这些问题的有效工具,但往往缺乏解释性。在这项工作中,我们提议了一个用于多变时间序列分类的新型模块模型学习框架。在我们框架的第一阶段,编码器独立地从每个变量中提取特征。原型层在由此产生的特征空间中识别单一可变原型。我们框架的下一阶段代表着与这些单一可变原型相似的多变时间序列样本点。这导致多种可变模式的内在可解释性代表性,在这种模式上,将原型学习用于提取代表性实例,如多变原型。因此,我们的框架能够明确识别单个变量中的信息模式模式模式以及变量之间的关系。我们验证了我们关于以嵌入模式模拟数据集的框架,以及真正的人类活动识别问题。我们的框架与这些任务的现有时间序列分类方法具有可比性或更高性能。在模拟数据设置时,我们发现,我们模型的解释与所了解的模型解释一致。

0
下载
关闭预览

相关内容

零样本文本分类,Zero-Shot Learning for Text Classification
专知会员服务
97+阅读 · 2020年5月31日
Keras François Chollet 《Deep Learning with Python 》, 386页pdf
专知会员服务
163+阅读 · 2019年10月12日
【哈佛大学商学院课程Fall 2019】机器学习可解释性
专知会员服务
105+阅读 · 2019年10月9日
Transferring Knowledge across Learning Processes
CreateAMind
29+阅读 · 2019年5月18日
深度自进化聚类:Deep Self-Evolution Clustering
我爱读PAMI
15+阅读 · 2019年4月13日
逆强化学习-学习人先验的动机
CreateAMind
16+阅读 · 2019年1月18日
Unsupervised Learning via Meta-Learning
CreateAMind
43+阅读 · 2019年1月3日
meta learning 17年:MAML SNAIL
CreateAMind
11+阅读 · 2019年1月2日
Hierarchical Disentangled Representations
CreateAMind
4+阅读 · 2018年4月15日
人工智能 | 国际会议截稿信息9条
Call4Papers
4+阅读 · 2018年3月13日
Adversarial Variational Bayes: Unifying VAE and GAN 代码
CreateAMind
7+阅读 · 2017年10月4日
Auto-Encoding GAN
CreateAMind
7+阅读 · 2017年8月4日
Arxiv
0+阅读 · 2021年8月15日
Arxiv
8+阅读 · 2021年7月15日
Arxiv
12+阅读 · 2019年3月14日
A Survey on Deep Learning for Named Entity Recognition
Arxiv
73+阅读 · 2018年12月22日
Interpretable Active Learning
Arxiv
3+阅读 · 2018年6月24日
VIP会员
相关VIP内容
相关资讯
Transferring Knowledge across Learning Processes
CreateAMind
29+阅读 · 2019年5月18日
深度自进化聚类:Deep Self-Evolution Clustering
我爱读PAMI
15+阅读 · 2019年4月13日
逆强化学习-学习人先验的动机
CreateAMind
16+阅读 · 2019年1月18日
Unsupervised Learning via Meta-Learning
CreateAMind
43+阅读 · 2019年1月3日
meta learning 17年:MAML SNAIL
CreateAMind
11+阅读 · 2019年1月2日
Hierarchical Disentangled Representations
CreateAMind
4+阅读 · 2018年4月15日
人工智能 | 国际会议截稿信息9条
Call4Papers
4+阅读 · 2018年3月13日
Adversarial Variational Bayes: Unifying VAE and GAN 代码
CreateAMind
7+阅读 · 2017年10月4日
Auto-Encoding GAN
CreateAMind
7+阅读 · 2017年8月4日
Top
微信扫码咨询专知VIP会员