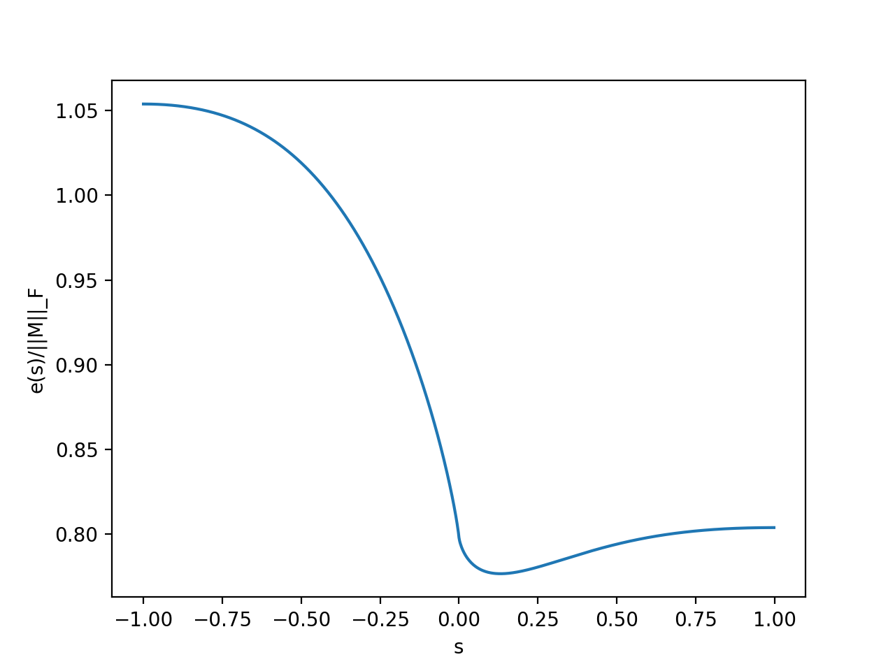
We study a class of real robust phase retrieval problems under a Gaussian assumption on the coding matrix when the received signal is sparsely corrupted by noise. The goal is to establish conditions on the sparsity under which the input vector can be exactly recovered. The recovery problem is formulated as the minimization of the $\ell_1$ norm of the residual. The main contribution is a robust phase retrieval counterpart to the seminal paper by Candes and Tao on compressed sensing ($\ell_1$ regression) [Decoding by linear programming. IEEE Transactions on Information Theory, 51(12):4203-4215, 2005]. Our analysis depends on a key new property on the coding matrix which we call the {Absolute Range Property} (ARP). This property is an analogue to the Null Space Property (NSP) in compressed sensing. When the residuals are computed using squared magnitudes, we show that ARP follows from a standard Restricted Isometry Property (RIP). However, when the residuals are computed using absolute magnitudes, a new and very different kind of RIP or growth property is required. We conclude by showing that the robust phase retrieval objectives are sharp with respect to their minimizers with high probability.


翻译:当收到的信号因噪音而受到微弱的破坏时,我们根据高斯假设,在编码矩阵中研究一个真正稳健的阶段检索问题。目标是为输入矢量能够完全恢复的宽度建立条件。回收问题被表述为将剩余值的1美元标准降至最小值。主要贡献是坎德斯和道关于压缩感应的原始文件(=ell_1美元回归)的稳健的阶段检索对应方。[通过线性编程减少。IEEE交易《信息理论》,51(12):42003-42115,2005年]。我们的分析取决于我们称之为 {绝对范围属性} (ARP) 的编码矩阵中的关键新属性。该属性与压缩感测中的Null空间属性(NSP)相似。当残余值用平方数值计算时,我们表明,ARP遵循标准限制的Iso量属性(RIP) 。然而,当剩余值用绝对值进行计算时,则使用新的和非常不同的类型RIP或生长概率值的精确度,我们得出其最强的回收期。

0
下载
关闭预览

相关内容

 【SIGGRAPH 2020】人像阴影处理,Portrait Shadow Manipulation
专知会员服务
29+阅读 · 2020年5月19日
Keras François Chollet 《Deep Learning with Python 》, 386页pdf
专知会员服务
163+阅读 · 2019年10月12日
开源书:PyTorch深度学习起步
专知会员服务
51+阅读 · 2019年10月11日
【新书】Python编程基础,669页pdf
专知会员服务
197+阅读 · 2019年10月10日
计算机 | 入门级EI会议ICVRIS 2019诚邀稿件
Call4Papers
10+阅读 · 2019年6月24日
CCF A类 | 顶级会议RTSS 2019诚邀稿件
Call4Papers
10+阅读 · 2019年4月17日
IEEE | DSC 2019诚邀稿件 (EI检索)
Call4Papers
10+阅读 · 2019年2月25日
强化学习的Unsupervised Meta-Learning
CreateAMind
18+阅读 · 2019年1月7日
Unsupervised Learning via Meta-Learning
CreateAMind
43+阅读 · 2019年1月3日
meta learning 17年:MAML SNAIL
CreateAMind
11+阅读 · 2019年1月2日
A Technical Overview of AI & ML in 2018 & Trends for 2019
待字闺中
18+阅读 · 2018年12月24日
Disentangled的假设的探讨
CreateAMind
9+阅读 · 2018年12月10日
Hierarchical Imitation - Reinforcement Learning
CreateAMind
19+阅读 · 2018年5月25日
Auto-Encoding GAN
CreateAMind
7+阅读 · 2017年8月4日
Arxiv
6+阅读 · 2018年11月29日
A General and Adaptive Robust Loss Function
Arxiv
8+阅读 · 2018年11月5日
Arxiv
5+阅读 · 2018年5月22日
Arxiv
5+阅读 · 2017年12月14日
VIP会员
相关资讯
计算机 | 入门级EI会议ICVRIS 2019诚邀稿件
Call4Papers
10+阅读 · 2019年6月24日
CCF A类 | 顶级会议RTSS 2019诚邀稿件
Call4Papers
10+阅读 · 2019年4月17日
IEEE | DSC 2019诚邀稿件 (EI检索)
Call4Papers
10+阅读 · 2019年2月25日
强化学习的Unsupervised Meta-Learning
CreateAMind
18+阅读 · 2019年1月7日
Unsupervised Learning via Meta-Learning
CreateAMind
43+阅读 · 2019年1月3日
meta learning 17年:MAML SNAIL
CreateAMind
11+阅读 · 2019年1月2日
A Technical Overview of AI & ML in 2018 & Trends for 2019
待字闺中
18+阅读 · 2018年12月24日
Disentangled的假设的探讨
CreateAMind
9+阅读 · 2018年12月10日
Hierarchical Imitation - Reinforcement Learning
CreateAMind
19+阅读 · 2018年5月25日
Auto-Encoding GAN
CreateAMind
7+阅读 · 2017年8月4日
相关论文
Top
微信扫码咨询专知VIP会员