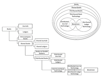
Triple-entry accounting (TEA) is one of the novelest notions in the blockchain world. However, the lack of a consistent and comprehensive set of categories to give account of it impedes a proper apprehension of the concept, leading to contradictions and to overlooking its specificity. In order to clearly delineate the confines of TEA, we create a typology to distinguish between essential elements such as accounting and bookkeeping, as well as between decentralized systems, distributed ledgers and distributed journals.


翻译:三进制会计(TEA)是链条世界中最新颖的概念之一,然而,由于缺乏一套一致和综合的分类来说明这一概念,妨碍了对这一概念的适当担忧,导致矛盾和忽视其特殊性。 为了明确界定TEA的界限,我们创建了一种分类,以区分会计和簿记等基本要素,以及分散化的系统、分布式分类账和发行的期刊。

0
下载
关闭预览

相关内容

Python分布式计算,171页pdf,Distributed Computing with Python
专知会员服务
108+阅读 · 2020年5月3日
因果图,Causal Graphs,52页ppt
专知会员服务
253+阅读 · 2020年4月19日
Keras François Chollet 《Deep Learning with Python 》, 386页pdf
专知会员服务
163+阅读 · 2019年10月12日
【新书】Python编程基础,669页pdf
专知会员服务
197+阅读 · 2019年10月10日
MIT新书《强化学习与最优控制》
专知会员服务
282+阅读 · 2019年10月9日
计算机 | 入门级EI会议ICVRIS 2019诚邀稿件
Call4Papers
10+阅读 · 2019年6月24日
人工智能 | ISAIR 2019诚邀稿件(推荐SCI期刊)
Call4Papers
6+阅读 · 2019年4月1日
IEEE | DSC 2019诚邀稿件 (EI检索)
Call4Papers
10+阅读 · 2019年2月25日
已删除
将门创投
5+阅读 · 2018年6月7日
Hierarchical Disentangled Representations
CreateAMind
4+阅读 · 2018年4月15日
人工智能 | 国际会议截稿信息9条
Call4Papers
4+阅读 · 2018年3月13日
Arxiv
0+阅读 · 2021年3月17日
Arxiv
0+阅读 · 2021年3月16日
Arxiv
0+阅读 · 2021年3月12日
Arxiv
0+阅读 · 2021年3月12日
VIP会员
相关VIP内容
Python分布式计算,171页pdf,Distributed Computing with Python
专知会员服务
108+阅读 · 2020年5月3日
因果图,Causal Graphs,52页ppt
专知会员服务
253+阅读 · 2020年4月19日
Keras François Chollet 《Deep Learning with Python 》, 386页pdf
专知会员服务
163+阅读 · 2019年10月12日
【新书】Python编程基础,669页pdf
专知会员服务
197+阅读 · 2019年10月10日
MIT新书《强化学习与最优控制》
专知会员服务
282+阅读 · 2019年10月9日
相关资讯
计算机 | 入门级EI会议ICVRIS 2019诚邀稿件
Call4Papers
10+阅读 · 2019年6月24日
人工智能 | ISAIR 2019诚邀稿件(推荐SCI期刊)
Call4Papers
6+阅读 · 2019年4月1日
IEEE | DSC 2019诚邀稿件 (EI检索)
Call4Papers
10+阅读 · 2019年2月25日
已删除
将门创投
5+阅读 · 2018年6月7日
Hierarchical Disentangled Representations
CreateAMind
4+阅读 · 2018年4月15日
人工智能 | 国际会议截稿信息9条
Call4Papers
4+阅读 · 2018年3月13日
Top
微信扫码咨询专知VIP会员