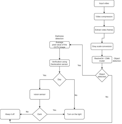
One of the most neglected sources of energy loss is streetlights which generate too much light in areas where it is not required. Energy waste has enormous economic and environmental effects. In addition, due to the conventional manual nature of the operation, streetlights are frequently seen being turned ON during the day and OFF in the evening, which is regrettable even in the twenty-first century. These issues require automated streetlight control in order to be resolved. This study aims to develop a novel streetlight controlling method by combining a smart transport monitoring system powered by computer vision technology with a closed circuit television (CCTV) camera that allows the light-emitting diode (LED) streetlight to automatically light up with the appropriate brightness by detecting the presence of pedestrians or vehicles and dimming the streetlight in their absence using semantic image segmentation from the CCTV video streaming. Consequently, our model distinguishes daylight and nighttime, which made it feasible to automate the process of turning the streetlight 'ON' and 'OFF' to save energy consumption costs. According to the aforementioned approach, geolocation sensor data could be utilized to make more informed streetlight management decisions. To complete the tasks, we consider training the U-net model with ResNet-34 as its backbone. The validity of the models is guaranteed with the use of assessment matrices. The suggested concept is straightforward, economical, energy-efficient, long-lasting, and more resilient than conventional alternatives.


翻译:能源浪費中最常被忽略的來源之一是街燈,它們會在不需要照明的區域產生過多的光線。能源浪費對經濟和環境有著巨大的影響。此外,由於操作傳統而手動,街燈經常在白天被打開,在晚上關閉,即使在 21 世紀也很不幸。這些問題需要自動化的街燈控制來解決。本研究旨在開發一種新的街燈控制方法,將計算機視覺技術驅動的智能交通監控系統與封閉電路電視(CCTV)攝像頭相結合,使發光二極管(LED)街燈能夠通過檢測行人或車輛的存在並在其離開時調暗街燈來自動地以適當的亮度照明。因此,我們的模型能夠區分白天和晚上,進而實現自動化的開關街燈來節省能源成本。根據前述的方法,可以利用地理位置感應器數據來做出更明智的街燈管理決策。為了完成任務,我們考慮使用ResNet-34作為U-net模型的檢測模塊,使用測試指標確認模型的有效性。所提出的概念簡單、經濟、節能、耐用且比傳統的解決方案更強大。

0
下载
关闭预览

相关内容

专知会员服务
19+阅读 · 2020年9月6日
100+篇《自监督学习(Self-Supervised Learning)》论文最新合集
专知会员服务
167+阅读 · 2020年3月18日
[综述]深度学习下的场景文本检测与识别
专知会员服务
78+阅读 · 2019年10月10日
【SIGGRAPH2019】TensorFlow 2.0深度学习计算机图形学应用
专知会员服务
41+阅读 · 2019年10月9日
VCIP 2022 Call for Demos
CCF多媒体专委会
1+阅读 · 2022年6月6日
Hierarchically Structured Meta-learning
CreateAMind
27+阅读 · 2019年5月22日
Transferring Knowledge across Learning Processes
CreateAMind
29+阅读 · 2019年5月18日
逆强化学习-学习人先验的动机
CreateAMind
16+阅读 · 2019年1月18日
A Technical Overview of AI & ML in 2018 & Trends for 2019
待字闺中
18+阅读 · 2018年12月24日
国家自然科学基金
0+阅读 · 2015年12月31日
国家自然科学基金
1+阅读 · 2013年12月31日
国家自然科学基金
0+阅读 · 2013年12月31日
国家自然科学基金
0+阅读 · 2012年12月31日
国家自然科学基金
0+阅读 · 2012年12月31日
国家自然科学基金
0+阅读 · 2012年12月31日
国家自然科学基金
0+阅读 · 2011年12月31日
Arxiv
0+阅读 · 2023年5月15日
Arxiv
0+阅读 · 2023年5月12日
VIP会员
相关VIP内容
专知会员服务
19+阅读 · 2020年9月6日
100+篇《自监督学习(Self-Supervised Learning)》论文最新合集
专知会员服务
167+阅读 · 2020年3月18日
[综述]深度学习下的场景文本检测与识别
专知会员服务
78+阅读 · 2019年10月10日
【SIGGRAPH2019】TensorFlow 2.0深度学习计算机图形学应用
专知会员服务
41+阅读 · 2019年10月9日
相关基金
国家自然科学基金
0+阅读 · 2015年12月31日
国家自然科学基金
1+阅读 · 2013年12月31日
国家自然科学基金
0+阅读 · 2013年12月31日
国家自然科学基金
0+阅读 · 2012年12月31日
国家自然科学基金
0+阅读 · 2012年12月31日
国家自然科学基金
0+阅读 · 2012年12月31日
国家自然科学基金
0+阅读 · 2011年12月31日
Top
微信扫码咨询专知VIP会员