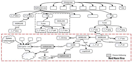
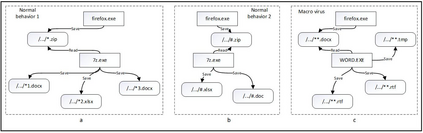
Cyber threat hunting is a proactive search process for hidden threats in the organization's information system. It is a crucial component of active defense against advanced persistent threats (APTs). However, most of the current threat hunting methods rely on Cyber Threat Intelligence(CTI), which can find known attacks but cannot find unknown attacks that have not been disclosed by CTI. In this paper, we propose LogKernel, a threat hunting method based on graph kernel clustering which can effectively separates attack behaviour from benign activities. LogKernel first abstracts system audit logs into Behaviour Provenance Graphs (BPGs), and then clusters graphs by embedding them into a continuous space using a graph kernel. In particular, we design a new graph kernel clustering method based on the characteristics of BPGs, which can capture structure information and rich label information of the BPGs. To reduce false positives, LogKernel further quantifies the threat of abnormal behaviour. We evaluate LogKernel on the malicious dataset which includes seven simulated attack scenarios and the DAPRA CADETS dataset which includes four attack scenarios. The result shows that LogKernel can hunt all attack scenarios among them, and compared to the state-of-the-art methods, it can find unknown attacks.


翻译:网络威胁狩猎是该组织信息系统中隐蔽威胁的主动搜索过程,是积极防范先进持续威胁(APTs)的关键组成部分。然而,目前大多数威胁狩猎方法依靠网络威胁情报(CTI),它可以发现已知的攻击,但无法找到CTI没有披露的未知攻击。在本文中,我们提议使用基于图形内核集群的一种威胁狩猎方法LogKernel,它可以有效地将攻击行为与无害活动区分开来。LogKernel首先对行为预测图进行摘要系统审计,然后用图形内核将其嵌入连续空间,从而将数据组集图纳入连续空间。特别是,我们根据BPGs的特点设计了新的图形内核集群方法,它可以捕捉BPGs的结构信息和丰富的标签信息。为了减少假阳性,LogKernel将异常行为的威胁进一步量化。我们评估恶意数据集的LogKernel,其中包括7个模拟攻击假想和DAPRA CADETS数据集,其中包括4个攻击假想。结果显示,所有不明的搜索方法可以用来比较攻击情况。

0
下载
关闭预览

相关内容

专知会员服务
41+阅读 · 2020年9月6日
因果图,Causal Graphs,52页ppt
专知会员服务
253+阅读 · 2020年4月19日
强化学习最新教程,17页pdf
专知会员服务
182+阅读 · 2019年10月11日
机器学习入门的经验与建议
专知会员服务
94+阅读 · 2019年10月10日
【SIGGRAPH2019】TensorFlow 2.0深度学习计算机图形学应用
专知会员服务
41+阅读 · 2019年10月9日
VCIP 2022 Call for Special Session Proposals
CCF多媒体专委会
1+阅读 · 2022年4月1日
IEEE ICKG 2022: Call for Papers
机器学习与推荐算法
3+阅读 · 2022年3月30日
ACM MM 2022 Call for Papers
CCF多媒体专委会
5+阅读 · 2022年3月29日
AIART 2022 Call for Papers
CCF多媒体专委会
1+阅读 · 2022年2月13日
【ICIG2021】Latest News & Announcements of the Workshop
中国图象图形学学会CSIG
0+阅读 · 2021年12月20日
【ICIG2021】Check out the hot new trailer of ICIG2021 Symposium6
中国图象图形学学会CSIG
2+阅读 · 2021年11月12日
【ICIG2021】Check out the hot new trailer of ICIG2021 Symposium4
中国图象图形学学会CSIG
0+阅读 · 2021年11月10日
【ICIG2021】Latest News & Announcements of the Industry Talk1
中国图象图形学学会CSIG
0+阅读 · 2021年7月28日
Hierarchically Structured Meta-learning
CreateAMind
27+阅读 · 2019年5月22日
A Technical Overview of AI & ML in 2018 & Trends for 2019
待字闺中
18+阅读 · 2018年12月24日
国家自然科学基金
1+阅读 · 2014年12月31日
国家自然科学基金
0+阅读 · 2012年12月31日
国家自然科学基金
0+阅读 · 2012年12月31日
国家自然科学基金
0+阅读 · 2011年12月31日
国家自然科学基金
0+阅读 · 2011年12月31日
国家自然科学基金
0+阅读 · 2009年12月31日
国家自然科学基金
0+阅读 · 2008年12月31日
Arxiv
0+阅读 · 2022年10月1日
Arxiv
13+阅读 · 2021年10月22日
Arxiv
17+阅读 · 2019年3月28日
Arxiv
15+阅读 · 2018年4月5日
VIP会员
相关资讯
VCIP 2022 Call for Special Session Proposals
CCF多媒体专委会
1+阅读 · 2022年4月1日
IEEE ICKG 2022: Call for Papers
机器学习与推荐算法
3+阅读 · 2022年3月30日
ACM MM 2022 Call for Papers
CCF多媒体专委会
5+阅读 · 2022年3月29日
AIART 2022 Call for Papers
CCF多媒体专委会
1+阅读 · 2022年2月13日
【ICIG2021】Latest News & Announcements of the Workshop
中国图象图形学学会CSIG
0+阅读 · 2021年12月20日
【ICIG2021】Check out the hot new trailer of ICIG2021 Symposium6
中国图象图形学学会CSIG
2+阅读 · 2021年11月12日
【ICIG2021】Check out the hot new trailer of ICIG2021 Symposium4
中国图象图形学学会CSIG
0+阅读 · 2021年11月10日
【ICIG2021】Latest News & Announcements of the Industry Talk1
中国图象图形学学会CSIG
0+阅读 · 2021年7月28日
Hierarchically Structured Meta-learning
CreateAMind
27+阅读 · 2019年5月22日
A Technical Overview of AI & ML in 2018 & Trends for 2019
待字闺中
18+阅读 · 2018年12月24日
相关基金
国家自然科学基金
1+阅读 · 2014年12月31日
国家自然科学基金
0+阅读 · 2012年12月31日
国家自然科学基金
0+阅读 · 2012年12月31日
国家自然科学基金
0+阅读 · 2011年12月31日
国家自然科学基金
0+阅读 · 2011年12月31日
国家自然科学基金
0+阅读 · 2009年12月31日
国家自然科学基金
0+阅读 · 2008年12月31日
Top
微信扫码咨询专知VIP会员