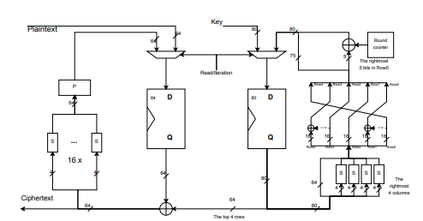
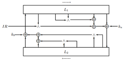
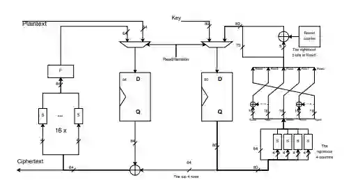
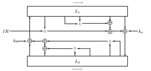
The internet of things refers to the network of devices connected to the internet and can communicate with each other. The term things is to refer non-conventional devices that are usually not connected to the internet. The network of such devices or things is growing at an enormous rate. The security and privacy of the data flowing through these things is a major concern. The devices are low powered and the conventional encryption algorithms are not suitable to be employed on these devices. In this correspondence a survey of the contemporary lightweight encryption algorithms suitable for use in the IoT environment has been presented.


翻译:事物的互联网是指连接互联网并能够相互交流的装置网络。 名称是指通常不连接互联网的非常规装置。 此类装置或装置的网络正在以巨大的速度增长。 经由这些装置流出的数据的安全和隐私是一个大问题。 这些装置的功率较低, 常规加密算法不适合在这些装置上使用。 在此函文中, 展示了适合在IoT环境中使用的当代轻量加密算法调查 。

0
下载
关闭预览

相关内容

Mac 平台下的最佳 GTD 软件之一.有 iOS 版本. culturedcode.com/things
专知会员服务
51+阅读 · 2020年12月14日
专知会员服务
41+阅读 · 2020年9月6日
Linux导论,Introduction to Linux,96页ppt
专知会员服务
82+阅读 · 2020年7月26日
计算机 | 入门级EI会议ICVRIS 2019诚邀稿件
Call4Papers
10+阅读 · 2019年6月24日
Hierarchically Structured Meta-learning
CreateAMind
27+阅读 · 2019年5月22日
移动端机器学习资源合集
专知
8+阅读 · 2019年4月21日
Call for Participation: Shared Tasks in NLPCC 2019
中国计算机学会
5+阅读 · 2019年3月22日
人工智能 | CCF推荐期刊专刊约稿信息6条
Call4Papers
5+阅读 · 2019年2月18日
人工智能 | SCI期刊专刊信息3条
Call4Papers
5+阅读 · 2019年1月10日
A Technical Overview of AI & ML in 2018 & Trends for 2019
待字闺中
18+阅读 · 2018年12月24日
Hierarchical Disentangled Representations
CreateAMind
4+阅读 · 2018年4月15日
Focal Loss for Dense Object Detection
统计学习与视觉计算组
12+阅读 · 2018年3月15日
计算机视觉近一年进展综述
机器学习研究会
9+阅读 · 2017年11月25日
Arxiv
25+阅读 · 2020年3月11日
Deep Learning for Deepfakes Creation and Detection
Arxiv
6+阅读 · 2019年9月25日
VIP会员
相关资讯
计算机 | 入门级EI会议ICVRIS 2019诚邀稿件
Call4Papers
10+阅读 · 2019年6月24日
Hierarchically Structured Meta-learning
CreateAMind
27+阅读 · 2019年5月22日
移动端机器学习资源合集
专知
8+阅读 · 2019年4月21日
Call for Participation: Shared Tasks in NLPCC 2019
中国计算机学会
5+阅读 · 2019年3月22日
人工智能 | CCF推荐期刊专刊约稿信息6条
Call4Papers
5+阅读 · 2019年2月18日
人工智能 | SCI期刊专刊信息3条
Call4Papers
5+阅读 · 2019年1月10日
A Technical Overview of AI & ML in 2018 & Trends for 2019
待字闺中
18+阅读 · 2018年12月24日
Hierarchical Disentangled Representations
CreateAMind
4+阅读 · 2018年4月15日
Focal Loss for Dense Object Detection
统计学习与视觉计算组
12+阅读 · 2018年3月15日
计算机视觉近一年进展综述
机器学习研究会
9+阅读 · 2017年11月25日
Top
微信扫码咨询专知VIP会员