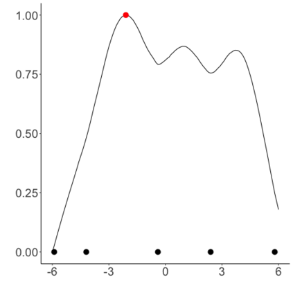
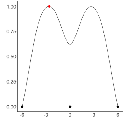
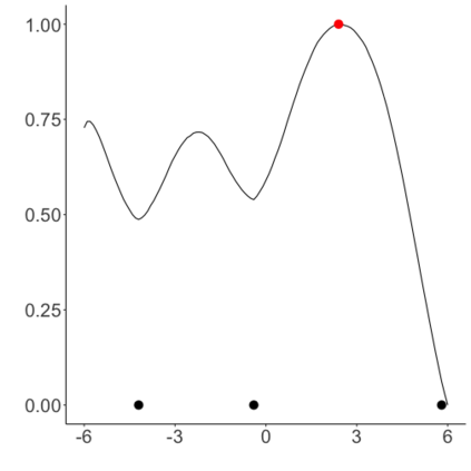
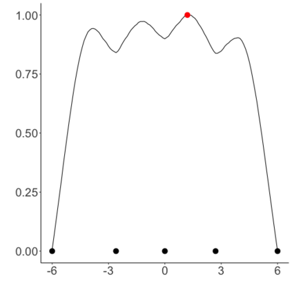
The Sihl river, located near the city of Zurich in Switzerland, is under continuous and tight surveillance as it flows directly under the city's main railway station. To issue early warnings and conduct accurate risk quantification, a dense network of monitoring stations is necessary inside the river basin. However, as of 2021 only three automatic stations are operated in this region, naturally raising the question: how to extend this network for optimal monitoring of extreme rainfall events? So far, existing methodologies for station network design have mostly focused on maximizing interpolation accuracy or minimizing the uncertainty of some model's parameters estimates. In this work, we propose new principles inspired from extreme value theory for optimal monitoring of extreme events. For stationary processes, we study the theoretical properties of the induced sampling design that yields non-trivial point patterns resulting from a compromise between a boundary effect and the maximization of inter-location distances. For general applications, we propose a theoretically justified functional peak-over-threshold model and provide an algorithm for sequential station selection. We then issue recommendations for possible extensions of the Sihl river monitoring network, by efficiently leveraging both station and radar measurements available in this region.


翻译:位于瑞士苏黎世市附近的Sihl河由于直接在瑞士主要火车站下流动而处于连续和严密的监视之下。为了发布预警并进行准确的风险量化,河川流域内需要有一个密集的监测站网络。然而,截至2021年,该地区只有三个自动站点,自然提出了这样一个问题:如何扩大这个网络以最佳地监测极端降雨事件?到目前为止,现有的站站网设计方法主要侧重于尽量扩大内插精确度或尽量缩小某些模型参数估计的不确定性。在这项工作中,我们根据极端价值理论提出新的原则,以便对极端事件进行最佳监测。关于固定过程,我们研究引导采样设计的理论性质,这种结构产生非三角点模式,产生于边界效应与尽可能扩大间距离之间的妥协。关于一般应用,我们提出一个理论上合理的功能峰值模型,并为测测测测台站提供算法。我们然后提出建议,通过高效地利用该区域现有的站点和雷达测量,可能扩展Sihl河监测网。

0
下载
关闭预览

相关内容

专知会员服务
44+阅读 · 2021年5月19日
【干货书】机器学习速查手册,135页pdf
专知会员服务
127+阅读 · 2020年11月20日
【最受欢迎的概率书】《概率论:理论与实例》,490页pdf
专知会员服务
173+阅读 · 2020年11月13日
专知会员服务
41+阅读 · 2020年9月6日
Keras François Chollet 《Deep Learning with Python 》, 386页pdf
专知会员服务
163+阅读 · 2019年10月12日
【新书】Python编程基础,669页pdf
专知会员服务
197+阅读 · 2019年10月10日
【泡泡汇总】CVPR2019 SLAM Paperlist
泡泡机器人SLAM
14+阅读 · 2019年6月12日
CCF A类 | 顶级会议RTSS 2019诚邀稿件
Call4Papers
10+阅读 · 2019年4月17日
计算机 | CCF推荐期刊专刊信息5条
Call4Papers
3+阅读 · 2019年4月10日
大数据 | 顶级SCI期刊专刊/国际会议信息7条
Call4Papers
10+阅读 · 2018年12月29日
CCF B类期刊IPM专刊截稿信息1条
Call4Papers
3+阅读 · 2018年10月11日
人工智能 | COLT 2019等国际会议信息9条
Call4Papers
6+阅读 · 2018年9月21日
【推荐】决策树/随机森林深入解析
机器学习研究会
5+阅读 · 2017年9月21日
【推荐】RNN/LSTM时序预测
机器学习研究会
25+阅读 · 2017年9月8日
【今日新增】IEEE Trans.专刊截稿信息8条
Call4Papers
7+阅读 · 2017年6月29日
Arxiv
0+阅读 · 2021年8月24日
Implicit Maximum Likelihood Estimation
Arxiv
7+阅读 · 2018年9月24日
VIP会员
相关VIP内容
专知会员服务
44+阅读 · 2021年5月19日
【干货书】机器学习速查手册,135页pdf
专知会员服务
127+阅读 · 2020年11月20日
【最受欢迎的概率书】《概率论:理论与实例》,490页pdf
专知会员服务
173+阅读 · 2020年11月13日
专知会员服务
41+阅读 · 2020年9月6日
Keras François Chollet 《Deep Learning with Python 》, 386页pdf
专知会员服务
163+阅读 · 2019年10月12日
【新书】Python编程基础,669页pdf
专知会员服务
197+阅读 · 2019年10月10日
相关资讯
【泡泡汇总】CVPR2019 SLAM Paperlist
泡泡机器人SLAM
14+阅读 · 2019年6月12日
CCF A类 | 顶级会议RTSS 2019诚邀稿件
Call4Papers
10+阅读 · 2019年4月17日
计算机 | CCF推荐期刊专刊信息5条
Call4Papers
3+阅读 · 2019年4月10日
大数据 | 顶级SCI期刊专刊/国际会议信息7条
Call4Papers
10+阅读 · 2018年12月29日
CCF B类期刊IPM专刊截稿信息1条
Call4Papers
3+阅读 · 2018年10月11日
人工智能 | COLT 2019等国际会议信息9条
Call4Papers
6+阅读 · 2018年9月21日
【推荐】决策树/随机森林深入解析
机器学习研究会
5+阅读 · 2017年9月21日
【推荐】RNN/LSTM时序预测
机器学习研究会
25+阅读 · 2017年9月8日
【今日新增】IEEE Trans.专刊截稿信息8条
Call4Papers
7+阅读 · 2017年6月29日
Top
微信扫码咨询专知VIP会员