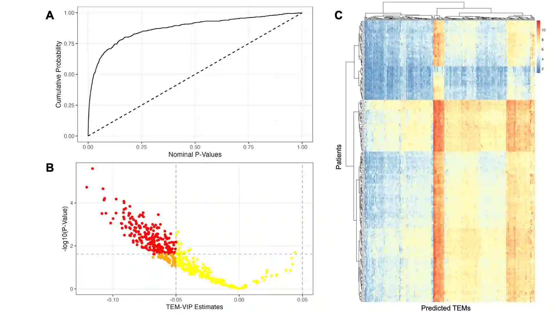
Heterogeneous treatment effects are driven by treatment effect modifiers, pre-treatment covariates that modify the effect of a treatment on an outcome. Current approaches for uncovering these variables are limited to low-dimensional data, data with weakly correlated covariates, or data generated according to parametric processes. We resolve these issues by developing a framework for defining model-agnostic treatment effect modifier variable importance parameters applicable to high-dimensional data with arbitrary correlation structure, deriving one-step, estimating equation and targeted maximum likelihood estimators of these parameters, and establishing these estimators' asymptotic properties. This framework is showcased by defining variable importance parameters for data-generating processes with continuous, binary, and time-to-event outcomes with binary treatments, and deriving accompanying multiply-robust and asymptotically linear estimators. Simulation experiments demonstrate that these estimators' asymptotic guarantees are approximately achieved in realistic sample sizes for observational and randomized studies alike. This framework is applied to gene expression data collected for a clinical trial assessing the effect of a monoclonal antibody therapy on disease-free survival in breast cancer patients. Genes predicted to have the greatest potential for treatment effect modification have previously been linked to breast cancer. An open-source R package implementing this methodology, unihtee, is made available on GitHub at https://github.com/insightsengineering/unihtee.


翻译:异质性处理效应是由处理效应变量引起的,预处理协变量修改了一个处理对结果的影响。目前揭示这些变量的方法仅限于低维数据、弱相关协变量的数据或按参数过程生成的数据。我们通过开发一个框架解决了这些问题,该框架可应用于具有任意相关结构的高维数据,定义模型无关的处理效应变量重要性参数,并推导出这些参数的一步、估计方程和定向最大似似然估计器,并建立了这些估计器的渐近性质。这个框架展示了为连续、二进制和时间至事件结果的二进制处理的数据生成过程定义变量重要性参数,并指定相应的多重稳健和渐近线性估计器。仿真实验表明,这些估计器的渐近保证在观测和随机研究的实际样本量中得到了实现。该框架应用于为评估单克隆抗体治疗对乳腺癌患者无病生存期影响的临床试验收集的基因表达数据。预测可能具有处理效应修改潜力的基因以前已与乳腺癌联系起来。这个方法的开源的 R 软件包unihtee可在GitHub上获取,网址为: https://github.com/insightsengineering/unihtee。

0
下载
关闭预览

相关内容

不可错过!700+ppt《因果推理》课程!杜克大学Fan Li教程
专知会员服务
72+阅读 · 2022年7月11日
不可错过!《机器学习100讲》课程,UBC Mark Schmidt讲授
专知会员服务
76+阅读 · 2022年6月28日
专知会员服务
45+阅读 · 2020年12月18日
【哈佛大学商学院课程Fall 2019】机器学习可解释性
专知会员服务
105+阅读 · 2019年10月9日
Hierarchically Structured Meta-learning
CreateAMind
27+阅读 · 2019年5月22日
Unsupervised Learning via Meta-Learning
CreateAMind
43+阅读 · 2019年1月3日
A Technical Overview of AI & ML in 2018 & Trends for 2019
待字闺中
18+阅读 · 2018年12月24日
读书报告 | Deep Learning for Extreme Multi-label Text Classification
科技创新与创业
48+阅读 · 2018年1月10日
【推荐】自动特征工程开源框架
机器学习研究会
17+阅读 · 2017年11月7日
【推荐】RNN/LSTM时序预测
机器学习研究会
25+阅读 · 2017年9月8日
国家自然科学基金
0+阅读 · 2015年12月31日
国家自然科学基金
0+阅读 · 2014年12月31日
国家自然科学基金
0+阅读 · 2013年12月31日
国家自然科学基金
1+阅读 · 2013年12月31日
国家自然科学基金
0+阅读 · 2012年12月31日
国家自然科学基金
1+阅读 · 2012年12月31日
国家自然科学基金
1+阅读 · 2012年12月31日
国家自然科学基金
1+阅读 · 2012年12月31日
国家自然科学基金
0+阅读 · 2011年12月31日
国家自然科学基金
0+阅读 · 2009年12月31日
VIP会员
相关VIP内容
不可错过!700+ppt《因果推理》课程!杜克大学Fan Li教程
专知会员服务
72+阅读 · 2022年7月11日
不可错过!《机器学习100讲》课程,UBC Mark Schmidt讲授
专知会员服务
76+阅读 · 2022年6月28日
专知会员服务
45+阅读 · 2020年12月18日
【哈佛大学商学院课程Fall 2019】机器学习可解释性
专知会员服务
105+阅读 · 2019年10月9日
相关资讯
相关基金
国家自然科学基金
0+阅读 · 2015年12月31日
国家自然科学基金
0+阅读 · 2014年12月31日
国家自然科学基金
0+阅读 · 2013年12月31日
国家自然科学基金
1+阅读 · 2013年12月31日
国家自然科学基金
0+阅读 · 2012年12月31日
国家自然科学基金
1+阅读 · 2012年12月31日
国家自然科学基金
1+阅读 · 2012年12月31日
国家自然科学基金
1+阅读 · 2012年12月31日
国家自然科学基金
0+阅读 · 2011年12月31日
国家自然科学基金
0+阅读 · 2009年12月31日
Top
微信扫码咨询专知VIP会员