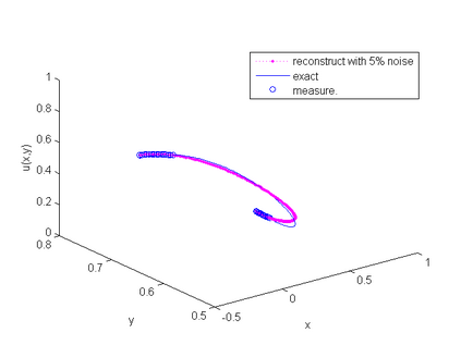
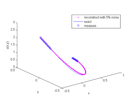
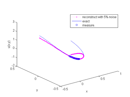
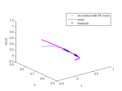
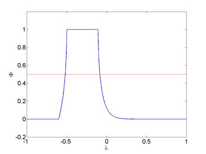
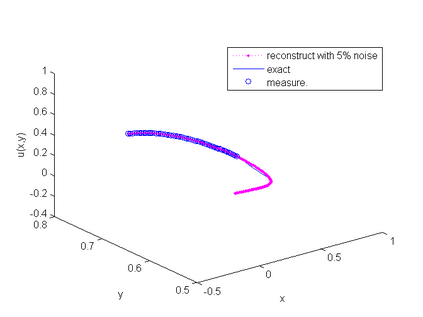
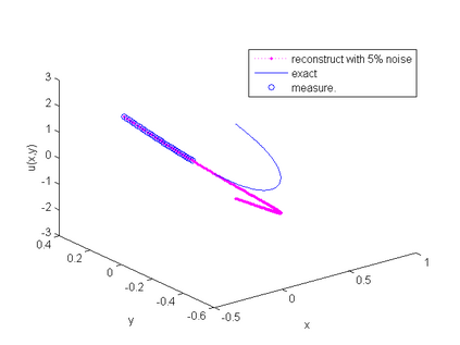
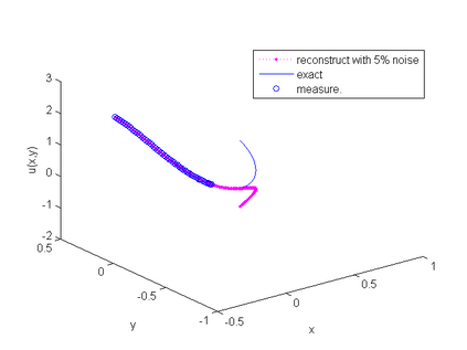
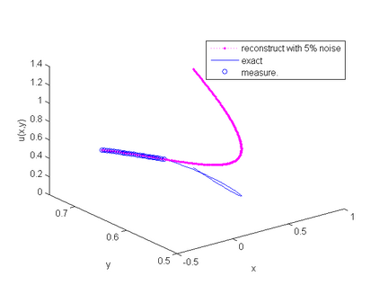
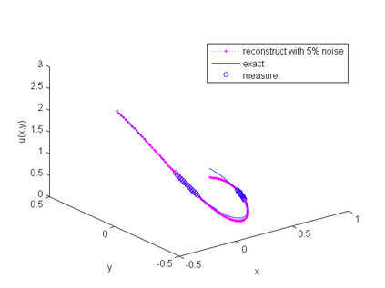
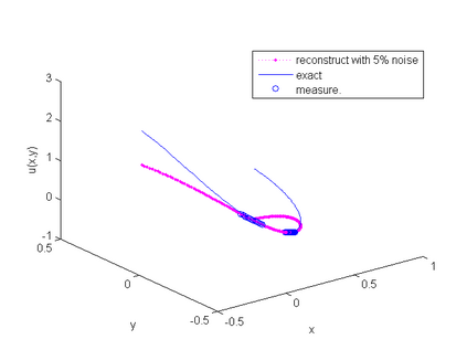
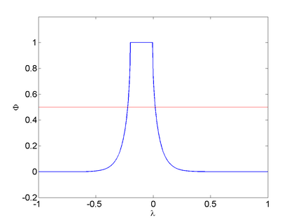
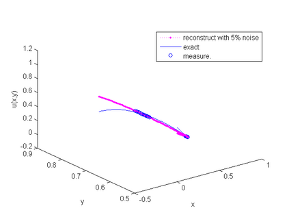
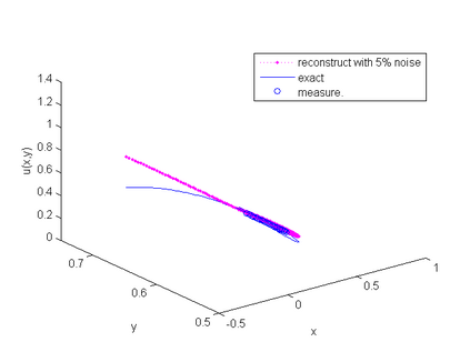
The unique continuation on quadratic curves for harmonic functions is discussed in this paper. By using complex extension method, the conditional stability of unique continuation along quadratic curves for harmonic functions is illustrated. The numerical algorithm is provided based on collocation method and Tikhonov regularization. The stability estimates on parabolic and hyperbolic curves for harmonic functions are demonstrated by numerical examples respectively.


翻译:本文讨论了口音功能二次曲线上独有的延续性。 通过使用复杂的扩展方法,可以说明在口音功能二次曲线上独有的延续性有条件的稳定性。数字算法是根据合用同一地点的方法和Tikhonov正规化提供的。对双曲和双曲曲线的稳定性估计值分别用数字示例来说明。

0
下载
关闭预览

相关内容

让 iOS 8 和 OS X Yosemite 无缝切换的一个新特性。 > Apple products have always been designed to work together beautifully. But now they may really surprise you. With iOS 8 and OS X Yosemite, you’ll be able to do more wonderful things than ever before.

Source: Apple - iOS 8
专知会员服务
119+阅读 · 2019年12月24日
Stabilizing Transformers for Reinforcement Learning
专知会员服务
60+阅读 · 2019年10月17日
Keras François Chollet 《Deep Learning with Python 》, 386页pdf
专知会员服务
163+阅读 · 2019年10月12日
MIT新书《强化学习与最优控制》
专知会员服务
282+阅读 · 2019年10月9日
机器学习在材料科学中的应用综述,21页pdf
专知会员服务
50+阅读 · 2019年9月24日
已删除
将门创投
5+阅读 · 2019年10月29日
Arxiv
0+阅读 · 2021年12月15日
VIP会员
相关资讯
已删除
将门创投
5+阅读 · 2019年10月29日
Top
微信扫码咨询专知VIP会员