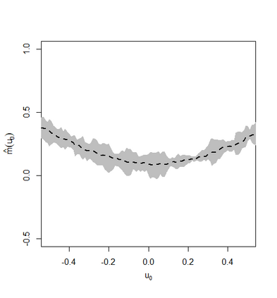
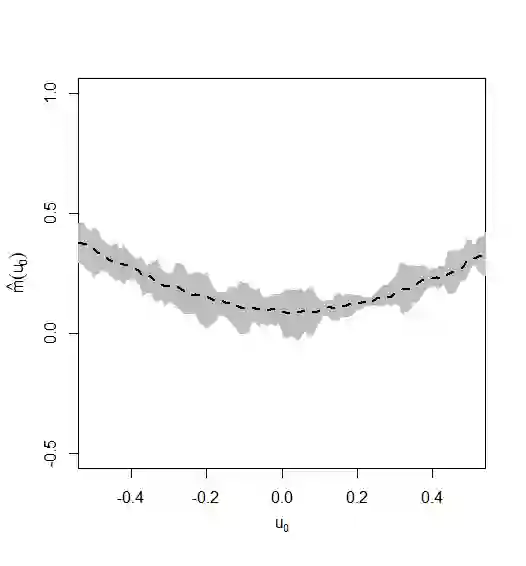
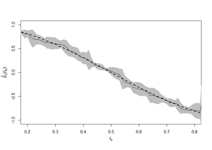
In medical and biological research, longitudinal data and survival data types are commonly seen. Traditional statistical models mostly consider to deal with either of the data types, such as linear mixed models for longitudinal data, and the Cox models for survival data, while they do not adjust the association between these two different data types. It is desirable to have a joint modeling approach which accomadates both data types and the dependency between them. In this paper, we extend traditional single-index models to a new joint modeling approach, by replacing the single-index component to a varying coefficient component to deal with longitudinal outcomes, and accomadate the random censoring problem in survival analysis by nonparametric synthetic data regression for the link function. Numerical experiments are conducted to evaluate the finite sample performance.


翻译:在医学和生物研究中,常看到纵向数据和生存数据类型,传统统计模型大多考虑处理数据类型中的任何一种,如纵向数据的线性混合模型和生存数据的考克斯模型,但不调整这两个不同数据类型之间的联系,最好采用联合建模方法,既反映数据类型,又反映数据之间的依赖性。在本文中,我们将传统的单一指数模型推广到新的联合建模方法,将单一指数部分替换为不同的系数部分,以处理纵向结果,并通过非对称合成数据回归来填补链接功能在生存分析中随机审查的问题。

0
下载
关闭预览

相关内容

ACM/IEEE第23届模型驱动工程语言和系统国际会议,是模型驱动软件和系统工程的首要会议系列,由ACM-SIGSOFT和IEEE-TCSE支持组织。自1998年以来,模型涵盖了建模的各个方面,从语言和方法到工具和应用程序。模特的参加者来自不同的背景,包括研究人员、学者、工程师和工业专业人士。MODELS 2019是一个论坛,参与者可以围绕建模和模型驱动的软件和系统交流前沿研究成果和创新实践经验。今年的版本将为建模社区提供进一步推进建模基础的机会,并在网络物理系统、嵌入式系统、社会技术系统、云计算、大数据、机器学习、安全、开源等新兴领域提出建模的创新应用以及可持续性。 官网链接:http://www.modelsconference.org/
【干货书】机器学习速查手册,135页pdf
专知会员服务
127+阅读 · 2020年11月20日
Linux导论,Introduction to Linux,96页ppt
专知会员服务
82+阅读 · 2020年7月26日
商业数据分析,39页ppt
专知会员服务
165+阅读 · 2020年6月2日
【哈佛大学商学院课程Fall 2019】机器学习可解释性
专知会员服务
105+阅读 · 2019年10月9日
Transferring Knowledge across Learning Processes
CreateAMind
29+阅读 · 2019年5月18日
神器Cobalt Strike3.13破解版
黑白之道
12+阅读 · 2019年3月1日
IEEE | DSC 2019诚邀稿件 (EI检索)
Call4Papers
10+阅读 · 2019年2月25日
Unsupervised Learning via Meta-Learning
CreateAMind
43+阅读 · 2019年1月3日
A Technical Overview of AI & ML in 2018 & Trends for 2019
待字闺中
18+阅读 · 2018年12月24日
已删除
将门创投
7+阅读 · 2018年8月28日
Hierarchical Disentangled Representations
CreateAMind
4+阅读 · 2018年4月15日
【学习】Hierarchical Softmax
机器学习研究会
4+阅读 · 2017年8月6日
Auto-Encoding GAN
CreateAMind
7+阅读 · 2017年8月4日
Does Data Augmentation Benefit from Split BatchNorms
Arxiv
3+阅读 · 2020年10月15日
Arxiv
21+阅读 · 2019年8月21日
Arxiv
4+阅读 · 2018年1月15日
VIP会员
相关VIP内容
相关资讯
Transferring Knowledge across Learning Processes
CreateAMind
29+阅读 · 2019年5月18日
神器Cobalt Strike3.13破解版
黑白之道
12+阅读 · 2019年3月1日
IEEE | DSC 2019诚邀稿件 (EI检索)
Call4Papers
10+阅读 · 2019年2月25日
Unsupervised Learning via Meta-Learning
CreateAMind
43+阅读 · 2019年1月3日
A Technical Overview of AI & ML in 2018 & Trends for 2019
待字闺中
18+阅读 · 2018年12月24日
已删除
将门创投
7+阅读 · 2018年8月28日
Hierarchical Disentangled Representations
CreateAMind
4+阅读 · 2018年4月15日
【学习】Hierarchical Softmax
机器学习研究会
4+阅读 · 2017年8月6日
Auto-Encoding GAN
CreateAMind
7+阅读 · 2017年8月4日
Top
微信扫码咨询专知VIP会员