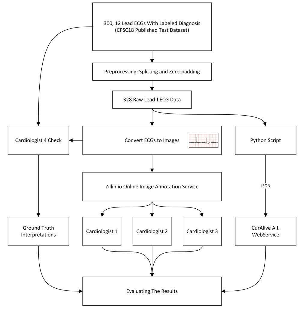
Electrocardiogram recognition of cardiac arrhythmias is critical for cardiac abnormality diagnosis. Because of their strong prediction characteristics, artificial neural networks are the preferred method in medical diagnosis systems. This study presents a method to detect atrial fibrillation with lead-I ECGs using artificial intelligence. The aim of the study is to compare the accuracy of the diagnoses estimated by cardiologists and artificial intelligence over lead-I ECGs using 12-lead ECGs as references. To evaluate the performance of the proposed model, dataset were collected from China Physiological Signal Challenge 2018. In the study, diagnoses were examined in three groups as normal sinus rhythm, atrial fibrillation and OTHER. All rhythm and beat types except NSR and AFIB were labeled as OTHER super-class. OTHER contains First-degree atrioventricular blocks, Conduction disturbances, Left bundle branch block, Right bundle branch block, Premature atrial contraction, Premature ventricular contraction, ST-segment depression and ST-segment elevated type ECGs. CurAlive A.I. model which is using DenseNet as a CNN architecture and continuous wavelet transform as feature extraction method, showed a great performance on classifying ECGs from only lead-I compared to cardiologists. The AI model reached the weighted average precision, recall, F1-score and total accuracy 94.1%, 93.6%, 93.7% and 93.6% respectively, and the average of each of the three cardiologists has reached weighted average precision, recall, F1-score and total accuracy 82.2%, 54.6%, 57.5% and 54.6% respectively. This study showed that the proposed CNN model CurAlive, can be used to accurately diagnose AFIB, NSR, and OTHER rhythm using lead-I ECGs to accelerate the early detection of AFIB as a cardiologist assistant. It is also able to identify patients into different risk groups as part of remote patient monitoring systems.


翻译:57心电图对心脏心律失常的识别对于心脏异常诊断至关重要。 由于其强烈的预测特征, 人工神经网络是医学诊断系统中最喜欢使用的方法。 此研究提供了一种方法, 用来检测使用人工智能的铅- I ECG 与铅- I ECG 的神经纤维化。 研究的目的是比较心脏学家和人工智能对铅- I ECG 的诊断结果的准确性, 使用 12 铅 ECG 进行对照。 为了评价拟议模型的性能, 从中国生理信号挑战 2018 中收集数据集。 在研究中, 人工神经神经网络是医学诊断系统最常用的三组 。 54% 心脏- 心脏信号网络是正常的 54% ; 54% 心脏心脏- 心脏- 6 心脏- 2018 ; 在正常的三组中,除了 NSR 和 A. I 外, 所有的节律和 A. 正在分别将IFDENet 的 3 的精度 和 Oral 的精度 用于 IM IM AS AS 格式化 的内, 。

0
下载
关闭预览

相关内容

最新《Transformers模型》教程,64页ppt
专知会员服务
325+阅读 · 2020年11月26日
专知会员服务
61+阅读 · 2020年3月19日
100+篇《自监督学习(Self-Supervised Learning)》论文最新合集
专知会员服务
167+阅读 · 2020年3月18日
Stabilizing Transformers for Reinforcement Learning
专知会员服务
60+阅读 · 2019年10月17日
Keras François Chollet 《Deep Learning with Python 》, 386页pdf
专知会员服务
161+阅读 · 2019年10月12日
机器学习入门的经验与建议
专知会员服务
94+阅读 · 2019年10月10日
Yoshua Bengio,使算法知道“为什么”
专知会员服务
8+阅读 · 2019年10月10日
CCF A类 | 顶级会议RTSS 2019诚邀稿件
Call4Papers
10+阅读 · 2019年4月17日
计算机 | ISMAR 2019等国际会议信息8条
Call4Papers
3+阅读 · 2019年3月5日
IEEE | DSC 2019诚邀稿件 (EI检索)
Call4Papers
10+阅读 · 2019年2月25日
2018机器学习开源资源盘点
专知
6+阅读 · 2019年2月2日
Unsupervised Learning via Meta-Learning
CreateAMind
43+阅读 · 2019年1月3日
A Technical Overview of AI & ML in 2018 & Trends for 2019
待字闺中
18+阅读 · 2018年12月24日
计算机 | CCF推荐会议信息10条
Call4Papers
5+阅读 · 2018年10月18日
语音顶级会议Interspeech2018接受论文列表!
专知
6+阅读 · 2018年6月10日
Hierarchical Imitation - Reinforcement Learning
CreateAMind
19+阅读 · 2018年5月25日
强化学习 cartpole_a3c
CreateAMind
9+阅读 · 2017年7月21日
Arxiv
20+阅读 · 2020年6月8日
VIP会员
相关VIP内容
最新《Transformers模型》教程,64页ppt
专知会员服务
325+阅读 · 2020年11月26日
专知会员服务
61+阅读 · 2020年3月19日
100+篇《自监督学习(Self-Supervised Learning)》论文最新合集
专知会员服务
167+阅读 · 2020年3月18日
Stabilizing Transformers for Reinforcement Learning
专知会员服务
60+阅读 · 2019年10月17日
Keras François Chollet 《Deep Learning with Python 》, 386页pdf
专知会员服务
161+阅读 · 2019年10月12日
机器学习入门的经验与建议
专知会员服务
94+阅读 · 2019年10月10日
Yoshua Bengio,使算法知道“为什么”
专知会员服务
8+阅读 · 2019年10月10日
相关资讯
CCF A类 | 顶级会议RTSS 2019诚邀稿件
Call4Papers
10+阅读 · 2019年4月17日
计算机 | ISMAR 2019等国际会议信息8条
Call4Papers
3+阅读 · 2019年3月5日
IEEE | DSC 2019诚邀稿件 (EI检索)
Call4Papers
10+阅读 · 2019年2月25日
2018机器学习开源资源盘点
专知
6+阅读 · 2019年2月2日
Unsupervised Learning via Meta-Learning
CreateAMind
43+阅读 · 2019年1月3日
A Technical Overview of AI & ML in 2018 & Trends for 2019
待字闺中
18+阅读 · 2018年12月24日
计算机 | CCF推荐会议信息10条
Call4Papers
5+阅读 · 2018年10月18日
语音顶级会议Interspeech2018接受论文列表!
专知
6+阅读 · 2018年6月10日
Hierarchical Imitation - Reinforcement Learning
CreateAMind
19+阅读 · 2018年5月25日
强化学习 cartpole_a3c
CreateAMind
9+阅读 · 2017年7月21日
Top
微信扫码咨询专知VIP会员