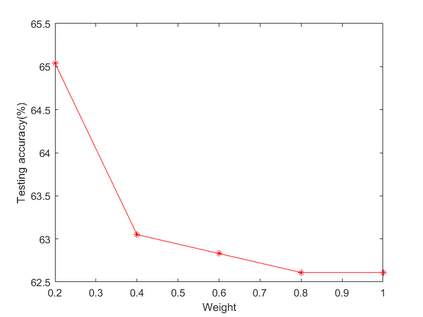
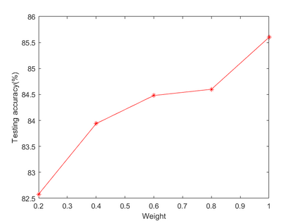
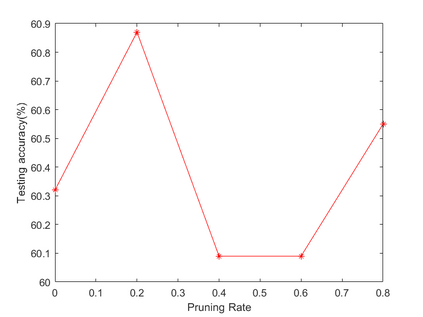
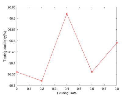
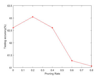
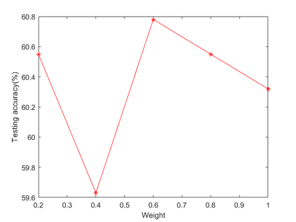
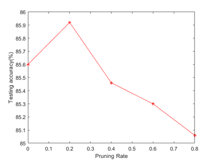
In this paper, we first introduce batch normalization to the edRVFL network. This re-normalization method can help the network avoid divergence of the hidden features. Then we propose novel variants of Ensemble Deep Random Vector Functional Link (edRVFL). Weighted edRVFL (WedRVFL) uses weighting methods to give training samples different weights in different layers according to how the samples were classified confidently in the previous layer thereby increasing the ensemble's diversity and accuracy. Furthermore, a pruning-based edRVFL (PedRVFL) has also been proposed. We prune some inferior neurons based on their importance for classification before generating the next hidden layer. Through this method, we ensure that the randomly generated inferior features will not propagate to deeper layers. Subsequently, the combination of weighting and pruning, called Weighting and Pruning based Ensemble Deep Random Vector Functional Link Network (WPedRVFL), is proposed. We compare their performances with other state-of-the-art deep feedforward neural networks (FNNs) on 24 tabular UCI classification datasets. The experimental results illustrate the superior performance of our proposed methods.


翻译:在本文中, 我们首先将批量正常化引入 edRVFL 网络 。 这种重新归正方法可以帮助网络避免隐藏特性的差异 。 然后, 我们提出新变体“ 集合深随机矢量功能链接( edRVFL) ” 。 经过加权的 edRVFL (WedRVFL) 使用加权方法, 使不同层次的样本培训不同重量, 根据样品在上层的可靠分类方式, 从而增加共性的多样性和准确性 。 此外, 还提议了一个基于运行的 edRVFL( PedRVFLL) ( PedRVFL) (PedRVFL) (PedRVFL) (PedRVFL) 。 我们根据它们对于分类的重要性, 在生成下一个隐藏层之前, 我们根据它们对于分类的重要性, 开发了一些低级神经元的精度神经元。 我们通过这个方法确保随机生成的低级特征不会扩散到更深层 。 随后, 提议了基于 深层矢测的 深层矢测线网络( FNNS ) 测试结果 。

0
下载
关闭预览

相关内容

剑桥大学《数据科学: 原理与实践》课程,附PPT下载
专知会员服务
54+阅读 · 2021年1月20日
Keras François Chollet 《Deep Learning with Python 》, 386页pdf
专知会员服务
160+阅读 · 2019年10月12日
【哈佛大学商学院课程Fall 2019】机器学习可解释性
专知会员服务
105+阅读 · 2019年10月9日
最新BERT相关论文清单,BERT-related Papers
专知会员服务
53+阅读 · 2019年9月29日
ACM TOMM Call for Papers
CCF多媒体专委会
2+阅读 · 2022年3月23日
AIART 2022 Call for Papers
CCF多媒体专委会
1+阅读 · 2022年2月13日
Hierarchically Structured Meta-learning
CreateAMind
27+阅读 · 2019年5月22日
深度自进化聚类:Deep Self-Evolution Clustering
我爱读PAMI
15+阅读 · 2019年4月13日
Unsupervised Learning via Meta-Learning
CreateAMind
43+阅读 · 2019年1月3日
【SIGIR2018】五篇对抗训练文章
专知
12+阅读 · 2018年7月9日
【推荐】ResNet, AlexNet, VGG, Inception:各种卷积网络架构的理解
机器学习研究会
20+阅读 · 2017年12月17日
【推荐】用Tensorflow理解LSTM
机器学习研究会
36+阅读 · 2017年9月11日
【推荐】RNN/LSTM时序预测
机器学习研究会
25+阅读 · 2017年9月8日
【推荐】SVM实例教程
机器学习研究会
17+阅读 · 2017年8月26日
国家自然科学基金
1+阅读 · 2014年12月31日
国家自然科学基金
0+阅读 · 2014年12月31日
国家自然科学基金
0+阅读 · 2014年12月31日
国家自然科学基金
0+阅读 · 2013年12月31日
国家自然科学基金
0+阅读 · 2010年12月31日
国家自然科学基金
0+阅读 · 2009年12月31日
国家自然科学基金
0+阅读 · 2009年12月31日
A Survey on Data Augmentation for Text Classification
Arxiv
16+阅读 · 2020年5月20日
On Feature Normalization and Data Augmentation
Arxiv
15+阅读 · 2020年2月25日
Arxiv
11+阅读 · 2018年10月17日
Arxiv
26+阅读 · 2018年2月27日
VIP会员
相关资讯
ACM TOMM Call for Papers
CCF多媒体专委会
2+阅读 · 2022年3月23日
AIART 2022 Call for Papers
CCF多媒体专委会
1+阅读 · 2022年2月13日
Hierarchically Structured Meta-learning
CreateAMind
27+阅读 · 2019年5月22日
深度自进化聚类:Deep Self-Evolution Clustering
我爱读PAMI
15+阅读 · 2019年4月13日
Unsupervised Learning via Meta-Learning
CreateAMind
43+阅读 · 2019年1月3日
【SIGIR2018】五篇对抗训练文章
专知
12+阅读 · 2018年7月9日
【推荐】ResNet, AlexNet, VGG, Inception:各种卷积网络架构的理解
机器学习研究会
20+阅读 · 2017年12月17日
【推荐】用Tensorflow理解LSTM
机器学习研究会
36+阅读 · 2017年9月11日
【推荐】RNN/LSTM时序预测
机器学习研究会
25+阅读 · 2017年9月8日
【推荐】SVM实例教程
机器学习研究会
17+阅读 · 2017年8月26日
相关基金
国家自然科学基金
1+阅读 · 2014年12月31日
国家自然科学基金
0+阅读 · 2014年12月31日
国家自然科学基金
0+阅读 · 2014年12月31日
国家自然科学基金
0+阅读 · 2013年12月31日
国家自然科学基金
0+阅读 · 2010年12月31日
国家自然科学基金
0+阅读 · 2009年12月31日
国家自然科学基金
0+阅读 · 2009年12月31日
Top
微信扫码咨询专知VIP会员