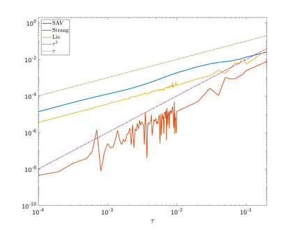
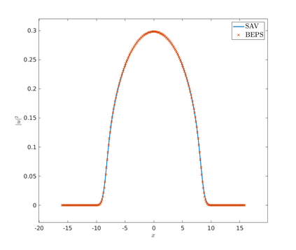
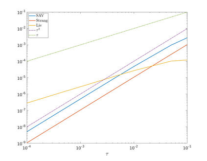
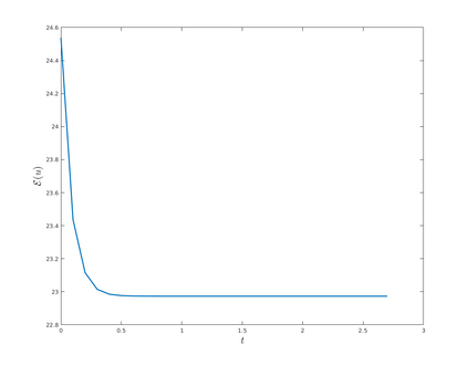
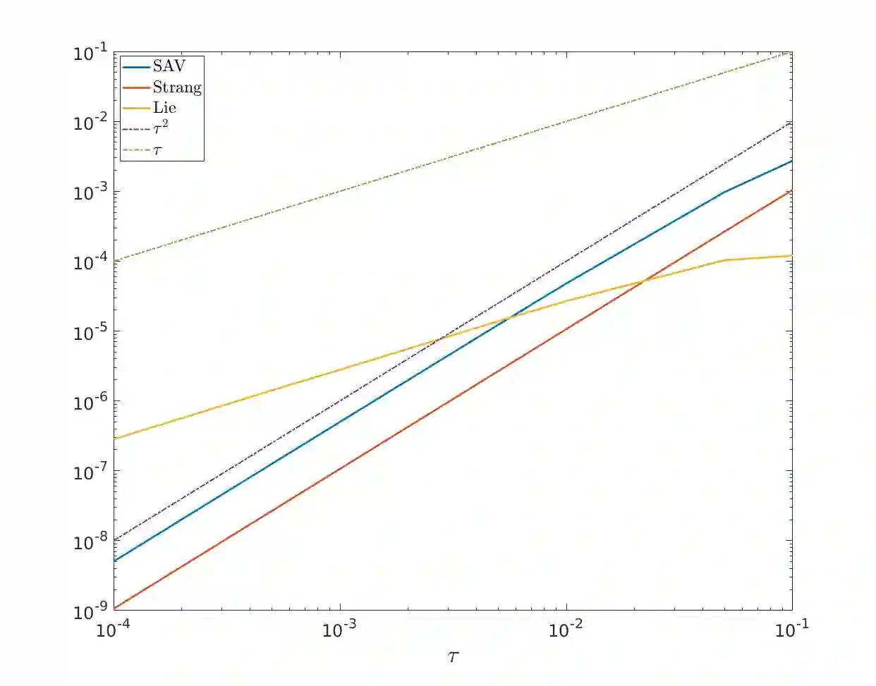
We carry out the convergence analysis of the Scalar Auxiliary Variable (SAV) method applied to the nonlinear Schr\"odinger equation which preserves a modified Hamiltonian on the discrete level. We derive a weak and strong convergence result, establish second-order global error bounds and present long time error estimates on the modified Hamiltonian. In addition, we illustrate the favorable energy conservation of the SAV method compared to classical splitting schemes in certain applications.


翻译:我们对适用于非线性Schr\'odinger方程式的Scalar辅助变量(SAV)方法进行了趋同分析,该方程式将修改的汉密尔顿人保留在离散水平上。我们得出了一个薄弱和强烈的趋同结果,确定了二级全球误差界限,并对修改的汉密尔顿人提出了长期误差估计。此外,我们举例说明了SAV方法与某些应用中传统的分裂计划相比,有利于节能。

0
下载
关闭预览

相关内容

专知会员服务
51+阅读 · 2020年12月14日
【DeepMind】强化学习教程,83页ppt
专知会员服务
158+阅读 · 2020年8月7日
因果图,Causal Graphs,52页ppt
专知会员服务
253+阅读 · 2020年4月19日
专知会员服务
162+阅读 · 2020年1月16日
Hierarchically Structured Meta-learning
CreateAMind
27+阅读 · 2019年5月22日
Transferring Knowledge across Learning Processes
CreateAMind
29+阅读 · 2019年5月18日
19篇ICML2019论文摘录选读!
专知
28+阅读 · 2019年4月28日
逆强化学习-学习人先验的动机
CreateAMind
16+阅读 · 2019年1月18日
【NIPS2018】接收论文列表
专知
5+阅读 · 2018年9月10日
Hierarchical Imitation - Reinforcement Learning
CreateAMind
19+阅读 · 2018年5月25日
【学习】Hierarchical Softmax
机器学习研究会
4+阅读 · 2017年8月6日
Auto-Encoding GAN
CreateAMind
7+阅读 · 2017年8月4日
Arxiv
3+阅读 · 2021年9月4日
VIP会员
相关资讯
Hierarchically Structured Meta-learning
CreateAMind
27+阅读 · 2019年5月22日
Transferring Knowledge across Learning Processes
CreateAMind
29+阅读 · 2019年5月18日
19篇ICML2019论文摘录选读!
专知
28+阅读 · 2019年4月28日
逆强化学习-学习人先验的动机
CreateAMind
16+阅读 · 2019年1月18日
【NIPS2018】接收论文列表
专知
5+阅读 · 2018年9月10日
Hierarchical Imitation - Reinforcement Learning
CreateAMind
19+阅读 · 2018年5月25日
【学习】Hierarchical Softmax
机器学习研究会
4+阅读 · 2017年8月6日
Auto-Encoding GAN
CreateAMind
7+阅读 · 2017年8月4日
相关论文
Arxiv
3+阅读 · 2021年9月4日
Top
微信扫码咨询专知VIP会员