零工平台这么多,自由职业仍难自由

2022 年 9 月 28 日 36氪

36氪企服点评《数字化生长》专栏,聚焦数字化进程中“人的体验”,连接用户与技术。我们继续相信人是数字化变革的根本所在,数字化生存与成长的法则,需要企业方、技术方与最终用户共创。


文| 王文婧  赵文元
编辑| 赵文元  齐心
来源| 36氪企服点评(ID:qifudianping-36kr)

远程办公、自由职业、数字游民,关于未来职场的想象日渐丰富,但美好似乎仍只属于少数人。

“2020年之前,在众包平台上接单,成单率很高。疫情之后,好多公司放出来的活儿变少了,反而是注册用户变多了,抢单的人特别多。后来慢慢就不太用平台了,主要通过朋友之间互相介绍。”

程序员小韩曾就职于一家朝九晚六的企业。业余时间较多,再加上当时临近三十岁的焦虑,2017年,他开始拓展自己的副业,在众包平台上找项目,却发现活儿越来越少。

身在杭州的文案创作自由职业者Tiki也有同感。

她最初关注过海外自由职业平台Upwork,但注册时被拒了。“填完工作范围之后,Upwork说此类人才已经饱和了。为了保证注册用户都能接到任务,新用户暂时无法注册。”

自由职业:不做后悔,做了无奈

想做自由职业的人,发现这条路不自由。

具有专业知识技能的白领中产人群,却是零工经济里的“钉子户”。作为最爱焦虑未来的一群人,他们惟恐错过任何新风潮新机会,但找个副业,又不想仅仅是赚点钱那么简单,最好不要仅仅出卖时间,还能提升职业技能,开辟人生新可能,甚至增长人脉与视野。

但条件都满足的好机会并不多。

一位从事IT行业的专业人士直言,“想要灵活工作的人肯定很多,但甲方在哪里?如果说正式工作算一级市场,外包算二级市场,到了灵活用工,能接触到的大多是一些企业的短期需求。”

小韩在使用众包平台的过程中,曾遇到过很多问题,最令他无奈的是被套方案。

“有一次给一家公司做联盟链的部署,我折腾了一个多月,把具体的部署文档发过去,结果对方看完再也没理我,方案直接被套走了。很多企业在打听清楚细节后,会拿着方案,找其他团队做功能实现。这样一来,企业的成本一下就降下来了。”

“履约过程中,说好先付20%的定金,开发过程付40%,交付后付40%的尾款,但经常遇到开发后临时变更需求,或加新功能,否则就不付尾款,各种违约现象特别多。”

Tiki也曾被一些国内的零工平台劝退,“每找一个机会都要经历一次类似求职的过程,而且你必须花费大量精力经营个人主页,去吸引企业,否则就很难获得工作。”

企业方对于灵活用工一样满腹牢骚,招人难、用人更难。

降本增效是企业寻求灵活用工的主要目的。灵活用工看似灵活,但却大幅增加了企业用工的不确定性。在当下企业普遍求稳的状态下,HR也不敢瞎折腾。

医药企业招聘HR李明(化名)向36氪企服点评讲述了他的“灵活用工”踩坑经历。

“我们曾经招过一个互联网大厂的IT研发,对方说的特别好,履历也很光鲜,结果做出来的东西一塌糊涂。工期到了,他的活儿还没出来,所有人都等着,无形中给我们增加了很多成本,再换个人,时间又耽误不起。”

“要么就是,你已经把钱付给对方了,对方突然说不干了。”

灵活用工链路:供需匹配只是第一步

灵活用工难做,独立运营顾问小马鱼对此深有体会。六年前,从互联网大厂离职后,她曾和朋友创业做过一款灵活用工产品。由于后期没有拿到融资,半年后项目被迫停掉。

“公说公有理,婆说婆有理,验收环节难界定,再加上盈利模式不清晰。如果自身没有造血能力,很难做成功。”小马鱼总结道。

和大众熟知的招聘平台不同,灵活用工是一个链路更长的复杂系统。

长期关注人力资源新趋势的FESCO相关专家在接受36氪企服点评访谈时透露,白领灵活工作的意愿度在提升,实际转化的比例却并没有那么高。

该专家介绍,灵活用工服务可以分解为流量层、匹配层、交付层、支付层、评价层。招聘平台的业务主要停留在流量层,但灵活用工更像是一个精密的人力资源管理系统。

流量层吸引B端和C端用户;

匹配层通过技术与人工手段,进行供需双方的对接;

交付层涉及验收标准,需要与B、C两端确认;

支付层涉及薪酬、税务、合规;

评价层留存B、C两端交付质量、履约过程中的评价,并作为下一次匹配的参考。

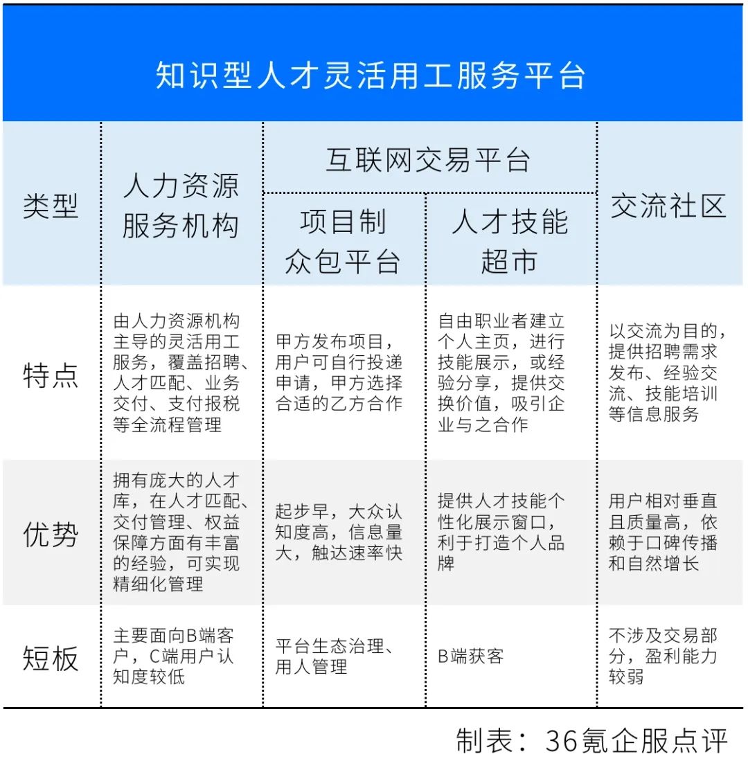
目前国内市场面向知识型人才的平台虽数量可观,但较为分散,服务模式主要包括人力资源服务机构、互联网交易平台、交流社区。这几类平台各有优势和短板,目前仍难言绝对的市场主导者。

针对中高端知识人才的灵活用工仍处于市场孕育期,服务商也仍处于拓客开荒的阶段。对于匹配、交付等复杂程度较高的环节,一些服务商的技术与管理能力尚未跟上。从运营成本来看,难以实现规模化与精细化的平衡,成为影响用户体验的一大难题。

灵活用工不仅仅是供需匹配这么简单,考验的是服务商的综合实力。科锐国际外包事业部总经理孙倩对36氪企服点评说:“灵活用工的招聘层面,一看需求澄清的专业度,对于行业、项目、岗位的理解;二看人才资源的丰富度,是否有足够多的人才给到用人方;三看招聘流程的时效把控。”

“用人管理层面,更是灵活用工最大的难点,包括外包交付履约、薪酬税务、人才评估与技能培训、人才职业发展规划等,很少有企业能形成完整闭环和迭代更新。”孙倩说。

注定小而美?

白领灵活用工能做成一门大生意吗?

对企业来说,只有找到了真正的高质量灵活就业者,才能实现降本增效。针对白领知识工作者的灵活用工平台,人才的质量和匹配度,远比规模更重要。

“急需用人的时候,没人,不需要用人的时候,一堆人来跟你联系。虽然里面的人都是找兼职的,但是低频,时效性差。”HR李明有时不得不去招聘网站上找兼职候选人,“虽然招聘平台来的人不够精准。但是人多,我可以筛选。”

如何让高质量的人才在恰当的时间出现,交付高质量的成果,新兴人才数字化平台对此有不同的解法。

主打服务数字游民的圆领现在希望做“技能电商”。运营两年多,圆领产品方向已经有过数次探索和迭代,目前,圆领把重点放在了高质量人才的服务和交易机制建立上。

“我们之前做过‘既当爹又当妈’的模式。但这种模式之下,平台的流动性有限,用户的尝试门槛也很高。”

圆领市场负责人黄涛解释说,各个专业领域的事情,由人才自己去跟企业谈反而更深入,企业和人才自己来双向奔赴反而更有价值。“和实物商品不同,人确实太非标了。如果按传统模式,企业发JD,我们把人才推给企业,企业未必能找到最适合的人。”

“我们一开始就明确,数据信息闭环对改善用户体验是非常重要的。传统的招聘网站,缺少的是最后的用人信息,而这恰恰是灵活用工平台的优势,基于交易信息、履约信息、用户评价,我们可以建立起健全的双方保障机制。”黄涛说。

另一边,不少自由职业者结成了小圈子,抱团取暖。彼此互为私域,互为流量,有合作需求时,也会互帮互助。

“灵活用工一定是一个大趋势,但目前仍处于分化阶段,就看有没有长期主义的投资人或者创业者来做,不能把它当成一个挣快钱的项目。”独立运营顾问小马鱼认为道阻且长。

创业失败的经历让她看清一件事,互联网创意人才可能不适合平台接单的模式,他们不想被挑选,更适合打造个人IP。

“现在的自由职业者,大多在全职工作的时候,已经积累了一些资源。如果你没有任何渠道资源,突然蹦出来从头开始做的话,确实很难,尤其是你要直接去对接企业,企业怎么信任你呢?我的很多机会都是通过朋友拓展的,如果对方认可我的工作,下一次他就会把我介绍给其他同事。”Tiki说。

这种人脉互助模式吸引人的一点就是真实,更值得信赖。

和其他服务平台不同,倡导“只工作,不上班”,被称为国内最早的远程工作社区——电鸭社区几乎没有任何商业化的痕迹。

“我们现有的增长基本上都是靠口碑传播而来。与大多数的产品不同,我们反而希望增长的慢一点,让用户慢慢熟悉我们社区的氛围。依靠广告投放和市场活动带来的大量用户,反而会冲淡社区该有的气质。”电鸭社区创建者大灰说。

大灰认为,主流招聘平台将职位信息结构化+标准化了,但同时也丧失了信息的多样化和灵活性,社区特有的帖子+评论的形式,使招聘双方的表达更灵活,同时也会倒逼招聘双方的信息透明和效率提高,打破传统招聘方的信息黑箱。

前述FESCO专家对白领群体的灵活用工未来发展高度乐观,“灵活用工是一个宽赛道。现在看可能是金字塔型的,以蓝领居多,知识型人才比较少,但并不意味着以后永远会这样。像级别高、年龄大、学历高的‘三高’群体,随着整体市场经济发展的成熟,对灵活用工的接受程度将会作为慢变量持续渗透到日常生活工作方式中。我们可以利用优质的数字化平台,帮他们嫁接匹配更多的灵工资源,平衡白领人群工作与生活之间的和谐度。”

另一种可能:企业自建灵活用工平台

大灰也注意到,越来越多的人倾向于在海外寻找前沿领域的项目和机会。“出于职业生涯的长远考虑,国内的开发者和设计师会优先选择海外一些开源、区块链、Web3、DAO等领域的项目和机会,提升自己的专业技能、英语能力、远程经验。”

一次偶然的机会,Tiki通过豆瓣接触到了目前合作的英国数字营销机构Croud。令她最为满意的一点是,Croud在数字营销领域已经积累了诸多客户,平台会直接匹配合适的人选,找到Tiki这边时,已经是一个相对明确的需求,只需要专注于任务就可以。

Croud创始人Luke Smith曾在Google等公司工作。创办Croud之时,就把“自由职业者网络”作为公司的竞争优势。根据Croud公布的数据,该公司目前在全球有7个办公室、450名全职员工,以及2500+远程兼职工作者(Croudie),涉及86种不同的语言。

数字营销是一个需要稳定输出创意与内容能力的行业,一个大量任务都由“外包”完成的公司,客户会不会对交付质量有担忧?对此,Croud亚太区客户总监游茜茜向36氪企服点评解释说,“因为我们的客户是全球化的,所以从一开始我们就非常需要分布在全球各地,熟知各个市场,掌握不同语言的人才。如果全部招聘全职员工,我们需要在各个国家设置办公室,发展就会慢很多。”

“一些客户在全球不同时区都有广告运营需求,仅靠英国本地的员工,很难做到24小时跟进。Croudie模式可以帮助我们在不同时区实时运营管理,这是任何一家机构都很难达到的程度,也是客户愿意和我们长期合作的原因。”

据游茜茜介绍,Croud自研的远程工作者管理系统,可以实现从人才匹配、任务管理、项目结算,到人才评价的一系列流程管理。

所有申请者进入系统后,在经过考核,获得相关的技能标签后,才有资格进入人才库。Croud会根据人才的技能、需求匹配度、薪资要求等信息,筛选出符合客户需求的人选,在系统上向Croudie发送任务,对方可以根据实际情况选择接受或拒绝。

收到提交的工作后,Croud员工会根据Croudie的任务完成情况,以及客户反馈等多方面进行综合打分,评分越高的Croudie将获得更多的工作机会。

除此之外,Croud向每一位Croudie开放了免费的课程资源,鼓励Croudie学习更多技能。只要通过考核,就能够出现在相应类别工作的搜索界面中,提升获取工作的几率。

“我们曾统计过,我们每个客户平均有35%的工作是由Croudie完成的,这意味着我们内部团队省去了这部分时间,我们就可以用来进行战略学习或市场调研,更好地了解市场和客户需求,无形间提升了工作效率。”游茜茜说。

作为Croudie,Tiki也在这份工作中接触到之前从未有过的项目经历。

“有一次,我们帮助一个国际知名品牌做本土化的广告文案。当我看到我写的简体中文版文案下面,有各种不同语言的文案,看到全球各地的同事同时在做这一件事,当时我非常有成就感。如果在企业供职,很少会有这样的经历。”

这种成就感,是新生代职场人谈论零工经济时的新姿态。

“与我们交流共创,分享对于各类数字化工具与平台的使用心得与故事”
欢迎扫描下方二维码联系们~

👇点击阅读原文

了解更多企服点评内容

登录查看更多
0

相关内容

中国金融云行业研究报告
专知会员服务
31+阅读 · 2022年9月22日
2022年中国企业数字化学习行业研究报告
专知会员服务
36+阅读 · 2022年7月20日
微信搜一搜中的智能问答技术
专知会员服务
39+阅读 · 2022年6月18日
数字全景白皮书:2022年企业数字化技术应用10大趋势
专知会员服务
40+阅读 · 2022年2月16日
2021年中国云原生AI开发平台白皮书
专知会员服务
58+阅读 · 2021年12月4日
2021互联网行业挑战与机遇白皮书
专知会员服务
25+阅读 · 2021年11月1日
专知会员服务
77+阅读 · 2020年12月19日
【2020新书】社交媒体挖掘,212pdf,Mining Social Media
专知会员服务
63+阅读 · 2020年7月30日
2022年只剩10%,运营人是时候为年后做准备了
人人都是产品经理
0+阅读 · 2022年11月28日
被嫌弃的40岁打工人
创业邦杂志
0+阅读 · 2022年10月3日
月薪27K,难怪这么多人想当产品经理!
人人都是产品经理
0+阅读 · 2022年9月1日
想转岗B端产品经理,万万没想到被这些问题被击垮了
人人都是产品经理
0+阅读 · 2022年8月21日
平均月薪24.3K!电商产品经理凭什么又“稳”又“香”?
人人都是产品经理
0+阅读 · 2022年4月12日
自由职业后,我开始羡慕996了
36氪
0+阅读 · 2022年4月4日
你挤破头想要进的大厂,正争抢着想要这样的B端产品经理
人人都是产品经理
0+阅读 · 2022年3月9日
外包人,假装在大厂
人人都是产品经理
0+阅读 · 2022年1月11日
2021年只剩10%,运营人是时候为年后做准备了
人人都是产品经理
0+阅读 · 2021年12月8日
国家自然科学基金
0+阅读 · 2015年12月31日
国家自然科学基金
0+阅读 · 2013年12月31日
国家自然科学基金
0+阅读 · 2013年12月31日
国家自然科学基金
0+阅读 · 2013年12月31日
国家自然科学基金
0+阅读 · 2013年12月31日
国家自然科学基金
3+阅读 · 2012年12月31日
国家自然科学基金
0+阅读 · 2012年12月31日
国家自然科学基金
0+阅读 · 2009年12月31日
Arxiv
0+阅读 · 2022年12月1日
Arxiv
45+阅读 · 2019年12月20日
Arxiv
26+阅读 · 2019年11月24日
Arxiv
18+阅读 · 2019年1月16日
Arxiv
26+阅读 · 2018年8月19日
Arxiv
151+阅读 · 2017年8月1日
VIP会员
相关VIP内容
中国金融云行业研究报告
专知会员服务
31+阅读 · 2022年9月22日
2022年中国企业数字化学习行业研究报告
专知会员服务
36+阅读 · 2022年7月20日
微信搜一搜中的智能问答技术
专知会员服务
39+阅读 · 2022年6月18日
数字全景白皮书:2022年企业数字化技术应用10大趋势
专知会员服务
40+阅读 · 2022年2月16日
2021年中国云原生AI开发平台白皮书
专知会员服务
58+阅读 · 2021年12月4日
2021互联网行业挑战与机遇白皮书
专知会员服务
25+阅读 · 2021年11月1日
专知会员服务
77+阅读 · 2020年12月19日
【2020新书】社交媒体挖掘,212pdf,Mining Social Media
专知会员服务
63+阅读 · 2020年7月30日
相关资讯
2022年只剩10%,运营人是时候为年后做准备了
人人都是产品经理
0+阅读 · 2022年11月28日
被嫌弃的40岁打工人
创业邦杂志
0+阅读 · 2022年10月3日
月薪27K,难怪这么多人想当产品经理!
人人都是产品经理
0+阅读 · 2022年9月1日
想转岗B端产品经理,万万没想到被这些问题被击垮了
人人都是产品经理
0+阅读 · 2022年8月21日
平均月薪24.3K!电商产品经理凭什么又“稳”又“香”?
人人都是产品经理
0+阅读 · 2022年4月12日
自由职业后,我开始羡慕996了
36氪
0+阅读 · 2022年4月4日
你挤破头想要进的大厂,正争抢着想要这样的B端产品经理
人人都是产品经理
0+阅读 · 2022年3月9日
外包人,假装在大厂
人人都是产品经理
0+阅读 · 2022年1月11日
2021年只剩10%,运营人是时候为年后做准备了
人人都是产品经理
0+阅读 · 2021年12月8日
相关基金
国家自然科学基金
0+阅读 · 2015年12月31日
国家自然科学基金
0+阅读 · 2013年12月31日
国家自然科学基金
0+阅读 · 2013年12月31日
国家自然科学基金
0+阅读 · 2013年12月31日
国家自然科学基金
0+阅读 · 2013年12月31日
国家自然科学基金
3+阅读 · 2012年12月31日
国家自然科学基金
0+阅读 · 2012年12月31日
国家自然科学基金
0+阅读 · 2009年12月31日
相关论文
Arxiv
0+阅读 · 2022年12月1日
Arxiv
45+阅读 · 2019年12月20日
Arxiv
26+阅读 · 2019年11月24日
Arxiv
18+阅读 · 2019年1月16日
Arxiv
26+阅读 · 2018年8月19日
Arxiv
151+阅读 · 2017年8月1日
Top
微信扫码咨询专知VIP会员