中小企业数智化方案如何采购?数据解读我国中小企业数智化解决方案供应市场

2020 年 10 月 22 日 机器之心

企业的数智化转型是产业的整体发展趋势,但目前国内企业的转型进程差距较大,与大型企业相比,中小企业在技术与资源上面临巨大挑战。通过上半年疫情,可以清楚看到数智化较高的企业受到的冲击相对较小,并且可以较快恢复生产与运营,这也进一步加剧了中小企业对数智化转型的强烈诉求。

为此机器之心调研近千家中小微企业数智化服务商,试图理解中小微企业是如何衡量、决策,并选择适合自身的数智化方案。机器之心结合调研结果特发布《中国中小企业数智化解决方案供应市场研究报告2020》报告,供中小企业及其相关从业者从数智化政策、市场环境、项目立项、以及采购等多维度进行决策参考,供服务中小企业的数智化方案供应商进一步理解客户。
本报告配套数据、图表及数据包已于 pro.jiqizhixin.com上线,VIP用户可直接通过机器之心PRO终端浏览查看与下载。
报告核心内容如下:
一、中小企业智能化与数智化发展透视
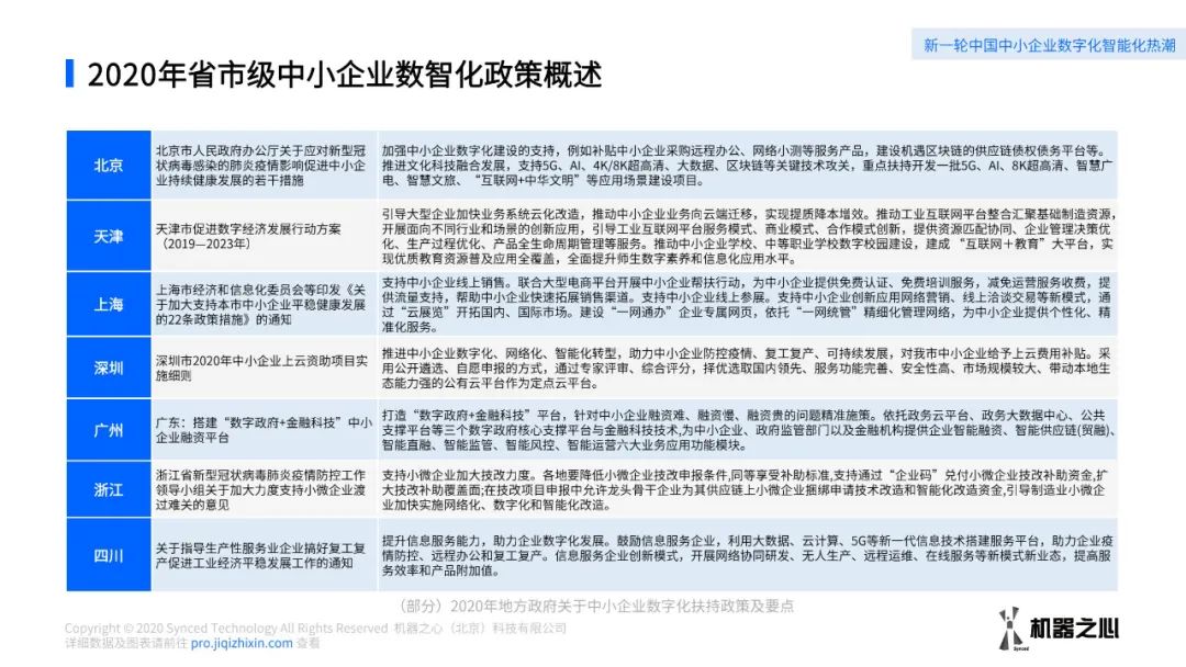
  • 国家级中小企业数字与数智化政策

  • 中国中小企业行业分布

  • 中国中小企业发展趋势

  • 中国中小企业数智化情况

二、中国中小企业数智决策指南
  • 中国中小企业数智化项目如何立项

  • 中国中小企业数智化解决方案如何采购

三、中国中小企业数智化解决方案供应市场研究
  • 售后服务体系调查

  • 价格与付费方案调查

  • 中小企业服务场景:办公数智化、IT基础设施、市场营销与销售、经营管理

  • 中小企业聚集行业智能+:零售批发、餐饮住宿、制造业、生活服务、交通运输、建筑业


识别下方二维码点击阅读原文 填写信息即可获取73页文字版报告



登录查看更多
0

相关内容

产业(Industry)指一个经济体中,有效运用资金与劳力从事生产经济物品(不论是物品还是服务)的各种行业。 一般而言,产业可分为三或四类:
  • 第一产业包括一切直接从地球开采资源的行业;
  • 第二产业包括所有进行加工的行业;
  • 第三产业指一切提供服务的行业;
  • 第四产业指进行学术研究探索,维持秩序的工作,服务对象为社会。
京东《未来科技趋势白皮书》,101页pdf
专知会员服务
55+阅读 · 2021年2月3日
专知会员服务
46+阅读 · 2021年1月3日
专知会员服务
48+阅读 · 2020年12月4日
专知会员服务
96+阅读 · 2020年8月7日
华为发布《自动驾驶网络解决方案白皮书》
专知会员服务
130+阅读 · 2020年5月22日
《人工智能2020:落地挑战与应对 》56页pdf
专知会员服务
197+阅读 · 2020年3月8日
【德勤】中国人工智能产业白皮书,68页pdf
专知会员服务
310+阅读 · 2019年12月23日
【5G】首家5G+智慧钢铁企业揭秘
产业智能官
6+阅读 · 2020年7月28日
智慧停车整体解决方案
智能交通技术
5+阅读 · 2019年10月23日
医药零售行业报告
医谷
9+阅读 · 2019年7月8日
行业报告 | 2018中国智能风控研究报告
未来产业促进会
8+阅读 · 2018年12月12日
【MES】生产企业MES解决方案—HOLLiAS MES
产业智能官
8+阅读 · 2018年10月22日
Arxiv
102+阅读 · 2020年3月4日
Arxiv
4+阅读 · 2019年4月3日
Video-to-Video Synthesis
Arxiv
9+阅读 · 2018年8月20日
VIP会员
相关VIP内容
京东《未来科技趋势白皮书》,101页pdf
专知会员服务
55+阅读 · 2021年2月3日
专知会员服务
46+阅读 · 2021年1月3日
专知会员服务
48+阅读 · 2020年12月4日
专知会员服务
96+阅读 · 2020年8月7日
华为发布《自动驾驶网络解决方案白皮书》
专知会员服务
130+阅读 · 2020年5月22日
《人工智能2020:落地挑战与应对 》56页pdf
专知会员服务
197+阅读 · 2020年3月8日
【德勤】中国人工智能产业白皮书,68页pdf
专知会员服务
310+阅读 · 2019年12月23日
相关资讯
【5G】首家5G+智慧钢铁企业揭秘
产业智能官
6+阅读 · 2020年7月28日
智慧停车整体解决方案
智能交通技术
5+阅读 · 2019年10月23日
医药零售行业报告
医谷
9+阅读 · 2019年7月8日
行业报告 | 2018中国智能风控研究报告
未来产业促进会
8+阅读 · 2018年12月12日
【MES】生产企业MES解决方案—HOLLiAS MES
产业智能官
8+阅读 · 2018年10月22日
Top
微信扫码咨询专知VIP会员