这会是你学激光SLAM最明智的选择!

2020 年 7 月 1 日 计算机视觉life

早在2005年,激光SLAM框架就已初步确定。经过多年的发展,激光SLAM已成为目前最稳定、最主流的定位导航方法,具有构建的地图精度高,精度误差小的优点。

在工业方面主要集中应用在AGV领域,随着制造业以及电商仓储领域对柔性化搬运的需求不断上升,SLAM的定位导航技术迎来了广阔的市场。

2019年,我国AGV市场规模达到61.75亿元,同比增长45.2%;品类产品新增量33400台,同比增长高达12.8%(公开数据整理)。截至2019年末,国内超过50家企业涉足激光叉车AGV业务(GGII统计),过去两年市场平均增速高达40%以上。

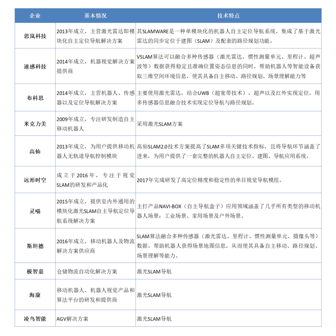
>>国内部分SLAM企业<<

在良好的市场环境下,企业更希望找到能够共同前进的伙伴,因此要求应聘者不仅要算法基础扎实,还要具备算法优化、项目落地的能力。

然而,很多伙伴却无法达到要求,这是为什么呢?

对于研究生,导师给定了与激光SLAM相关的课题,推荐相关论文,后期全凭自我修行,但是却做不到无师自通;

对于大多数学习者,着急就业,在未透析算法时,直接从开源代码入手学习,遇到问题后找相关论坛与社群寻求帮助,却得不到回应.....

从网上看了那么多学习经验、实践落地的贴子,但我们自身更多的却都浮于表面,没有完整的项目实践经验、缺乏与博主之间的交流,更无法获得实践经验;

想要通过课程学习,却苦于寻找课程资源,对于激光SLAM国内并没有系统的学习资源。

我们应该如何快速打开激光SLAM的宝箱,高效入门与提升学习呢?

为解决伙伴们学习中遇的问题,深蓝学院开设了『激光SLAM理论与实践』课程。希望大家通过8周的时间,用最高效的学习方法,结合完整的实践方案,理解激光SLAM的算法原理,动手实现各个模块,真正做到从头实现完整激光SLAM方案。

激光SLAM课程已开设3期,为了能够让大家更高效地学习,课程组根据前3期的教学经验与学员反馈,对本期(第4期)课程进行迭代,并进行了全新录制

本门课程将于7月10日正式开课,限报150人,现仅剩10个学习名额!已报名的同学,既是你未来的竞争者,更是你学习路上的同行者!这门课程将会是你学习激光SLAM效率最高、最明智的选择!
主讲老师

   

   

曾书格
越凡创新技术负责人

电子科技大学硕士

研究生期间主要从事激光SLAM和机器人导航方面的研究和项目,其带队研发的全自主移动机器人——小贩机器人(FANBOT)已与万达、猎户星空、腾讯、龙湖地产等知名企业合作,累计运行14万公里。团队拥有90多项国家专利技术。
曾获得2013年第十二届亚太大学生机器人竞赛(ABU Robocon)国内选拔赛冠军;2013年瑞萨杯全国大学生电子设计竞赛控制组全国一等奖。
课程大纲
     
精益求精的课程服务

1、“三师”助力

班主任督促学习、助教及时批改作业并配合讲师微信群答疑,高效学习,及时解惑。

2、作业迭代

提交作业,助教批改后,可根据助教意见对作业进行迭代修改,没有最好,只有更好!

3、定期班会

每期班会,助教对作业进行讲评和指导;在班会中,学习更多技巧;交流中,收获更多思路。
抢占学习名额

仅剩10个名额

微信扫码,抢占学习座位!

备注“激光SLAM”,优先通过哦~

登录查看更多
2

相关内容

即时定位与地图构建(SLAM或Simultaneouslocalizationandmapping)是这样一种技术:使得机器人和自动驾驶汽车等设备能在未知环境(没有先验知识的前提下)建立地图,或者在已知环境(已给出该地图的先验知识)中能更新地图,并保证这些设备能在同时追踪它们的当前位置。
【经典书】算法C语言实现,Algorithms in C. 672页pdf
专知会员服务
82+阅读 · 2020年8月13日
【干货书】现代数据平台架构,636页pdf
专知会员服务
260+阅读 · 2020年6月15日
【开放书】SLAM 中的几何与学习方法,62页pdf
专知会员服务
111+阅读 · 2020年6月5日
打怪升级!2020机器学习工程师技术路线图
专知会员服务
99+阅读 · 2020年6月3日
【CVPR2020-CMU】无数据模型选择,一种深度框架潜力
专知会员服务
23+阅读 · 2020年4月12日
专知会员服务
87+阅读 · 2019年12月13日
你要找的运动规划学习资料,都在这里了!
计算机视觉life
6+阅读 · 2019年9月22日
如何系统学习视觉惯性里程计(VIO)?
计算机视觉life
17+阅读 · 2019年5月12日
如何从零开始系统化学习视觉SLAM?
计算机视觉life
21+阅读 · 2019年4月13日
研究SLAM,对编程的要求有多高?
计算机视觉life
24+阅读 · 2019年2月18日
激光slam导航方案凭什么更被各大厂家青睐?
计算机视觉life
15+阅读 · 2019年1月25日
对比激光SLAM与视觉SLAM:谁会成为未来主流趋势?
人工智能学家
8+阅读 · 2018年11月13日
从零开始一起学习SLAM | SLAM有什么用?
计算机视觉life
18+阅读 · 2018年9月17日
高大上的无人驾驶技术,学起来也没那么难!
计算机视觉战队
6+阅读 · 2017年12月27日
推荐|视觉SLAM漫淡:机器人即时定位与地图构建!
全球人工智能
8+阅读 · 2017年9月30日
Real-time Scalable Dense Surfel Mapping
Arxiv
5+阅读 · 2019年9月10日
VIP会员
相关VIP内容
【经典书】算法C语言实现,Algorithms in C. 672页pdf
专知会员服务
82+阅读 · 2020年8月13日
【干货书】现代数据平台架构,636页pdf
专知会员服务
260+阅读 · 2020年6月15日
【开放书】SLAM 中的几何与学习方法,62页pdf
专知会员服务
111+阅读 · 2020年6月5日
打怪升级!2020机器学习工程师技术路线图
专知会员服务
99+阅读 · 2020年6月3日
【CVPR2020-CMU】无数据模型选择,一种深度框架潜力
专知会员服务
23+阅读 · 2020年4月12日
专知会员服务
87+阅读 · 2019年12月13日
相关资讯
你要找的运动规划学习资料,都在这里了!
计算机视觉life
6+阅读 · 2019年9月22日
如何系统学习视觉惯性里程计(VIO)?
计算机视觉life
17+阅读 · 2019年5月12日
如何从零开始系统化学习视觉SLAM?
计算机视觉life
21+阅读 · 2019年4月13日
研究SLAM,对编程的要求有多高?
计算机视觉life
24+阅读 · 2019年2月18日
激光slam导航方案凭什么更被各大厂家青睐?
计算机视觉life
15+阅读 · 2019年1月25日
对比激光SLAM与视觉SLAM:谁会成为未来主流趋势?
人工智能学家
8+阅读 · 2018年11月13日
从零开始一起学习SLAM | SLAM有什么用?
计算机视觉life
18+阅读 · 2018年9月17日
高大上的无人驾驶技术,学起来也没那么难!
计算机视觉战队
6+阅读 · 2017年12月27日
推荐|视觉SLAM漫淡:机器人即时定位与地图构建!
全球人工智能
8+阅读 · 2017年9月30日
Top
微信扫码咨询专知VIP会员