干货 | 各大银行信用卡提额标准曝光!

2017 年 12 月 28 日 凤凰财经

来源:水库精选(skbjnl)


很多人不清楚,信用卡提额的依据是什么、什么时间能提额、哪家的免息期最长、最还款1天算不算逾期……


在这里,你都能够找到答案!


一、银行评分标准数据表


关于评分标准的表格,目前市面上流行的版本有好几个,我们只选其中一个作为分享, 还有一点就是大家不要较真了,有的朋友也许根据这个表格来算自己最后得分,这个完全是没有必要的,关于这个表格,大家了解清楚,每一项内容,其分值的大小即可。


还有就是,这个表格在包装技术里面应用也是很广泛的,对于每一项,哪项内容可以优化,哪项内容不能优化, 这个得心中有数,一些不专业的非专业选手,申卡或网贷,经常胡乱包装,被秒拒的概率就高很多。


不管是申卡还是网贷,如果是非白户人群,正确的第一步就是去调自己的详版征信,先看自己详版征信最新的工作单位及信息是什么,然后在此基础上适当包装。


二、各银行提额时间数据表


关于提额时间表,不管是玩卡小白,还是专业人士,这个是你必须要掌握的内容,首先要懂得每家银行提额的规律和时间,这才是正确的姿势,对于新卡提固额,每家银行基本都需要用够半年时间以上,临额时间更快一点。但如果是老卡的话,一般以3个月为周期进行养卡。


三、各银行临时提额政策总结


关于临时额度,每家银行的周期都是不同的,一般都是一个月,临额的周期,一般跟金额大小和银行相关,具体参数详见下表。


四、各行信用卡还款免息期总结


关于信用卡免息期是什么,怎么算免息期,这个不懂的自行百度,很简单。这里提醒大家,不要刻意在乎免息期而时常薅羊毛,我们一直强调,银行也是盈利机构,如果你想提额,就想办法让银行从你身上赚钱,这样提额的概率才高,而非一直想着怎样从银行身上薅羊毛,如果你很抠,银行会比你更抠。


五、容时容差总结


关于容时差,这里大家记住两点:


一是每期账单你只要还够最低,是不影响征信的,关于这点,有很多小白还不知道;


 二是每家银行基本都有容时差,只要你在容时差的范围内还够最低,对征信是没有影响的。


举例说明,如你招商的最后还款日是每个月25号,容时差为3天,只要你每个月28号之前还够最低,就不算逾期,也不会产生逾期,当然这点,有时候确实手头紧张或忘记可以偶尔一两次,但是如果你经常这样就要小心了,建议大家,账单出来之后就开始还款,不要等到最后还款日前一两天才想起来。


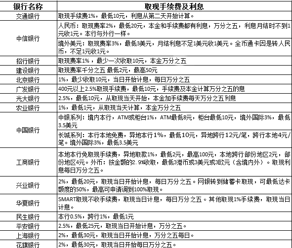
六、各行取现手续费和利息


关于各行取现的手续费和利息,这个并非一成不变,有的信息更变,大家以最新的为准。


七、银行催缴逾期客户程序


有的朋友卡片逾期之后,也不知道银行的催收程序,下图表格大家可作为参考。


八、各银行快速进入人工客服


下面说几个点,对促进提额有帮助:


1)平常刷卡的时候,涉及到衣、食、住、行、娱乐的商户都要去刷一刷;

2)除了大额消费,平常在超市买个面包牛奶什么的,统统都使用信用卡来付款;

3)信用卡有好几张,想要每张卡都做到多元化消费,就绑定微信和支付宝,轮番使用,十分方便;

4)绑定支付宝后,可以在支付宝上给手机充话费、给家里交水电气非等等。


做好了多元化用卡这一步,再来谈谈具体的养卡细则,为了大家轻松掌握,把它们归结为2583养卡法则:


“2”是指单笔消费不要超过信用卡永久额度的20%

“5”是指单日刷卡金额不要超过信用卡永久额度的50%

“8”是指每月每张信用卡的额度不要使用超过80%

“3”是指每月每张信用卡的使用额度不要低于30% 


解析:


对于“8”意思就是说不要一笔就把信用卡额度刷完了,让银行怀疑你在套现。而“3”就是说不要把你手上的卡变成睡眠卡,银行会认为你根本不需要这么多的额度,很有可能会给你降额,把原本属于你的资源让给别人。


有朋友肯定会说,“2”和“5”很难做到啊,在真实的消费中,哪里注意得到这么多啊,单笔限额、单日限额都很难去控制。确实没毛病,除了职业养卡人,谁也没那么好的闲心去刻意刷卡,必要时该怎么刷还怎么刷。给你支个招儿,可以适当多申请几张不同银行的信用卡,累积额度,刷卡时合理规划一下,做到心中有数。(当然我们还有专门的资料)


提额的最佳境界,无非就是把手中的信用卡养好,攒够资格,向银行自信的提出申请,不用哭着闹着求银行给你提额。想要达到这种境界,首先你得学会使用信用卡,按照方法来,绝对让你提额底气十足。


来源:水库精选(skbjnl)

新媒体运营编辑 王程海伦

凤凰财经官方微信(ID:finance_ifeng)

联系邮箱:finance_ifeng@163.com

喜欢此文,欢迎转发点赞支持凤财君

推荐一个公众号

登录查看更多
2

相关内容

时间数据也称时间序列或动态数据,即同一现象或数据在不同时间点或时间段的数据序列。 比如:同一只股票在一天中不同时间点或时间段所反映出来的数据序列,既是时间序列。
【2020新书】实战R语言4,323页pdf
专知会员服务
102+阅读 · 2020年7月1日
打怪升级!2020机器学习工程师技术路线图
专知会员服务
99+阅读 · 2020年6月3日
商业数据分析,39页ppt
专知会员服务
165+阅读 · 2020年6月2日
华为发布《自动驾驶网络解决方案白皮书》
专知会员服务
130+阅读 · 2020年5月22日
【2020新书】Kafka实战:Kafka in Action,209页pdf
专知会员服务
69+阅读 · 2020年3月9日
广东疾控中心《新型冠状病毒感染防护》,65页pdf
专知会员服务
19+阅读 · 2020年1月26日
【白皮书】“物联网+区块链”应用与发展白皮书-2019
专知会员服务
94+阅读 · 2019年11月13日
25年,110个经典财务欺诈案例,都在这儿了
虎嗅网
70+阅读 · 2019年8月19日
金融风控面试十二问
七月在线实验室
20+阅读 · 2019年4月9日
【智能金融】机器学习在反欺诈中应用
产业智能官
35+阅读 · 2019年3月15日
招行高端卡套路深!“理财办卡”坑了多少人?
凤凰财经
3+阅读 · 2018年12月30日
2017创业阵亡最全名单曝光,触目惊心!
今日互联网头条
5+阅读 · 2017年12月26日
天使湾叶东东:创业死法清单 这7个最致命
铅笔道
5+阅读 · 2017年7月21日
一个人的企业安全建设之路
FreeBuf
5+阅读 · 2017年7月7日
Arxiv
6+阅读 · 2020年4月14日
Arxiv
3+阅读 · 2019年3月29日
CoCoNet: A Collaborative Convolutional Network
Arxiv
6+阅读 · 2019年1月28日
Arxiv
8+阅读 · 2018年11月27日
Arxiv
4+阅读 · 2018年5月24日
Arxiv
5+阅读 · 2018年4月17日
VIP会员
相关VIP内容
【2020新书】实战R语言4,323页pdf
专知会员服务
102+阅读 · 2020年7月1日
打怪升级!2020机器学习工程师技术路线图
专知会员服务
99+阅读 · 2020年6月3日
商业数据分析,39页ppt
专知会员服务
165+阅读 · 2020年6月2日
华为发布《自动驾驶网络解决方案白皮书》
专知会员服务
130+阅读 · 2020年5月22日
【2020新书】Kafka实战:Kafka in Action,209页pdf
专知会员服务
69+阅读 · 2020年3月9日
广东疾控中心《新型冠状病毒感染防护》,65页pdf
专知会员服务
19+阅读 · 2020年1月26日
【白皮书】“物联网+区块链”应用与发展白皮书-2019
专知会员服务
94+阅读 · 2019年11月13日
相关资讯
25年,110个经典财务欺诈案例,都在这儿了
虎嗅网
70+阅读 · 2019年8月19日
金融风控面试十二问
七月在线实验室
20+阅读 · 2019年4月9日
【智能金融】机器学习在反欺诈中应用
产业智能官
35+阅读 · 2019年3月15日
招行高端卡套路深!“理财办卡”坑了多少人?
凤凰财经
3+阅读 · 2018年12月30日
2017创业阵亡最全名单曝光,触目惊心!
今日互联网头条
5+阅读 · 2017年12月26日
天使湾叶东东:创业死法清单 这7个最致命
铅笔道
5+阅读 · 2017年7月21日
一个人的企业安全建设之路
FreeBuf
5+阅读 · 2017年7月7日
Top
微信扫码咨询专知VIP会员